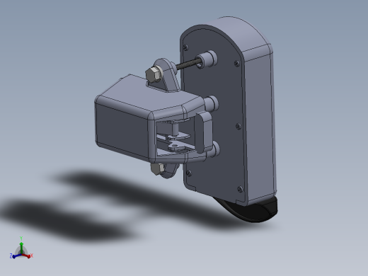
旋转门锁SolidWorks 3D模型

机械图纸名称为:旋转门锁,属于机械设备,非标机械分类,软件为SolidWorks, 三维模型格式为sldprt,可在线预览,可编辑,可供设计参考

加入收藏
模型参数

模型ID:10203957

模型大小:612.57KB

软件版本: SolidWorks

模型格式:sldprt

是否可编辑:可修改,包括参数

上传时间:2024-07-16

图纸介绍:

下载模型
文件列表
1. BZ-1910.SLDPRT
293 KB
2. BZ-1920.SLDPRT
346 KB
3. 微信截图_20240715165536.png
103 KB
下载提示
×

下载该图档需要消耗10金币!

确认下载
-- 热门充值套餐 · 限时优惠 --
加载中