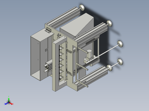
废料抓取器SolidWorks 3D模型

机械图纸名称为:废料抓取器,属于机械设备,非标机械分类,软件为SolidWorks, 三维模型格式为pdf,sldasm,可在线预览,可编辑,可供设计参考

加入收藏
模型参数

模型ID:10189768

模型大小:15.44M

软件版本: SolidWorks

模型格式:pdf,sldasm

是否可编辑:可修改,包括参数

上传时间:2024-06-27

图纸介绍:

下载模型
作品: 254
粉丝: 0
文件列表
1. 18749-CG00-A000.00-3D.PDF
382 KB
2. 18749-CG00-A000.00.SLDASM
951 KB
3. IMG_20210118_142741.jpg
915 KB
4. IMG_20210118_142801.jpg
739 KB
5. IMG_20210118_142811.jpg
727 KB
6. IMG_20210118_142819.jpg
867 KB
7. IMG_20210118_142837.jpg
856 KB
8. IMG_20210118_142842.jpg
784 KB
9. IMG_20210118_142849.jpg
770 KB
10. IMG_20210118_142859.jpg
744 KB
11. IMG_20210118_142905.jpg
785 KB
12. IMG_20210118_142913.jpg
825 KB
13. IMG_20210118_142919.jpg
608 KB
14. IMG_20210120_083934.jpg
762 KB
15. IMG_20210120_084852.jpg
842 KB
16. IMG_20210120_084856.jpg
1.18 MB
17. IMG_20210120_084902.jpg
865 KB
18. IMG_20210125_113201.jpg
775 KB
19. IMG_20210125_113206.jpg
803 KB
20. Render_1.JPG
67.9 KB
21. Render_2.JPG
48.8 KB
22. Render_3.JPG
37.7 KB
23. Render_4.JPG
33.7 KB
24. Render_5.JPG
35.2 KB
下载提示
×

下载该图档需要消耗20金币!

确认下载
-- 热门充值套餐 · 限时优惠 --
加载中