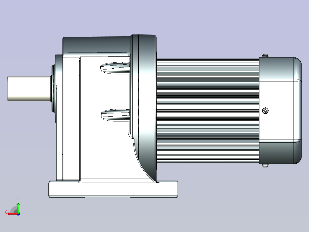
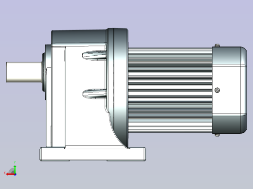
精研卧式标准电机 s370h03-Linventor,stp 三维模型

三维机械图纸名称为:精研卧式标准电机 s370h03-L,属于设备部件,电机减速机分类,软件为inventor,stp, 三维模型格式为ipt,可在线预览,可编辑,可供设计参考

加入收藏
模型参数

模型ID:10433281

模型大小:9.57M

软件版本: inventor,stp

模型格式:ipt

是否可编辑:可修改,包括参数

上传时间:2026-04-28

图纸介绍:

下载模型
文件列表
1. 4HWSJSX-370W.ipt
4.4 MB
2. DJ-370W.ipt
1.07 MB
3. JXH-1.ipt
1.02 MB
4. 精研卧式标准电机 s370h03-L.stp
9.59 MB
5. 精研卧式标准电机 s370h03-L.stp.iam
1.12 MB
下载提示
×

下载该图档需要消耗20金币!

确认下载
-- 热门充值套餐 · 限时优惠 --
加载中