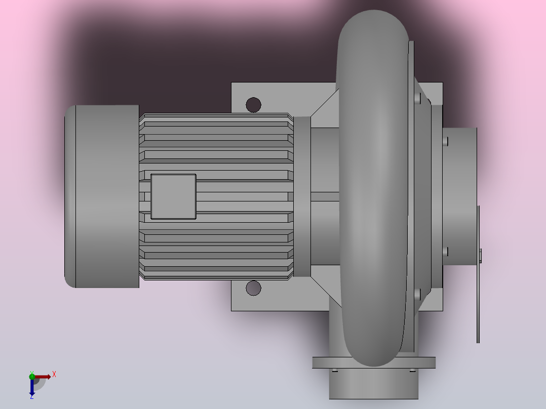
BCT-061[BCT-061]高压鼓风机‘高速风机SolidWorks 三维模型

三维机械图纸名称为:BCT-061[BCT-061]高压鼓风机‘高速风机,属于机械设备,通用设备分类,软件为SolidWorks, 三维模型格式为sldprt,可在线预览,可编辑,可供设计参考

加入收藏
模型参数

模型ID:10432344

模型大小:1.41M

软件版本: SolidWorks

模型格式:sldprt

是否可编辑:可修改,包括参数

上传时间:2026-04-27

图纸介绍:

免费下载
文件列表
1. BCT-060[BCT-060]高压鼓风机‘高速风机.png
108 KB
2. BCT-061[BCT-061]高压鼓风机‘高速风机.sldprt
1.3 MB
下载提示
×

下载该图档需要消耗0金币!

确认下载
-- 热门充值套餐 · 限时优惠 --
加载中