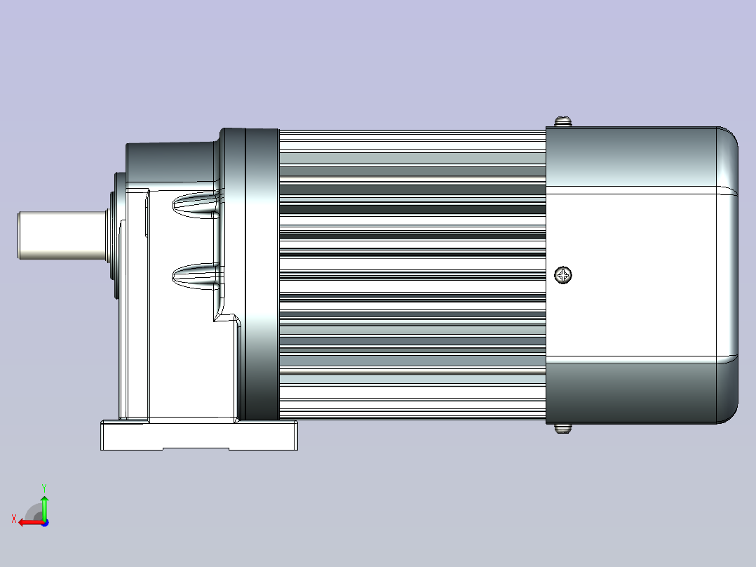
JSCC变频减速电机 f250h01-Linventor,stp 三维模型

三维机械图纸名称为:JSCC变频减速电机 f250h01-L,属于设备部件,电机减速机分类,软件为inventor,stp, 三维模型格式为ipt,可在线预览,可编辑,可供设计参考

加入收藏
模型参数

模型ID:10428940

模型大小:8.51M

软件版本: inventor,stp

模型格式:ipt

是否可编辑:可修改,包括参数

上传时间:2026-04-26

图纸介绍:

下载模型
文件列表
1. 2HWSJSX-B.ipt
3.73 MB
2. DJ-ZD-250W.ipt
1.07 MB
3. JSCC变频减速电机 f250h01-L.stp
8.46 MB
4. JSCC变频减速电机 f250h01-L.stp.iam
1.02 MB
5. JXH-1.ipt
1.01 MB
下载提示
×

下载该图档需要消耗20金币!

确认下载
-- 热门充值套餐 · 限时优惠 --
加载中