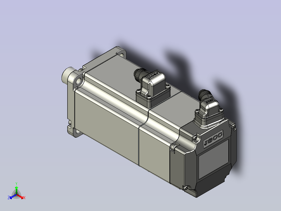
JSCC精研伺服电机 80ms4inventor,stp 3D模型

机械图纸名称为:JSCC精研伺服电机 80ms4,属于设备部件,电机减速机分类,软件为inventor,stp, 三维模型格式为ipt,可在线预览,可编辑,可供设计参考

加入收藏
模型参数

模型ID:10428733

模型大小:6.9M

软件版本: inventor,stp

模型格式:ipt

是否可编辑:可修改,包括参数

上传时间:2026-04-25

图纸介绍:

下载模型
文件列表
1. 4P.ipt
1.46 MB
2. 6P.ipt
1.09 MB
3. 80MS4M.ipt
2.22 MB
4. JSCC精研伺服电机 80ms4.stp
6.39 MB
5. JSCC精研伺服电机 80ms4.stp.iam
979 KB
下载提示
×

下载该图档需要消耗20金币!

确认下载
-- 热门充值套餐 · 限时优惠 --
加载中