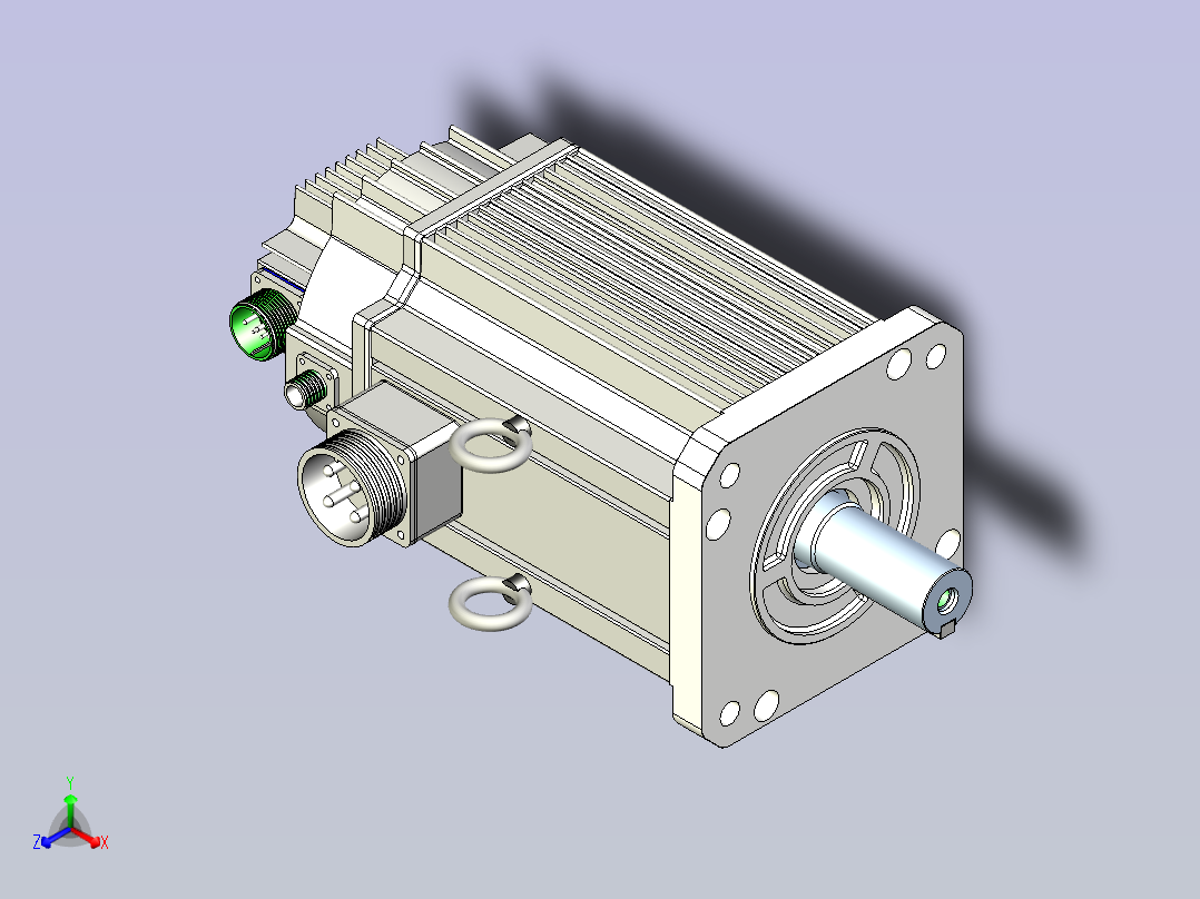
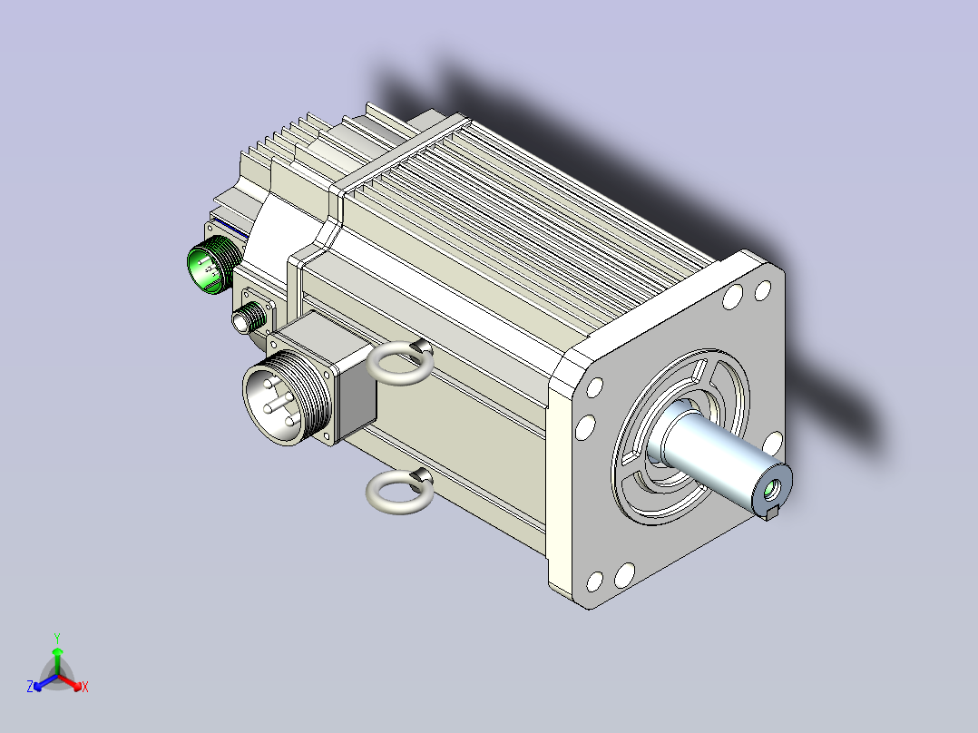
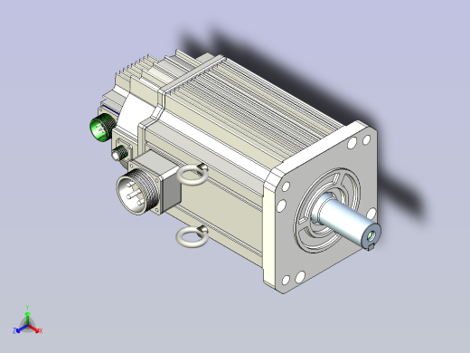
富士伺服电机 GYH552-BRAKEinventor,stp 三维模型

三维机械图纸名称为:富士伺服电机 GYH552-BRAKE,属于设备部件,电机减速机分类,软件为inventor,stp, 三维模型格式为ipt,可在线预览,可编辑,可供设计参考

加入收藏
模型参数

模型ID:10428393

模型大小:4.28M

软件版本: inventor,stp

模型格式:ipt

是否可编辑:可修改,包括参数

上传时间:2026-04-25

图纸介绍:

下载模型
文件列表
1. 0S2112S00XH0F-04.ipt
204 KB
2. 0S362J96481B1-02.ipt
799 KB
3. 0S363L532A0B1-02.ipt
159 KB
4. 0S861JA152111-03.ipt
117 KB
5. 0S861LE112113-00.ipt
110 KB
6. 0Y204EA860001-00.ipt
97.5 KB
7. 0Y303A1903RS1-01.ipt
185 KB
8. 0Y303A3109RS1-01.ipt
365 KB
9. 0Y303A3109RS1-01_1.ipt
114 KB
10. 0Y303A4504RS1-00.ipt
112 KB
11. 0Y303A4504RS1-00_1.ipt
247 KB
12. 210123814082.ipt
170 KB
13. 31101C0730401-RE.ipt
446 KB
14. 31102C533Y108.ipt
168 KB
15. 31102C535X200.ipt
266 KB
16. 31820C001X407-RE.ipt
238 KB
17. 富士伺服电机 GYH552-BRAKE.stp
2.82 MB
18. 富士伺服电机 GYH552-BRAKE.stp.iam
781 KB
下载提示
×

下载该图档需要消耗20金币!

确认下载
-- 热门充值套餐 · 限时优惠 --
加载中