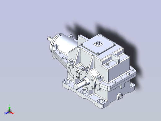
一款手动挡变速箱3D模型inventor,stp 3D模型

机械图纸名称为:一款手动挡变速箱3D模型,属于交通运输,车辆相关分类,软件为inventor,stp, 三维模型格式为ipt,可在线预览,可编辑,可供设计参考

加入收藏
模型参数

模型ID:10427028

模型大小:40.44M

软件版本: inventor,stp

模型格式:ipt

是否可编辑:可修改,包括参数

上传时间:2026-04-25

图纸介绍:

下载模型
文件列表
1. 12_Inch - LH Helical gear 12DP 12T 15HA 20PA .75FW ---12N3.0H2.0L0.5S1.ipt
587 KB
2. 12_Inch - LH Helical gear 12DP 14T 15HA 20PA .75FW ---14N3.0H2.0L0.625S1.ipt
765 KB
3. 12_Inch - LH Helical gear 12DP 19T 15HA 20PA .75FW ---19N3.0H2.0L0.625S1.ipt
986 KB
4. 12_Inch - LH Helical gear 12DP 25T 15HA 20PA .75FW ---25N3.0H2.0L0.625S1.ipt
1.06 MB
5. 12_Inch - LH Helical gear 12DP 32T 15HA 20PA .75FW ---32N3.0H2.0L0.625S1.ipt
1.28 MB
6. 12_Inch - LH Helical gear 12DP 33T 15HA 20PA .75FW ---33N3.0H2.0L0.625S1.ipt
1.66 MB
7. 12_Inch - RH Helical gear 12DP 16T 15HA 20PA .75FW ---16N3.0H2.0L0.5S1.ipt
740 KB
8. 16_Inch - RH Helical gear 12DP 31T 15HA 20PA .75FW ---31N3.0H2.0L1.25N.ipt
1.39 MB
9. 16_Inch - RH Helical gear 12DP 32T 15HA 20PA .75FW ---32N3.0H2.0L1.25N.ipt
1.38 MB
10. 16_Inch - RH Helical gear 12DP 38T 15HA 20PA .75FW ---38N3.0H2.0L1.25N.ipt
1.68 MB
11. 16_Inch - RH Helical gear 12DP 39T 15HA 20PA .75FW ---39N3.0H2.0L1.25N.ipt
2.04 MB
12. 16_Inch - RH Helical gear 12DP 45T 15HA 20PA .75FW ---45N3.0H2.0L1.25N.ipt
2.06 MB
13. 16_Inch - RH Helical gear 12DP 50T 15HA 20PA .75FW ---50N3.0H2.0L1.25N.ipt
2.27 MB
14. heavy hex nut_ai_HHNUT 0.2500-20-D-C.ipt
131 KB
15. helical gear_3_ai_Inch - LH Helical gear 12DP 34T 15HA 20PA .75FW ---34N3.0H2.0L0.625S1.ipt
1.68 MB
16. helical gear_3_ai_Inch - RH Helical gear 12DP 30T 15HA 20PA .75FW ---30N3.0H2.0L0.75S1.ipt
1.3 MB
17. housing_geometry.ipt
1.47 MB
18. input_shaft.ipt
114 KB
19. instrument ball bearing_ai_AFBMA 12.2 - 0.5000 - 1.1250 - 0.2500 - 10,DE,AC,10.ipt
575 KB
20. jig bushing type p_ai_0.2500-P-26-8.ipt
122 KB
21. main_shaft.ipt
131 KB
22. needle roller bearing_nia_ai_AFBMA 18.2.3.2 - 10NIA05 - 10,DE,AC,10.ipt
487 KB
23. needle roller bearing_nia_ai_AFBMA 18.2.3.2 - 12NIA05 - 10,DE,AC,10.ipt
490 KB
24. needle roller bearing_nia_ai_AFBMA 18.2.3.2 - 12NIA05 - Full,DE,AC,Full.ipt
606 KB
25. reverse_idler_shaft.ipt
84.5 KB
26. roller_7929K48.ipt
549 KB
27. secondary.ipt
130 KB
28. selector_ring.ipt
107 KB
29. selector_ring_naught.ipt
106 KB
30. selector_ring_nought.ipt
173 KB
31. shift_knob.ipt
522 KB
32. shift_linkage.ipt
93.5 KB
33. shift_linkage_nought.ipt
95 KB
34. shifter_guide.ipt
169 KB
35. shiftlink_12.ipt
94 KB
36. shiftlink_34.ipt
108 KB
37. shiftlink_5r.ipt
97 KB
38. socket head cap screw_ai_HX-SHCS 0.138-32x0.5x0.5-S.ipt
213 KB
39. socket head cap screw_ai_HX-SHCS 0.25-20x0.875x0.875-S.ipt
217 KB
40. spherical_bearing_1.ipt
126 KB
41. 一款手动挡变速箱3D模型.stp
127 MB
42. 一款手动挡变速箱3D模型.stp.iam
2.9 MB
下载提示
×

下载该图档需要消耗20金币!

确认下载
-- 热门充值套餐 · 限时优惠 --
加载中