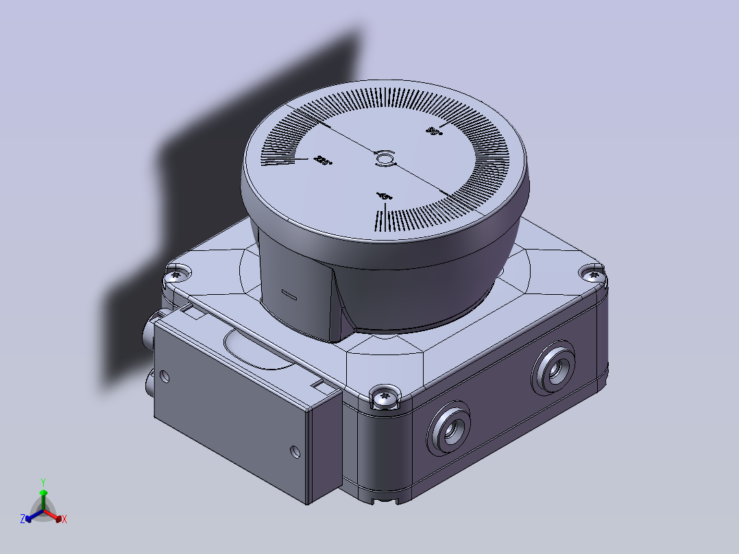
SICK 激光nano-1-0923SolidWorks 三维模型

三维机械图纸名称为:SICK 激光nano-1-0923,属于机械设备,非标机械分类,软件为SolidWorks, 三维模型格式为sldprt,可在线预览,可编辑,可供设计参考

加入收藏
模型参数

模型ID:10426438

模型大小:27.94M

软件版本: SolidWorks

模型格式:sldprt

是否可编辑:可修改,包括参数

上传时间:2026-04-24

图纸介绍:

下载模型
文件列表
1. 3D+2D代画+模型素材+选型计算+分析+说明书.docx
2.35 MB
2. SICK 激光nano-1-0923.SLDPRT
22.4 MB
3. STP如何打开+SW文件重命名.docx
3.29 MB
4. 资源声明.txt
974 B
【SICK 激光nano-1-0923】相关作品
下载提示
×

下载该图档需要消耗30金币!

确认下载
-- 热门充值套餐 · 限时优惠 --
加载中