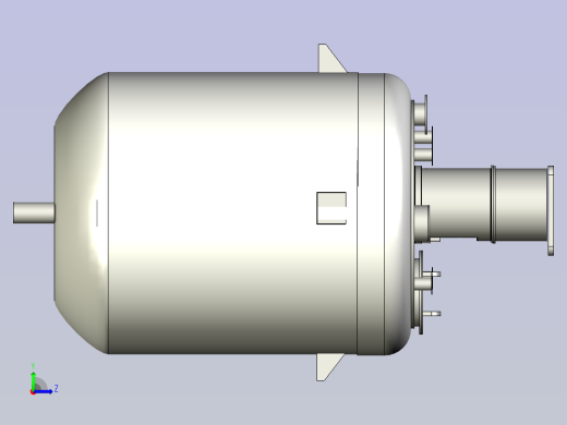
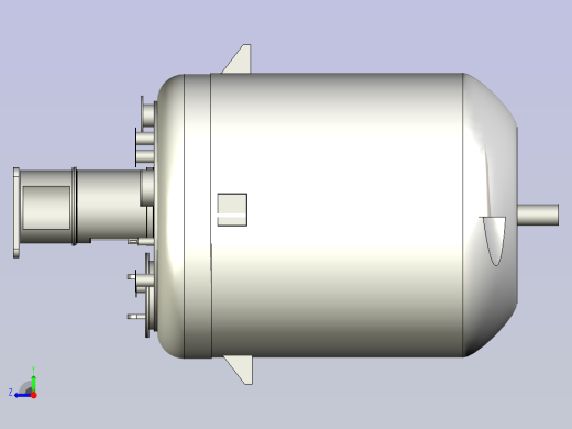
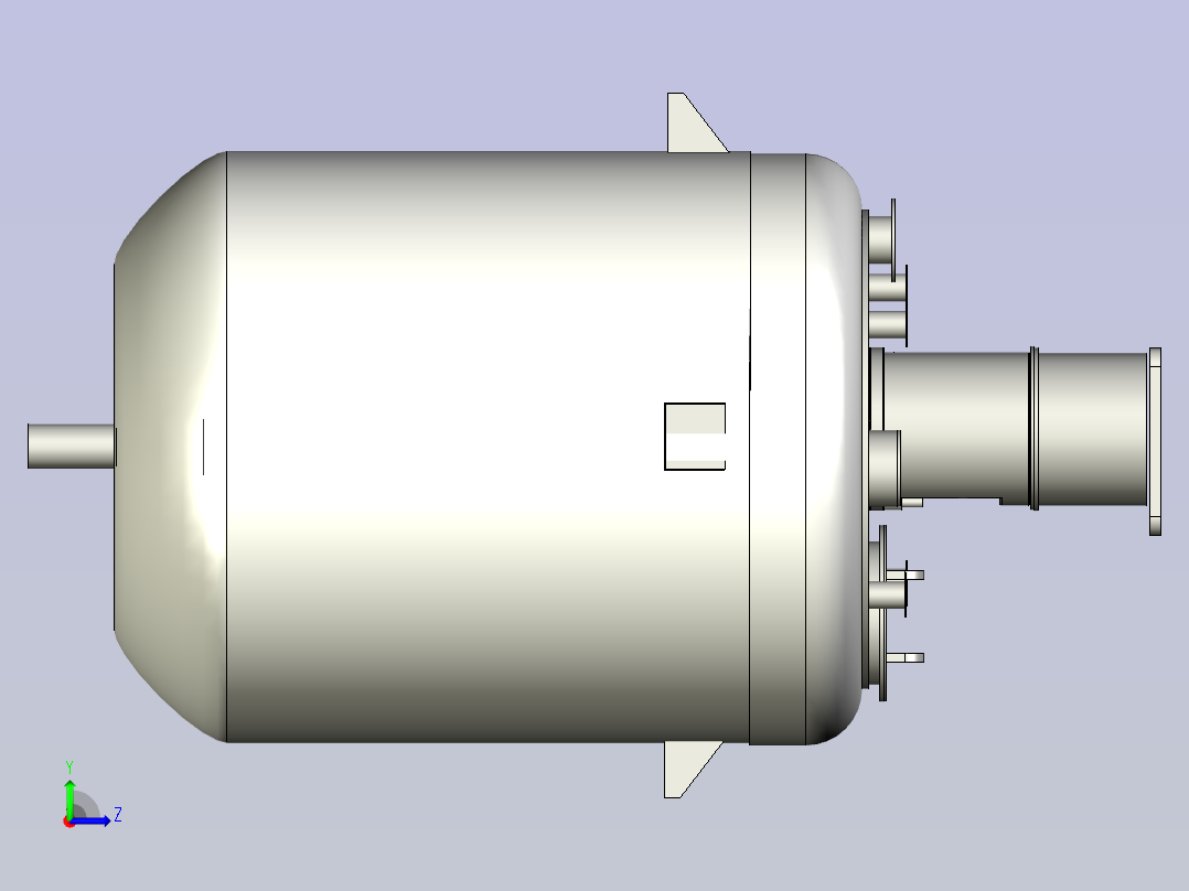
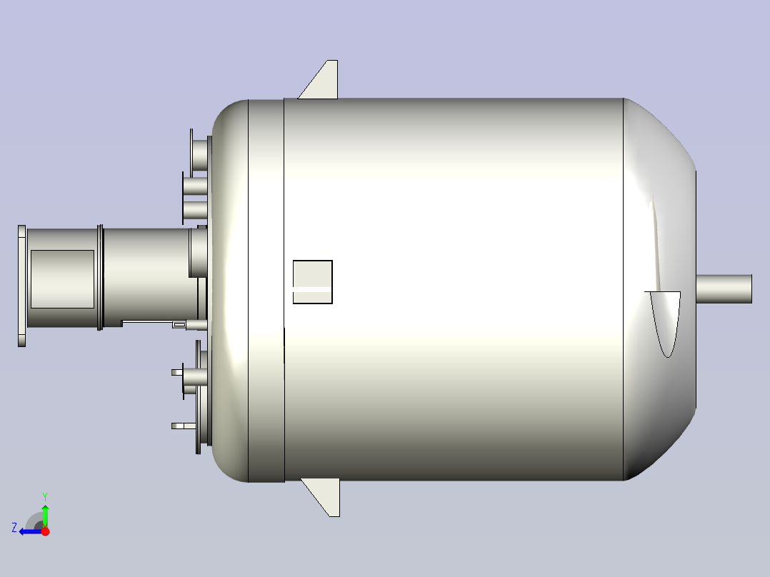
贴壁盘管反应器step 三维模型

三维机械图纸名称为:贴壁盘管反应器,属于机械设备,化工设备分类,软件为step, 三维模型格式为step,可在线预览,可编辑,可供设计参考

加入收藏
模型参数

模型ID:10425231

模型大小:1.06M

软件版本: step

模型格式:step

是否可编辑:可修改,不包括参数

上传时间:2026-04-24

图纸介绍:

下载模型
文件列表
1. vessel reactor Hexamide Body front.png
84.6 KB
2. vessel reactor Hexamide Body v13 top.png
72 KB
3. vessel reactor Hexamide Body.step
906 KB
下载提示
×

下载该图档需要消耗300金币!

确认下载
-- 热门充值套餐 · 限时优惠 --
加载中