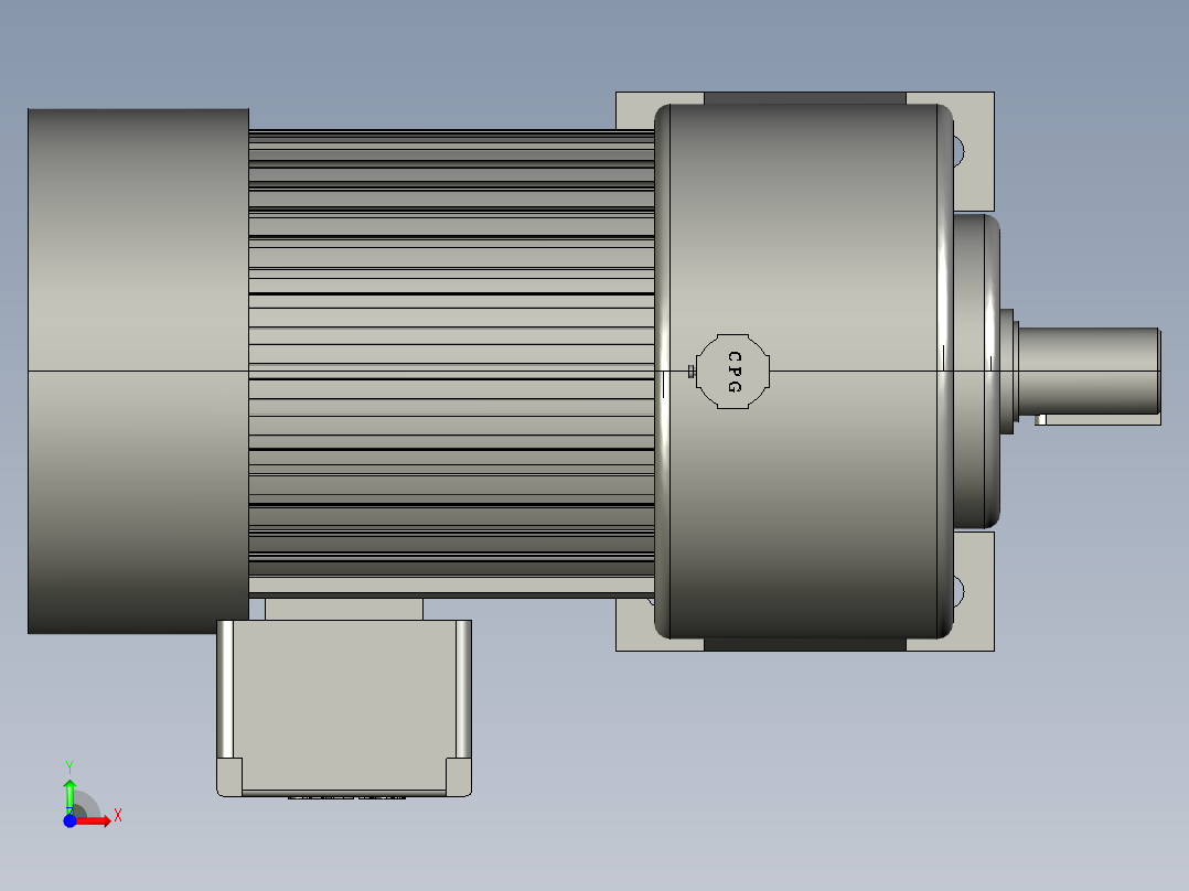
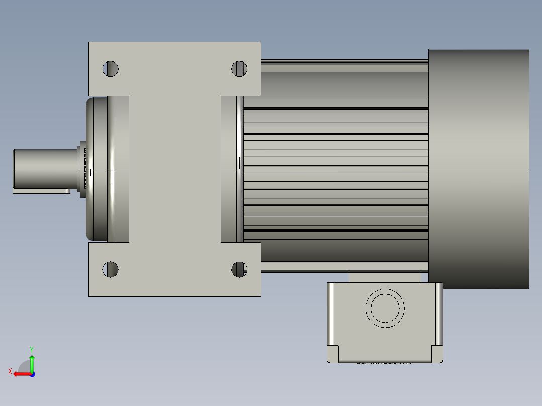
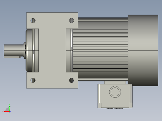
CH400-(30)SB-CH400-(15-90)Sstp 3D模型

机械图纸名称为:CH400-(30)SB-CH400-(15-90)S,属于机械设备,非标机械分类,软件为stp, 三维模型格式为,可在线预览,可编辑,可供设计参考

加入收藏
模型参数

模型ID:10415656

模型大小:622.73KB

软件版本: stp

是否可编辑:可修改,包括参数

上传时间:2026-04-17

图纸介绍:

下载模型
文件列表
1. CH400-(30)SB-CH400-(15-90)S.stp
3.21 MB
下载提示
×

下载该图档需要消耗20金币!

确认下载
-- 热门充值套餐 · 限时优惠 --
加载中