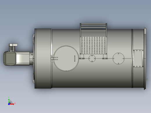
酒食品加工服装整烫电磁蒸汽锅炉stp 3D模型

机械图纸名称为:酒食品加工服装整烫电磁蒸汽锅炉,属于机械设备,食品罐装分类,软件为stp, 三维模型格式为,可在线预览,可编辑,可供设计参考

加入收藏
模型参数

模型ID:10414828

模型大小:2.58M

软件版本: stp

是否可编辑:可修改,包括参数

上传时间:2026-04-17

图纸介绍:

下载模型
作品: 295
粉丝: 0
文件列表
1. 酒食品加工服装整烫电磁蒸汽锅炉.stp
14.1 MB
下载提示
×

下载该图档需要消耗20金币!

确认下载
-- 热门充值套餐 · 限时优惠 --
加载中