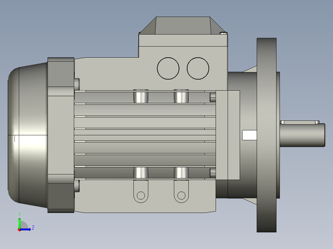
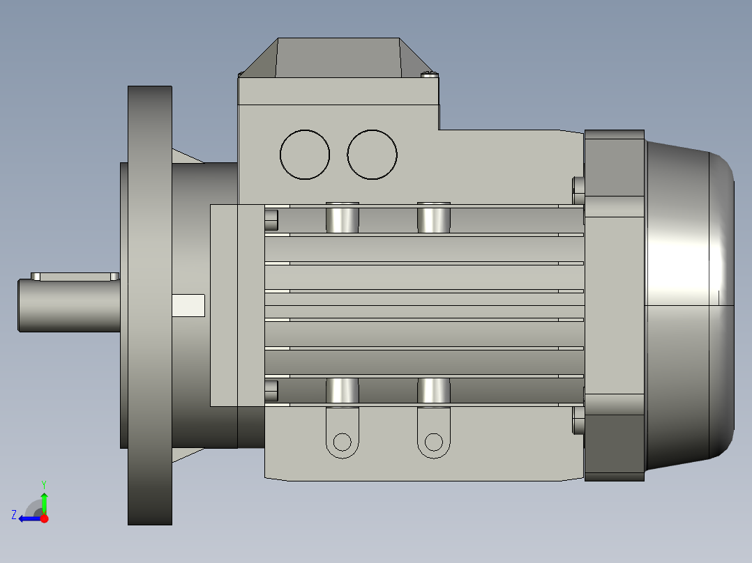
IMB5H63-90三相异步电机YS-90L-4-B5stp 3D模型

机械图纸名称为:IMB5H63-90三相异步电机YS-90L-4-B5,属于设备部件,电机减速机分类,软件为stp, 三维模型格式为,可在线预览,可编辑,可供设计参考

加入收藏
模型参数

模型ID:10409025

模型大小:497.7KB

软件版本: stp

是否可编辑:可修改,包括参数

上传时间:2026-04-10

图纸介绍:

下载模型
作品: 296
粉丝: 0
文件列表
1. IMB5H63-90三相异步电机YS-90L-4-B5.stp
2.98 MB
下载提示
×

下载该图档需要消耗10金币!

确认下载
-- 热门充值套餐 · 限时优惠 --
加载中