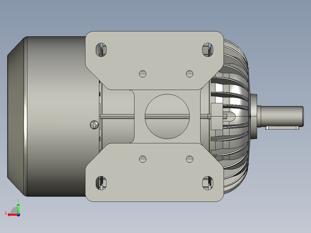
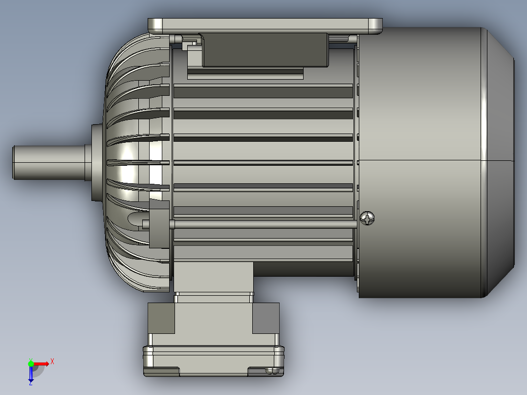
电动马达 2Polos 0.75kw 3000rpm电机inventor,SolidWorks,stp 3D模型

机械图纸名称为:电动马达 2Polos 0.75kw 3000rpm电机,属于设备部件,电机减速机分类,软件为inventor,SolidWorks,stp, 三维模型格式为sldprt,ipt,可在线预览,可编辑,可供设计参考

加入收藏
模型参数

模型ID:10400900

模型大小:31.49M

软件版本: inventor,SolidWorks,stp

模型格式:sldprt,ipt

是否可编辑:可修改,包括参数

上传时间:2026-03-30

图纸介绍:

下载模型
作品: 279
粉丝: 0
文件列表
1. 3sie80-2a(2Po0.75kw3000rpm).SLDPRT
8.52 MB
2. 3sie80-2a(2Po0.75kw3000rpm).ipt
9.48 MB
3. 3sie80-2a(2Po0.75kw3000rpm).stp
12.1 MB
4. Motor 2p-0.75kw-3000rpm.JPG
507 KB
5. motor.jpg
188 KB
下载提示
×

下载该图档需要消耗200金币!

确认下载
-- 热门充值套餐 · 限时优惠 --
加载中