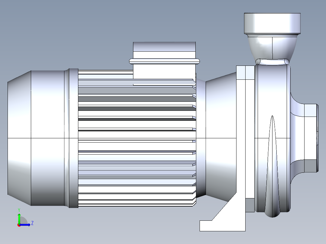
格兰富离心泵三维模型NS30-36CVBPstep 3D模型

机械图纸名称为:格兰富离心泵三维模型NS30-36CVBP,属于机械设备,通用设备分类,软件为step, 三维模型格式为step,可在线预览,可编辑,可供设计参考

加入收藏
模型参数

模型ID:10400003

模型大小:452.92KB

软件版本: step

模型格式:step

是否可编辑:可修改,不包括参数

上传时间:2026-03-29

图纸介绍:

下载模型
作品: 290
粉丝: 0
文件列表
1. 格兰富离心泵三维模型NS 30-36 CVBP.STEP
1.66 MB
2. 格兰富离心泵三维模型NS 30-36 CVBP.jpg
24.4 KB
下载提示
×

下载该图档需要消耗10金币!

确认下载
-- 热门充值套餐 · 限时优惠 --
加载中