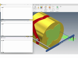
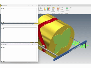
混合凸轮机构stp 3D模型

机械图纸名称为:混合凸轮机构,属于设备部件,传动部件分类,软件为stp, 三维模型格式为,可在线预览,可编辑,可供设计参考

加入收藏
模型参数

模型ID:10382916

模型大小:10.74M

软件版本: stp

是否可编辑:可修改,包括参数

上传时间:2026-03-07

图纸介绍:

下载模型
文件列表
1. Double Stars Cam (2).gif
3.65 MB
2. Double Stars Cam.gif
5.91 MB
3. Double Stars Cam.stp
951 KB
下载提示
×

下载该图档需要消耗50金币!

确认下载
-- 热门充值套餐 · 限时优惠 --
加载中