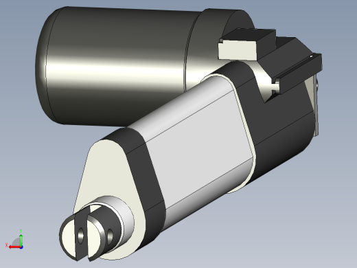
A3004323-活塞执行器inventor 3D模型

机械图纸名称为:A3004323-活塞执行器,属于电力仪表,电气元件分类,软件为inventor, 三维模型格式为ipt,pdf,可在线预览,可编辑,可供设计参考

加入收藏
模型参数

模型ID:10382250

模型大小:851.83KB

软件版本: inventor

模型格式:ipt,pdf

是否可编辑:可修改,包括参数

上传时间:2026-03-06

图纸介绍:

下载模型
作品: 325
粉丝: 0
文件列表
1. 15.ipt
249 KB
2. 16.ipt
155 KB
3. 17.ipt
119 KB
4. 18.ipt
251 KB
5. 55.pdf
46.7 KB
6. Assembly3.iam
155 KB
下载提示
×

下载该图档需要消耗10金币!

确认下载
-- 热门充值套餐 · 限时优惠 --
加载中