A2004819-材料供应冲压,伺服AutoCAD,inventor,SolidWorks图档

图档名称为:A2004819-材料供应冲压,伺服,属于机械设备,非标机械分类,软件为AutoCAD,inventor,SolidWorks, 图纸格式为dwg,ipt,sldprt,sldasm,可在线预览,可编辑,可供设计参考

加入收藏
模型参数

模型ID:10382040

模型大小:46.87M

软件版本: AutoCAD 2016,inventor,SolidWorks

模型格式:dwg,ipt,sldprt,sldasm

是否可编辑:可修改,包括参数

上传时间:2026-03-05

图纸介绍:

下载模型
文件列表
1. Болт регулятор.dwg
383 KB
2. Болт регулятор.ipt
150 KB
3. Болт регулятор220.sldprt
166 KB
4. Вал верх.dwg
383 KB
5. Вал верх.ipt
109 KB
6. Вал верх220.sldprt
97.4 KB
7. Вал верхний поддерживающий.dwg
377 KB
8. Вал верхний поддерживающий.ipt
124 KB
9. Вал верхний поддерживающий220.sldprt
91.9 KB
10. Вал нижний ведущий.dwg
390 KB
11. Вал нижний ведущий.iam
243 KB
12. Вал нижний ведущий220.sldasm
271 KB
13. Вал нижний.dwg
367 KB
14. Вал нижний.ipt
109 KB
15. Вал нижний220.sldprt
98.4 KB
16. Вал поддерживающего ролика.dwg
401 KB
17. Вал поддерживающего ролика.ipt
108 KB
18. Вал поддерживающего ролика220.sldprt
93.1 KB
19. Вал правилки нижний.dwg
412 KB
20. Вал правилки нижний.ipt
126 KB
21. Вал правилки нижний220.sldprt
105 KB
22. Винт.dwg
380 KB
23. Винт.ipt
135 KB
24. Винт220.sldprt
147 KB
25. Втулка вала.dwg
374 KB
26. Втулка вала.ipt
119 KB
27. Втулка вала220.sldprt
92.6 KB
28. Втулка резьбовая.dwg
390 KB
29. Втулка резьбовая.ipt
159 KB
30. Втулка резьбовая220.sldprt
142 KB
31. Втулка экцентриковая.dwg
388 KB
32. Втулка экцентриковая.ipt
136 KB
33. Втулка экцентриковая220.sldprt
112 KB
34. Втулка.dwg
349 KB
35. Втулка.ipt
78.5 KB
36. Втулка2.dwg
345 KB
37. Втулка2.ipt
77.5 KB
38. Втулка220.sldprt
74.3 KB
39. Втулка2220.sldprt
70.5 KB
40. Втулка24-10.dwg
353 KB
41. Втулка24-10.ipt
79.5 KB
42. Втулка24-10220.sldprt
77.4 KB
43. Втулка24.dwg
348 KB
44. Втулка24.ipt
79.5 KB
45. Втулка24220.sldprt
78.5 KB
46. Втулка25-11.dwg
344 KB
47. Втулка25-11.ipt
79 KB
48. Втулка25-11220.sldprt
77.1 KB
49. Втулка25-12.dwg
345 KB
50. Втулка25-12.ipt
79 KB
51. Втулка25-12220.sldprt
78 KB
52. Втулка35.ipt
77 KB
53. Гайки стопорная.dwg
346 KB
54. Гайки стопорная.ipt
98.5 KB
55. Гайки стопорная220.sldprt
102 KB
56. Задатчик220.iam
1.38 MB
57. Кольцо дистанционное поддерживающее.dwg
349 KB
58. Кольцо дистанционное поддерживающее.ipt
77.5 KB
59. Кольцо дистанционное поддерживающее220.sldprt
69.8 KB
60. Кольцо стопорное.dwg
361 KB
61. Кольцо стопорное.ipt
126 KB
62. Кольцо стопорное220.sldprt
106 KB
63. Кольцо упорное поддерживающее.dwg
360 KB
64. Кольцо упорное поддерживающее.ipt
92.5 KB
65. Кольцо упорное поддерживающее220.sldprt
85.2 KB
66. Корпус подшипника поддержки ролика.dwg
361 KB
67. Корпус подшипника поддержки ролика.ipt
129 KB
68. Корпус подшипника поддержки ролика220.sldprt
98 KB
69. Косынка.dwg
380 KB
70. Косынка.ipt
91.5 KB
71. Косынка220.sldprt
70.6 KB
72. Кронштейн левый.dwg
385 KB
73. Кронштейн левый.ipt
135 KB
74. Кронштейн левый220.sldprt
93.1 KB
75. Кронштейн правый.dwg
383 KB
76. Кронштейн правый.ipt
136 KB
77. Кронштейн правый220.sldprt
95.1 KB
78. Крышка подшипника.dwg
375 KB
79. Крышка подшипника.ipt
138 KB
80. Крышка подшипника220.sldprt
87.3 KB
81. Крышка.dwg
394 KB
82. Крышка.ipt
137 KB
83. Крышка220.sldprt
109 KB
84. Лист опорный.dwg
405 KB
85. Лист опорный.ipt
110 KB
86. Лист опорный220.sldprt
86.7 KB
87. МС.02.01.00.000.СП.xls
87.5 KB
88. Направляющая.dwg
374 KB
89. Направляющая.ipt
128 KB
90. Направляющая220.sldprt
106 KB
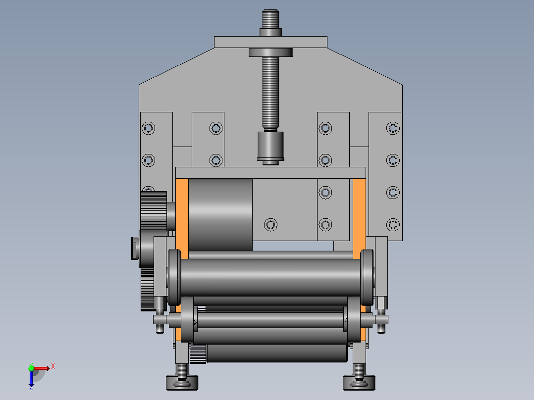
91. Общий вид.JPG
872 KB
92. Ось верхняя.dwg
412 KB
93. Ось верхняя.ipt
133 KB
94. Ось верхняя220.sldprt
99.6 KB
95. Ось.dwg
370 KB
96. Ось.ipt
103 KB
97. Ось220.sldprt
91.2 KB
98. Планка направляющая.dwg
369 KB
99. Планка направляющая.ipt
94 KB
100. Планка направляющая220.sldprt
73.2 KB
101. Планка переходная.dwg
359 KB
102. Планка переходная.ipt
87 KB
103. Планка переходная220.sldprt
64.5 KB
104. Планка.dwg
377 KB
105. Планка.ipt
119 KB
106. Планка220.sldprt
89.6 KB
107. Плита задающая.dwg
478 KB
108. Плита опорная поворотная.dwg
374 KB
109. Плита опорная поворотная.ipt
96 KB
110. Плита опорная поворотная220.sldprt
78.4 KB
111. Плита опорная.dwg
441 KB
112. Плита опорная.ipt
156 KB
113. Плита опорная220.sldprt
124 KB
114. Плита.dwg
382 KB
115. Плита.ipt
273 KB
116. Плита2.ipt
110 KB
117. Плита220.sldprt
172 KB
118. Плита2220.sldprt
85.3 KB
119. Подача 220.sldasm
1.27 MB
120. Ползун.dwg
385 KB
121. Ползун.ipt
105 KB
122. Ползун220.sldprt
83.7 KB
123. Редуктор.ipt
112 KB
124. Редуктор220.sldprt
91.8 KB
125. Ролик нижний правильный в сборе.dwg
433 KB
126. Ролик нижний правильный в сборе.iam
247 KB
127. Ролик нижний правильный в сборе220.sldasm
109 KB
128. Ролик обводной в сборе.dwg
469 KB
129. Ролик обводной в сборе.iam
312 KB
130. Ролик обводной в сборе220.sldasm
157 KB
131. Ролик обводной.dwg
383 KB
132. Ролик обводной.ipt
133 KB
133. Ролик обводной220.sldprt
104 KB
134. Ролик поддерживающий-.dwg
389 KB
135. Ролик поддерживающий.dwg
449 KB
136. Ролик поддерживающий.iam
237 KB
137. Ролик поддерживающий.ipt
111 KB
138. Ролик поддерживающий220.sldasm
142 KB
139. Ролик поддерживающий220.sldprt
92.8 KB
140. Ролик правилки нижний.dwg
382 KB
141. Ролик правилки нижний.ipt
110 KB
142. Ролик правилки нижний220.sldprt
81.4 KB
143. Ролик правильной клети.ipt
123 KB
144. Ролик правильной клети220.sldprt
94.3 KB
145. Ролик правильный в сборе.dwg
427 KB
146. Ролик правильный в сборе.iam
233 KB
147. Ролик правильный в сборе220.sldasm
112 KB
148. Ролик78 верхний.dwg
387 KB
149. Ролик78 верхний.ipt
144 KB
150. Ролик78 верхний220.sldprt
126 KB
151. Ручка.dwg
368 KB
152. Ручка.ipt
123 KB
153. Ручка220.sldprt
108 KB
154. Сборка ролик верхний.dwg
419 KB
155. Сборка ролик верхний.iam
292 KB
156. Сборка ролик верхний220.sldasm
164 KB
157. Сборка ролика.dwg
394 KB
158. Сборка ролика.iam
287 KB
159. Сборка ролика220.sldasm
114 KB
160. Станина левая.dwg
522 KB
161. Станина левая.ipt
223 KB
162. Станина левая220.sldprt
176 KB
163. Станина правая.dwg
527 KB
164. Станина правая.ipt
214 KB
165. Станина правая220.sldprt
157 KB
166. Стенка задняя левая.dwg
382 KB
167. Стенка задняя левая.ipt
121 KB
168. Стенка задняя левая220.sldprt
85.5 KB
169. Стенка задняя правая.dwg
385 KB
170. Стенка задняя правая.ipt
122 KB
171. Стенка задняя правая220.sldprt
84.7 KB
172. Стяжка.dwg
383 KB
173. Стяжка.ipt
105 KB
174. Стяжка220.sldprt
94.7 KB
175. Хвостовик.dwg
417 KB
176. Хвостовик.ipt
191 KB
177. Хвостовик2.dwg
482 KB
178. Хвостовик2.ipt
218 KB
179. Хвостовик220.sldprt
193 KB
180. Хвостовик2220.sldprt
185 KB
181. Цилиндрическое зубчатое зацепление11220.sldprt
242 KB
182. Цилиндрическое зубчатое зацепление1220.sldprt
251 KB
183. Шайба центрирующая.dwg
333 KB
184. Шайба центрирующая.ipt
77 KB
185. Шайба центрирующая220.sldprt
69.6 KB
186. Шайба экцентриковая.dwg
333 KB
187. Шайба экцентриковая.ipt
83 KB
188. Шайба экцентриковая220.sldprt
61.1 KB
189. Шестерня83 верхняя.dwg
412 KB
190. Шестерня83 верхняя.ipt
323 KB
191. Шестерня83ведущая.dwg
400 KB
192. Шестерня83ведущая.ipt
309 KB
193. Шкив зубчатый.dwg
445 KB
194. Шкив зубчатый.ipt
335 KB
195. Шкив зубчатый2.dwg
424 KB
196. Шкив зубчатый2.ipt
285 KB
197. Шкив зубчатый220.sldprt
271 KB
198. Шкив зубчатый2220.sldprt
237 KB
199. Шпилька.ipt
82 KB
200. Шпилька12.dwg
361 KB
201. Шпилька220.sldprt
128 KB
202. Шпилька8.dwg
331 KB
203. Шпилька8.ipt
81.5 KB
204. Шпилька8220.sldprt
126 KB
下载提示
×

下载该图档需要消耗200金币!

确认下载
-- 热门充值套餐 · 限时优惠 --
加载中