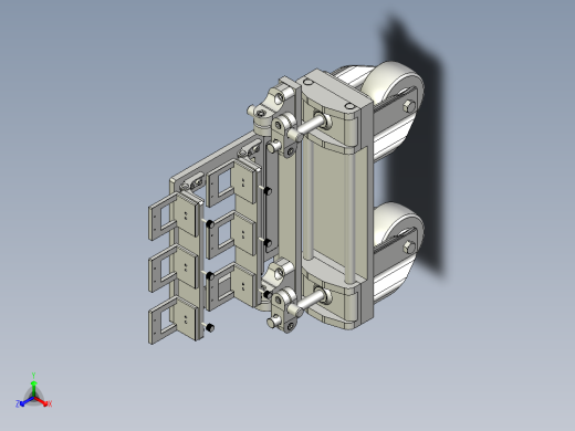
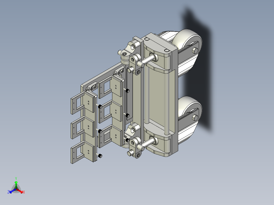
光感,电子眼移动工装stp 3D模型

机械图纸名称为:光感,电子眼移动工装,属于设备部件,工器具分类,软件为stp, 三维模型格式为,可在线预览,可编辑,可供设计参考

加入收藏
模型参数

模型ID:10377225

模型大小:296.03KB

软件版本: stp

是否可编辑:可修改,包括参数

上传时间:2026-02-27

图纸介绍:

下载模型
文件列表
1. 光感,电子眼移动工装.stp
1.77 MB
下载提示
×

下载该图档需要消耗10金币!

确认下载
-- 热门充值套餐 · 限时优惠 --
加载中