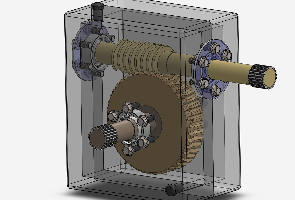
润滑油的蜗杆箱sw19可编辑SolidWorks 3D模型

3D模型名称为:润滑油的蜗杆箱sw19可编辑,属于设备部件,传动部件分类,软件为SolidWorks, 三维模型格式为sldprt,sldasm,可在线预览,可编辑,可供设计参考

加入收藏
模型参数

模型ID:10372043

模型大小:4.15M

软件版本: SolidWorks

模型格式:sldprt,sldasm

是否可编辑:可修改,包括参数

上传时间:2026-02-08

图纸介绍:

免费下载
沽月色
作品: 0
粉丝: 0
文件列表
1. BODY 1.SLDPRT
117 KB
2. BODY 2.SLDPRT
122 KB
3. FLANGE.SLDPRT
70.7 KB
4. OIL BOLT.SLDPRT
117 KB
5. WORM GEAR REDUCER.SLDASM
1.79 MB
6. WORM GEAR.SLDPRT
285 KB
7. WORM WHEEL SHAFT.SLDPRT
98.7 KB
8. WORM WHEEL.SLDPRT
1.31 MB
9. casing1.SLDPRT
162 KB
10. worm gear box.jpg
139 KB
【润滑油的蜗杆箱sw19可编辑】相关作品
提示
×

下载该图档需要消耗0金币!

确认下载
加载中