汽车密封条EPDM硬骨架裁断收料生产线(sw18可编辑+工程图+bom)SolidWorks,AutoCAD 3D模型
3D模型名称为:汽车密封条EPDM硬骨架裁断收料生产线(sw18可编辑+工程图+bom),属于交通运输,车辆工程分类,软件为SolidWorks,AutoCAD, 三维模型格式为sldprt,sldasm,dwg,pdf,可在线预览,可编辑,可供设计参考
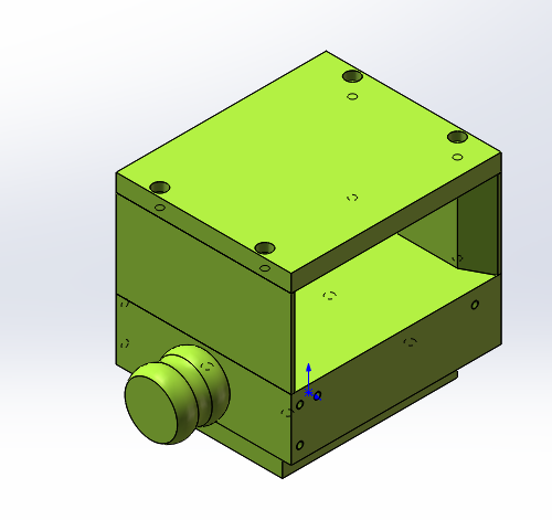
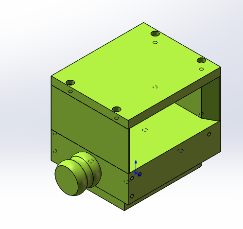
平面图
3D视图
加入收藏
模型参数
模型ID:10370187
模型大小:304.78M
软件版本: SolidWorks,AutoCAD 2018
模型格式:sldprt,sldasm,dwg,pdf
是否可编辑:可修改,包括参数
上传时间:2026-01-20
图纸介绍:
离殇
+
关注
作品: 0
粉丝: 0
文件列表
1. -----CDA2L40-100Z-5.SLDPRT
118 KB
2. ----CDA2L40-100Z-4.SLDPRT
106 KB
3. ---CDA2L40-100Z-3.SLDPRT
86.1 KB
4. --CDA2L40-100Z-2.SLDPRT
69.1 KB
5. --CDA2L40-100Z-7.SLDPRT
144 KB
6. --压轮座连接杆0.2.2.1.SLDPRT
128 KB
7. --送料滚轮后挡板.SLDPRT
91.7 KB
8. -0.1jq.10.2.2.1.SLDPRT
234 KB
9. -0.2jq.10.2.2.1.SLDPRT
74.2 KB
10. -0.3jq.10.2.2.1.SLDPRT
76.5 KB
11. -08B-1,12Z.SLDPRT
244 KB
12. -08B-1,38Z.SLDPRT
461 KB
13. -1-1.2jq.10.2.2.1.SLDPRT
888 KB
14. -16-160手轮.SLDPRT
207 KB
15. -16H同步轮.SLDPRT
802 KB
16. -18H同步带轮.SLDPRT
983 KB
17. -2-2.2jq.10.2.2.1.SLDPRT
886 KB
18. -217L 同步带.SLDPRT
92.3 KB
19. -250X960X440电箱.SLDPRT
366 KB
20. -25H同步带从动轮.SLDPRT
934 KB
21. -25H同步轮.SLDPRT
936 KB
22. -28链轮1.2.SLDPRT
411 KB
23. -28链轮10.2.2.1.SLDPRT
437 KB
24. -29X100滚筒.SLDPRT
113 KB
25. -3-3.2jq.10.2.2.1.SLDPRT
316 KB
26. -350X540X835电箱.SLDPRT
372 KB
27. -4-4.2jq.10.2.2.1.SLDPRT
71 KB
28. -40导柱.SLDPRT
91.2 KB
29. -40铝角码-1.SLDPRT
112 KB
30. -40铝角码.SLDPRT
132 KB
31. -474X968.SLDPRT
74.9 KB
32. -5-5.2jq.10.2.2.1.SLDPRT
71.6 KB
33. -540X510X620电箱.SLDPRT
550 KB
34. -567X1143.SLDPRT
74.8 KB
35. -592X1143.SLDPRT
75.6 KB
36. -6202.10.2.2.1.2.SLDPRT
326 KB
37. -6202.10.2.2.1.SLDPRT
326 KB
38. -764X1143.SLDPRT
77.2 KB
39. -90度弯减速机.SLDPRT
202 KB
40. -A1.1.2.SLDPRT
218 KB
41. -A1.1.2.SLDPRT
218 KB
42. -A1.1.SLDPRT
217 KB
43. -A10.2.2.1.SLDPRT
143 KB
44. -A2.1.2.SLDPRT
83.9 KB
45. -A2.1.2.SLDPRT
83.9 KB
46. -A2.1.SLDPRT
82.2 KB
47. -A20.2.2.1.SLDPRT
64.9 KB
48. -A3.1.2.SLDPRT
137 KB
49. -A3.1.2.SLDPRT
137 KB
50. -A3.1.SLDPRT
136 KB
51. -A30.2.2.1.SLDPRT
121 KB
52. -A4.1.2.SLDPRT
79 KB
53. -A4.1.2.SLDPRT
79 KB
54. -A4.1.SLDPRT
76.9 KB
55. -A5.1.2.SLDPRT
89.8 KB
56. -A5.1.2.SLDPRT
90.8 KB
57. -A5.1.SLDPRT
88.1 KB
58. -CDA2L40-100Z-1.SLDPRT
220 KB
59. -CDA2L40-100Z-6.SLDPRT
148 KB
60. -CDQ2B80-75DMZ-M9N-XC8_0_XC8_0.2.SLDASM
177 KB
61. -CDQ2B80-75DMZ-M9N-XC8_0_XC8_0.SLDASM
160 KB
62. -CQ2A80-75气缸体.1.20.2.2.1.SLDPRT
178 KB
63. -CQ2A80-75气缸活塞.1.20.2.2.1.SLDPRT
65.6 KB
64. -CQ2A80-75活塞螺母.1.20.2.2.1.SLDPRT
68.4 KB
65. -CXSM-16-60-Y69-1.2.SLDPRT
112 KB
66. -CXSM-16-60-Y69-1.SLDPRT
112 KB
67. -CXSM-16-60-Y69-2.2.SLDPRT
79.9 KB
68. -CXSM-16-60-Y69-2.SLDPRT
79.9 KB
69. -CXSM-16-60-Y69-3.2.SLDPRT
132 KB
70. -CXSM-16-60-Y69-3.SLDPRT
132 KB
71. -CXSM-16-60-Y69-4.2.SLDPRT
71.5 KB
72. -CXSM-16-60-Y69-4.SLDPRT
71.5 KB
73. -CXSM-16-60-Y69-5.2.SLDPRT
77.2 KB
74. -CXSM-16-60-Y69-5.SLDPRT
77.2 KB
75. -CXSM-16-60-Y69A.2.SLDASM
176 KB
76. -CXSM-16-60-Y69A.SLDASM
176 KB
77. -E6B2-CWZ1X编码器.2.SLDPRT
896 KB
78. -E6B2-CWZ1X编码器.SLDPRT
896 KB
79. -EPTM 2#切割机机架.CQ.SLDPRT
1.74 MB
80. -H1425 同步带.SLDPRT
104 KB
81. -H405.SLDPRT
106 KB
82. -LMLPUU40.SLDPRT
1.26 MB
83. -M2.5 25Z伞齿轮B.SLDPRT
844 KB
84. -M2.5 25Z伞齿轮A.SLDPRT
630 KB
85. -MT090-15-S2-P2减速机.SLDPRT
158 KB
86. -NMRV063减速电机.SLDPRT
186 KB
87. -SBLF206.SLDPRT
166 KB
88. -SBR20滑块.SLDPRT
131 KB
89. -SK25.2.SLDPRT
130 KB
90. -SK25.SLDPRT
130 KB
91. -UCFL204D1.SLDPRT
3.05 MB
92. -UCP205D1.SLDPRT
2.2 MB
93. -UCP206轴座垫高板.SLDPRT
100 KB
94. -UCP206轴承座.SLDPRT
2.01 MB
95. -UCP207D1.SLDPRT
2.97 MB
96. -mb1l63-75jq.10.2.2.1.SLDASM
161 KB
97. -上导轮垫板.SLDPRT
87.7 KB
98. -上导轮安装板-2.SLDPRT
88.4 KB
99. -上导轮安装板.SLDPRT
96.9 KB
100. -上皮带从动轴.SLDPRT
125 KB
101. -上皮带前侧板.SLDPRT
171 KB
102. -上皮带后侧板.SLDPRT
213 KB
103. -上皮带托辊组.SLDASM
1.84 MB
104. -下皮带前板.SLDPRT
182 KB
105. -下皮带托辊.SLDASM
1.79 MB
106. -下皮带撑杆.SLDPRT
107 KB
107. -不锈钢滚筒(竖直).cq.2jq.10.2.2.1.SLDPRT
79.6 KB
108. -中间导向轮装配.SLDASM
138 KB
109. -中间导轮前挡板.SLDPRT
108 KB
110. -中间导轮后挡板.SLDPRT
124 KB
111. -中间导轮连接杆.SLDPRT
102 KB
112. -储存架主动轮.SLDPRT
1.48 MB
113. -储存架从动轮.SLDPRT
1.42 MB
114. -储存架电机.SLDPRT
147 KB
115. -储存架电机安装板.SLDPRT
141 KB
116. -储存架电机座.SLDPRT
149 KB
117. -储存架电箱.SLDASM
331 KB
118. -储料缓冲架.SLDPRT
1.25 MB
119. -光电安装柱.SLDPRT
173 KB
120. -光电导轨支座.SLDPRT
219 KB
121. -光电感应器-1.SLDPRT
120 KB
122. -光电感应器.SLDPRT
94.4 KB
123. -光电感应器安装架.SLDPRT
107 KB
124. -光电支架-1.SLDPRT
124 KB
125. -光电支架-2.SLDPRT
113 KB
126. -光电架.SLDASM
330 KB
127. -光电架底板.SLDPRT
116 KB
128. -光电架拉手安装板.SLDPRT
125 KB
129. -入口导向盖.SLDPRT
173 KB
130. -入料口模具40.SLDPRT
154 KB
131. -入料口模托板.SLDPRT
139 KB
132. -入料导向模组装.SLDASM
187 KB
133. -减速机安装座.SLDPRT
257 KB
134. -凹凸刀模.SLDASM
231 KB
135. -凹凸模具裁断.2.SLDASM
491 KB
136. -出料导向轮装配.SLDASM
163 KB
137. -刀垫座.SLDPRT
216 KB
138. -刀模定位板.SLDPRT
102 KB
139. -刀模挡板.SLDPRT
95.8 KB
140. -切刀固定座jq.20.2.2.1.2.SLDPRT
133 KB
141. -切刀固定座jq.20.2.2.1.SLDPRT
129 KB
142. -切刀固定座jq.20.2.2.2.1.SLDPRT
115 KB
143. -切口模.SLDPRT
217 KB
144. -前段挡料板.SLDPRT
290 KB
145. -前段皮带托板.SLDPRT
298 KB
146. -前段皮带托板支架.SLDPRT
150 KB
147. -半圆侧板连接杆.SLDPRT
120 KB
148. -半圆导向轮安装座.SLDPRT
118 KB
149. -半圆导轮侧板.SLDPRT
280 KB
150. -半圆导轮滚筒.SLDPRT
169 KB
151. -反光板.SLDPRT
89.5 KB
152. -右上模.SLDPRT
1.65 MB
153. -右上限位块.SLDPRT
119 KB
154. -右下模.SLDPRT
1.71 MB
155. -右下限位块.SLDPRT
90.3 KB
156. -右封板.SLDPRT
67.1 KB
157. -右踏板.SLDPRT
141 KB
158. -同步带轮安装座.SLDPRT
121 KB
159. -同步带限位轮.SLDPRT
124 KB
160. -同步轮轴-1.SLDPRT
126 KB
161. -后挡板.SLDPRT
322 KB
162. -后挡板固定架.SLDPRT
156 KB
163. -后挡板盖.SLDPRT
155 KB
164. -吸尘罩.SLDPRT
429 KB
165. -吸铁感应开关-左.01jq.10.21.2.1.SLDASM
99.9 KB
166. -固定编码器安装座.SLDPRT
196 KB
167. -圆形裁刀板.SLDPRT
74.3 KB
168. -圆形裁刀板jq.10.2.2.2.1.SLDPRT
52.6 KB
169. -垫轨安装板.SLDPRT
158 KB
170. -安装大板-1.SLDPRT
168 KB
171. -安装大板-2.SLDPRT
131 KB
172. -导向板安装板.2jq - 副本.10.2.2.1.SLDPRT
107 KB
173. -导向模支撑座.SLDPRT
99.7 KB
174. -导向模支架.SLDPRT
140 KB
175. -导向轮固定板.SLDPRT
120 KB
176. -导向轮安装座.SLDPRT
111 KB
177. -导条.SLDPRT
108 KB
178. -导柱安装块.SLDPRT
233 KB
179. -导槽前挡板.SLDPRT
88.8 KB
180. -导轨模组.SLDASM
1.64 MB
181. -导轮侧板A.SLDPRT
118 KB
182. -导轮侧板B.SLDPRT
97.1 KB
183. -导轮侧板C.SLDPRT
119 KB
184. -封板A.CQ.SLDPRT
168 KB
185. -封板B.SLDPRT
141 KB
186. -封板C.SLDPRT
105 KB
187. -封板D.SLDPRT
132 KB
188. -封板E.SLDPRT
125 KB
189. -封板F.SLDPRT
122 KB
190. -封板G.SLDPRT
111 KB
191. -封板H.SLDPRT
110 KB
192. -封板M.SLDPRT
108 KB
193. -封板N.SLDPRT
110 KB
194. -封板O.SLDPRT
131 KB
195. -封板(457X837).SLDPRT
127 KB
196. -尼龙刀模.SLDASM
319 KB
197. -左上模.SLDPRT
1.63 MB
198. -左上限位块.SLDPRT
116 KB
199. -左下模.SLDPRT
1.66 MB
200. -左下限位块.SLDPRT
101 KB
201. -左封板.SLDPRT
68.2 KB
202. -左踏板.SLDPRT
142 KB
203. -张紧块.SLDPRT
102 KB
204. -张紧机构底板.SLDPRT
116 KB
205. -张紧轮.SLDPRT
130 KB
206. -张紧轮端盖.SLDPRT
88.8 KB
207. -张紧轮轴1-轴承.10.2.2.1.SLDPRT
599 KB
208. -张紧轮轴座.SLDPRT
166 KB
209. -快速夹具.SLDPRT
158 KB
210. -快速夹具安装座.SLDPRT
120 KB
211. -手轮轴.SLDPRT
130 KB
212. -托板架.SLDPRT
211 KB
213. -托槽.SLDPRT
298 KB
214. -拉手.SLDPRT
113 KB
215. -接近开关.SLDPRT
105 KB
216. -推料导柱护罩.SLDPRT
276 KB
217. -推料杆.SLDPRT
128 KB
218. -推杆轴承座安装板.SLDPRT
125 KB
219. -推板横板.SLDPRT
124 KB
220. -摆杆.2.SLDPRT
107 KB
221. -摆杆.SLDPRT
132 KB
222. -摆臂.2.SLDPRT
101 KB
223. -摆臂.SLDPRT
101 KB
224. -摆臂固定板-1.2.SLDPRT
193 KB
225. -摆臂固定板-1.SLDPRT
193 KB
226. -摆臂固定板-2.2.SLDPRT
153 KB
227. -摆臂固定板-2.SLDPRT
153 KB
228. -收料台主动皮带轮轴.SLDPRT
125 KB
229. -收料台主动轮.10.2.2.1.SLDPRT
137 KB
230. -收料台主动轮安装板.SLDPRT
183 KB
231. -收料台主动轮护罩.SLDPRT
173 KB
232. -收料台从动轮.SLDPRT
169 KB
233. -收料台入料口前挡边.1.SLDPRT
88.2 KB
234. -收料台入料口后挡边.1.SLDPRT
118 KB
235. -收料台导料板.SLDPRT
197 KB
236. -收料台机架.SLDPRT
1.52 MB
237. -收料台灯架.SLDPRT
1.97 MB
238. -收料台电磁阀板.SLDPRT
107 KB
239. -收料台皮带垫轨.SLDPRT
339 KB
240. -收料台皮带托架.SLDPRT
256 KB
241. -收料台皮带(10375).SLDPRT
121 KB
242. -收料台输送带从动轮安装板.SLDPRT
188 KB
243. -收料台输送带托辊架.SLDPRT
114 KB
244. -收料台输送带电机安装板.SLDPRT
136 KB
245. -收料台输送线托辊侧板.SLDPRT
82.7 KB
246. -收料链板电机安装板.SLDPRT
115 KB
247. -旋转柱塞M8X1.25.SLDPRT
136 KB
248. -显示器安装座.SLDPRT
204 KB
249. -梅花联轴器55-78-20-20.SLDPRT
144 KB
250. -横向托辊.SLDPRT
155 KB
251. -气缸连接板.SLDPRT
118 KB
252. -滑台 电机过渡板.SLDPRT
132 KB
253. -滑台固定架.SLDPRT
281 KB
254. -滑台立板加强板.SLDPRT
92.4 KB
255. -牵引机上主动轴.SLDPRT
141 KB
256. -牵引机下主动轴.SLDPRT
144 KB
257. -牵引机主动轴轴承端盖.SLDPRT
127 KB
258. -牵引机底座.SLDPRT
380 KB
259. -牵引机气缸安装板.SLDPRT
179 KB
260. -牵引机气缸连接座.SLDPRT
139 KB
261. -牵引机调节丝杆.SLDPRT
189 KB
262. -电机座立板.SLDPRT
212 KB
263. -电机护罩.SLDPRT
168 KB
264. -电机轴-1.SLDPRT
167 KB
265. -电机轴-2.SLDPRT
166 KB
266. -电磁阀板.SLDPRT
102 KB
267. -电箱右门板.SLDPRT
310 KB
268. -电箱右门板.SLT.SLDPRT
270 KB
269. -电箱左门板.SLDPRT
227 KB
270. -电箱左门板SLT.SLDPRT
230 KB
271. -电箱底板.SLDPRT
121 KB
272. -电箱底板.SLT.SLDPRT
125 KB
273. -电箱门.SLDPRT
351 KB
274. -盖板.SLDPRT
68.3 KB
275. -磁吸.SLDPRT
115 KB
276. -磁吸安装座.SLDPRT
167 KB
277. -磁吸组件.SLDASM
99.1 KB
278. -磁粉离合器.SLDPRT
182 KB
279. -磁粉离合器固定座.SLDPRT
136 KB
280. -移动光电感应机构.SLDASM
409 KB
281. -移动轮2-1jq.10.2.2.1.SLDPRT
154 KB
282. -移动轮轴1-轴承 2-.10.2.2.1.SLDPRT
598 KB
283. -移动轮轴2-轴承.10.2.2.1.sldprt
595 KB
284. -移动轮轴3.10.2.2.1.SLDPRT
128 KB
285. -移动轴安装板.SLDPRT
253 KB
286. -移动轴安装板加强板.SLDPRT
89.5 KB
287. -竖向导轮支座.SLDPRT
80.2 KB
288. -竖向滚筒固定板.SLDPRT
121 KB
289. -竖向滚筒座.SLDPRT
139 KB
290. -精切工装右上模0.2.2.1.SLDPRT
195 KB
291. -精切工装右下模0.2.2.1.SLDPRT
203 KB
292. -精切工装左上模.1.10.2.2.1.SLDPRT
217 KB
293. -精切工装左下模.1.10.2.2.1.SLDPRT
257 KB
294. -精切工装左下模.10.2.2.1.SLDPRT
289 KB
295. -精切工装左下模.SLDPRT
208 KB
296. -精切工装气缸安装板.SLDPRT
98.6 KB
297. -精切模.SLDASM
416 KB
298. -精切模上盖.SLDPRT
342 KB
299. -精切模下盖.SLDPRT
273 KB
300. -素材压轮.SLDPRT
90.3 KB
301. -素材压轮座.SLDPRT
152 KB
302. -编码器压轮.2.SLDPRT
998 KB
303. -编码器压轮.SLDPRT
998 KB
304. -编码器压轮轴.2.SLDPRT
173 KB
305. -编码器压轮轴.SLDPRT
173 KB
306. -编码器安装座.2.SLDPRT
202 KB
307. -编码器安装座.SLDPRT
202 KB
308. -编码器安装座jq.10.2.2.1.SLDPRT
183 KB
309. -编码器机构.2.DWG
393 KB
310. -编码器机构.2.SLDASM
1.17 MB
311. -编码器机构.SLDASM
1.09 MB
312. -编码器机构底板-21.2.SLDPRT
169 KB
313. -编码器机构底板-21.SLDPRT
171 KB
314. -编码器机构底板.SLDPRT
126 KB
315. -编码器轴承座.2.SLDPRT
140 KB
316. -编码器轴承座.SLDPRT
140 KB
317. -编码器高度调节杆.2.SLDPRT
90 KB
318. -编码器高度调节杆.SLDPRT
98.7 KB
319. -联轴器55-78-22-25.SLDPRT
93.6 KB
320. -联轴器65-90-25-32.SLDPRT
154 KB
321. -裁刀4X120X110.SLDPRT
79.8 KB
322. -裁刀5X120X110.20.2.2.1.2.SLDPRT
95.7 KB
323. -裁刀固定座.SLDPRT
125 KB
324. -裁刀座固定板.SLDPRT
127 KB
325. -裁刀架前侧板.2.1.20.2.2.1.2.SLDPRT
104 KB
326. -裁刀架前侧板.2.10.2.2.2.1.2.SLDPRT
104 KB
327. -裁刀架后侧板.2.1.20.2.2.1.2.SLDPRT
139 KB
328. -裁刀架后侧板.2.10.2.2.2.1.2.SLDPRT
153 KB
329. -裁切入料光电架.SLDPRT
165 KB
330. -裁断机构.1.20.2.2.1.2.SLDASM
449 KB
331. -裁断机皮带限位轮.SLDPRT
142 KB
332. -裁断机输送带.SLDPRT
161 KB
333. -裁断机输送带主动轮轴承座垫板.SLDPRT
126 KB
334. -裁断机输送带电机座.SLDPRT
232 KB
335. -裁断机输送带皮带轮轴-1.SLDPRT
124 KB
336. -裁断机输送带轮安装座.SLDPRT
139 KB
337. -裁断机输送线主动皮带轮.SLDPRT
185 KB
338. -裁断机输送线主动轴.SLDPRT
162 KB
339. -裁断机输送线皮带轮端盖.SLDPRT
85.6 KB
340. -裁断机输送线皮带轮轴-2.SLDPRT
138 KB
341. -西门子伺服电机(1FL6052-2AF21-0AA1).SLDPRT
180 KB
342. -调节丝杆轴承座.SLDPRT
123 KB
343. -调节螺套.SLDPRT
83.9 KB
344. -轴安装座SHF30.SLDPRT
163 KB
345. -轴承安装座A.SLDPRT
163 KB
346. -轴承安装座B.SLDPRT
163 KB
347. -轴承安装座C.SLDPRT
165 KB
348. -输送带托板.SLDPRT
178 KB
349. -进料导向轮装配.SLDASM
234 KB
350. -连接销-1.2.SLDPRT
80.4 KB
351. -连接销-1.SLDPRT
80.4 KB
352. -连接销-2.2.SLDPRT
106 KB
353. -连接销-2.SLDPRT
106 KB
354. -送料滚轮.SLDASM
215 KB
355. -送料滚轮.SLDPRT
285 KB
356. -送料滚轮前挡板.SLDPRT
92.9 KB
357. -送料滚轮端盖.SLDPRT
80.5 KB
358. -送料滚轮轴.SLDPRT
137 KB
359. -链条护罩-2.SLDPRT
118 KB
360. -链板架.SLDPRT
1.32 MB
361. -链板链轮.SLDPRT
240 KB
362. -链轮定位环.SLDPRT
244 KB
363. -锯切机构.SLDASM
915 KB
364. -锯片上护罩-1.SLDPRT
274 KB
365. -锯片上护罩-2.SLDPRT
202 KB
366. -锯片下护罩.SLDPRT
296 KB
367. -锯片护罩感应器安装板.SLDPRT
101 KB
368. -锯片电机.SLDPRT
264 KB
369. -锯片电机安装板.SLDPRT
161 KB
370. -门拉手.SLDPRT
269 KB
371. -门板B.SLDPRT
106 KB
372. -门板C.SLDPRT
122 KB
373. -门框架.SLDPRT
2.07 MB
374. -门框组装.SLDASM
584 KB
375. -防掉滚筒.SLDPRT
90.3 KB
376. -防掉滚筒安装板.SLDPRT
109 KB
377. -限位滚筒.SLDPRT
107 KB
378. -限位滚轮支架.SLDPRT
117 KB
379. -飞切移动板.SLDPRT
455 KB
380. 1-1.2.SLDPRT
136 KB
381. 1. MJ直连模组导轨1.10.2.2.1.SLDASM
2.21 MB
382. 1.1.10.2.2.1.sldprt
64.9 KB
383. 1.5合页110.2.2.1.SLDPRT
93.2 KB
384. 1.5合页210.2.2.1.SLDPRT
92.2 KB
385. 1.sldprt
120 KB
386. 1.sldprt
89.6 KB
387. 11.sldprt
235 KB
388. 1108_SMEUU20.SLDASM
852 KB
389. 1109_SA20-340.SLDPRT
1000 KB
390. 111.png
73.1 KB
391. 1110_TA20-340.SLDPRT
257 KB
392. 1113_SCLUU30.2jq.10.2.2.1.SLDASM
1.56 MB
393. 12-12膜片联轴器-1_11.10.2.2.1.sldprt
90 KB
394. 12.sldprt
588 KB
395. 123jq.10.2.2.1.SLDPRT
141 KB
396. 124jq.10.2.2.1.SLDPRT
119 KB
397. 125jq.10.2.2.1.SLDPRT
122 KB
398. 126jq.10.2.2.1.SLDPRT
125 KB
399. 13.sldprt
62.3 KB
400. 14.sldprt
61.8 KB
401. 1FL6067-1AC61-0AA10.2.2.1.SLDPRT
127 KB
402. 2-1.2.SLDPRT
78.1 KB
403. 2-1.SLDPRT
124 KB
404. 2-2.SLDPRT
89.4 KB
405. 2.1.10.2.2.1.sldprt
34.5 KB
406. 2.sldprt
30.3 KB
407. 2.sldprt
59 KB
408. 222.SLDASM
64.3 KB
409. 2寸不锈钢合页 - 副本.2.1.SLDPRT
103 KB
410. 2寸不锈钢合页.2.1.SLDPRT
106 KB
411. 3. MJ地脚0.2.2.1.SLDPRT
109 KB
412. 3.0合页1 (1)0.2.2.1.SLDPRT
94.2 KB
413. 3.0合页1 (2)0.2.2.1.SLDPRT
91.9 KB
414. 3.1.10.2.2.1.sldprt
70.9 KB
415. 3.2.SLDPRT
68.5 KB
416. 3.sldprt
59.5 KB
417. 3.sldprt
89.1 KB
418. 38X200不锈钢滚筒0.2.2.1.SLDPRT
90.4 KB
419. 4-4.2.SLDPRT
124 KB
420. 4.1.10.2.2.1.sldprt
39.8 KB
421. 4.sldprt
110 KB
422. 4.sldprt
67.5 KB
423. 40L气包.2jq.10.2.2.1.SLDPRT
144 KB
424. 5.1.2.sldprt
48.5 KB
425. 5.1.2.sldprt
49.4 KB
426. 5.1.sldprt
44.6 KB
427. 5.sldprt
123 KB
428. 5.sldprt
67.5 KB
429. 57电机-s-1_11.10.2.2.1.sldprt
65.2 KB
430. 6.sldprt
65.2 KB
431. 6.sldprt
94.5 KB
432. 6004E-Z.0.2jq.10.2.2.1.SLDPRT
1.35 MB
433. 6004E-Z.cq.2jq.10.2.2.1.SLDPRT
1.37 MB
434. 61901.2jq.10.2.2.1.SLDPRT
357 KB
435. 7.sldprt
66.1 KB
436. 7.sldprt
94.5 KB
437. 70轮子.SLDPRT
155 KB
438. 80冲切气缸接头.SLDPRT
107 KB
439. 90度转弯减速机jq.10.2.2.1.SLDPRT
195 KB
440. 976_HWC20H200-A-H14jq.10.2.2.1.SLDPRT
905 KB
441. A-切割机机架镭射下料图纸 .DWG
252 KB
442. A-切割机焊接图纸 .DWG
626 KB
443. B-铝合金门框、PC板图纸.DWG
403 KB
444. C-切割机入料导向轮机构.DWG
165 KB
445. CDA2L40-100Z-G59_0_0_0_.SLDASM
381 KB
446. CDA2L40-125Z-G59_0_0_0_.SLDASM
387 KB
447. CDM2D25-25Z.2.SLDASM
168 KB
448. CDM2D25-30Z-M9N_0_1_0_ - 副本.SLDPRT
306 KB
449. CDM2D25-30Z-M9N_0_1_0_.SLDPRT
411 KB
450. CDQ2B80-75DMZ-M9N-XC8_0_XC8_0_.1.2.SLDASM
178 KB
451. CDQ2B80-75DMZ-M9N-XC8_0_XC8_0_.1.SLDASM
158 KB
452. CDQ2B80-75气缸固定板.SLDPRT
130 KB
453. CHUMUPING.10.2.2.1.SLDPRT
339 KB
454. CQ2A80-75DMZ_0_0_0_.1.20.2.2.1.SLDASM
114 KB
455. CX482 Secondary.SLDPRT
896 KB
456. CX482.DWG
186 KB
457. CX482.SLDPRT
1.72 MB
458. CXSM15-60-Y69A_0_0_0_0.2.2.1.SLDASM
110 KB
459. Chain wheel ISO - 24Z 08A-1 --24SB60H28L20.0S1.2jq.10.2.2.1.sldprt
328 KB
460. Chain wheel ISO - 24Z 08A-1 --24SB60H28L20.0S12.2jq.10.2.2.1.sldprt
302 KB
461. D-入料导向模.DWG
219 KB
462. E-入料口编码器机构.DWG
603 KB
463. E6B2-CWZ1X编码器.2.3jq.10.2.2.1.SLDPRT
868 KB
464. EPDM #2切割收料台标准件清单.xlsx
920 KB
465. EPDM #2切割收料台说明书.docx
1.03 MB
466. EPDM 裁断机构件清单 - 副本.docx
14.4 KB
467. EPDM 裁断机构件清单.docx
17.1 KB
468. EPDM在线移动锯切 冲切一体机钣金.DWG
194 KB
469. EPDM备件清单.xlsx
496 KB
470. EPDM裁断机 模具标准件.xlsx
50.5 KB
471. EPTM 裁断机下料单.xlsx
23.6 KB
472. F-飞切裁断配件.DWG
5.18 MB
473. G-牵引机配件图纸.DWG
1.62 MB
474. HK178-F0-S150.PDF
203 KB
475. HK270-F0-S800.PDF
218 KB
476. HT1-10.2.2.1.SLDPRT
101 KB
477. HT1-20.2.2.1.SLDPRT
144 KB
478. HT2-10.2.2.1.SLDPRT
131 KB
479. HT2-20.2.2.1.SLDPRT
206 KB
480. L217.png
36.4 KB
481. LF206.1.2.SLDPRT
168 KB
482. M12内六角自制扳手 - 副本.SLDPRT
94.2 KB
483. M12内六角自制扳手.SLDPRT
108 KB
484. M20机架脚杯0.2.2.1.SLDPRT
68.1 KB
485. M8X1.25弹簧定位销.20.2.2.1.2.SLDPRT
121 KB
486. M8X1.25弹簧定位销.20.2.2.2.1.2.SLDPRT
124 KB
487. MGPM16-10Z_0_0_0_.1.10.2.2.1.SLDASM
175 KB
488. MJ直连电机板-1_11.10.2.2.1.sldprt
61.8 KB
489. NMRV075减速机.SLDPRT
170 KB
490. QQ截图20180703095929.png
118 KB
491. QQ截图20180703100307.png
182 KB
492. QQ截图20180703102209.png
35.6 KB
493. QQ截图20180703102510.png
35.6 KB
494. QQ截图20180703102829.png
26.2 KB
495. QQ截图20180703103041.png
68 KB
496. QQ截图20180703103751.png
160 KB
497. QQ截图20180703104037.png
32 KB
498. QQ截图20180703104145.png
23.4 KB
499. QQ截图20180703104859.png
70.6 KB
500. QQ截图20180703105202.png
31.1 KB
501. QQ截图20180703105739.png
37 KB
502. QQ截图20180703110207.png
50 KB
503. QQ截图20180703110820.png
59 KB
504. QQ截图20180703111228.png
174 KB
505. QQ截图20180703112004.png
91.8 KB
506. QQ截图20180703112344.png
147 KB
507. QQ截图20180703112430.png
170 KB
508. QQ截图20180703112733.png
46.6 KB
509. QQ截图20180703112824.png
66.3 KB
510. QQ截图20180703113510.png
45.5 KB
511. QQ截图20180703113553.png
292 KB
512. QQ截图20190505151340.png
36.4 KB
513. Rolling bearings 6005 GB 276-94-4.sldprt
607 KB
514. SC-55-80-20-20.png
42.5 KB
515. SDA100-100冲切气缸接头.2.1.20.2.2.1.2.SLDPRT
100 KB
516. SDA100-100冲切气缸接头.2.1.20.2.2.1.SLDPRT
100 KB
517. SDA100-100冲切气缸接头.2.10.2.2.2.1.SLDPRT
100 KB
518. SHF25.10.2.2.2.1.2.SLDPRT
117 KB
519. SHF25.10.2.2.2.1.SLDPRT
114 KB
520. TN25X60-S连接板.20.2.2.1.SLDPRT
116 KB
521. TRH-20滑块.zaixian.2.12.10.2.2.1.SLDPRT
100 KB
522. TRH-20滑轨0.2.2.1.SLDPRT
149 KB
523. UCP206D1.png
63.1 KB
524. UCP206轴承座垫板0.2.2.1.SLDPRT
92.8 KB
525. Y-04D.2jq.10.2.2.1.SLDPRT
379 KB
526. Z=28,08A-1链轮jq.2.SLDPRT
414 KB
527. Z=28,08A-1链轮jq0.2.2.1.SLDPRT
439 KB
528. mj45滑块_11.10.2.2.1.sldprt
557 KB
529. zhangjin yidongzhoujq.10.2.2.1.SLDPRT
126 KB
530. zhouchengzuojq.10.2.2.1.SLDPRT
148 KB
531. ~$--压轮座连接杆0.2.2.1.SLDPRT
14 B
532. ~$--送料滚轮后挡板.SLDPRT
14 B
533. ~$-0.1jq.10.2.2.1.SLDPRT
14 B
534. ~$-0.2jq.10.2.2.1.SLDPRT
14 B
535. ~$-0.3jq.10.2.2.1.SLDPRT
14 B
536. ~$-08B-1,12Z.SLDPRT
14 B
537. ~$-08B-1,38Z.SLDPRT
14 B
538. ~$-1-1.2jq.10.2.2.1.SLDPRT
14 B
539. ~$-16-160手轮.SLDPRT
14 B
540. ~$-16H同步轮.SLDPRT
14 B
541. ~$-18H同步带轮.SLDPRT
14 B
542. ~$-2-2.2jq.10.2.2.1.SLDPRT
14 B
543. ~$-217L 同步带.SLDPRT
14 B
544. ~$-250X960X440电箱.SLDPRT
14 B
545. ~$-25H同步带从动轮.SLDPRT
14 B
546. ~$-25H同步轮.SLDPRT
14 B
547. ~$-28链轮10.2.2.1.SLDPRT
14 B
548. ~$-29X100滚筒.SLDPRT
14 B
549. ~$-3-3.2jq.10.2.2.1.SLDPRT
14 B
550. ~$-350X540X835电箱.SLDPRT
14 B
551. ~$-4-4.2jq.10.2.2.1.SLDPRT
14 B
552. ~$-40导柱.SLDPRT
14 B
553. ~$-40铝角码-1.SLDPRT
14 B
554. ~$-40铝角码.SLDPRT
14 B
555. ~$-474X968.SLDPRT
14 B
556. ~$-5-5.2jq.10.2.2.1.SLDPRT
14 B
557. ~$-540X510X620电箱.SLDPRT
14 B
558. ~$-567X1143.SLDPRT
14 B
559. ~$-592X1143.SLDPRT
14 B
560. ~$-6202.10.2.2.1.2.SLDPRT
14 B
561. ~$-764X1143.SLDPRT
14 B
562. ~$-90度弯减速机.SLDPRT
14 B
563. ~$-A1.1.2.SLDPRT
14 B
564. ~$-A10.2.2.1.SLDPRT
14 B
565. ~$-A2.1.2.SLDPRT
14 B
566. ~$-A20.2.2.1.SLDPRT
14 B
567. ~$-A3.1.2.SLDPRT
14 B
568. ~$-A30.2.2.1.SLDPRT
14 B
569. ~$-A4.1.2.SLDPRT
14 B
570. ~$-A5.1.2.SLDPRT
14 B
571. ~$-CDQ2B80-75DMZ-M9N-XC8_0_XC8_0.2.SLDASM
14 B
572. ~$-E6B2-CWZ1X编码器.2.SLDPRT
14 B
573. ~$-EPTM 2#切割机机架.CQ.SLDPRT
14 B
574. ~$-H1425 同步带.SLDPRT
14 B
575. ~$-H405.SLDPRT
14 B
576. ~$-LMLPUU40.SLDPRT
14 B
577. ~$-M2.5 25Z伞齿轮B.SLDPRT
14 B
578. ~$-M2.5 25Z伞齿轮A.SLDPRT
14 B
579. ~$-MT090-15-S2-P2减速机.SLDPRT
14 B
580. ~$-NMRV063减速电机.SLDPRT
14 B
581. ~$-SBLF206.SLDPRT
14 B
582. ~$-SK25.2.SLDPRT
14 B
583. ~$-UCFL204D1.SLDPRT
14 B
584. ~$-UCP205D1.SLDPRT
14 B
585. ~$-UCP206轴座垫高板.SLDPRT
14 B
586. ~$-UCP206轴承座.SLDPRT
14 B
587. ~$-UCP207D1.SLDPRT
14 B
588. ~$-上导轮垫板.SLDPRT
14 B
589. ~$-上导轮安装板-2.SLDPRT
14 B
590. ~$-上导轮安装板.SLDPRT
14 B
591. ~$-上皮带从动轴.SLDPRT
14 B
592. ~$-上皮带前侧板.SLDPRT
14 B
593. ~$-上皮带后侧板.SLDPRT
14 B
594. ~$-上皮带托辊组.SLDASM
14 B
595. ~$-下皮带前板.SLDPRT
14 B
596. ~$-下皮带托辊.SLDASM
14 B
597. ~$-下皮带撑杆.SLDPRT
14 B
598. ~$-中间导向轮装配.SLDASM
14 B
599. ~$-中间导轮前挡板.SLDPRT
14 B
600. ~$-中间导轮后挡板.SLDPRT
14 B
601. ~$-中间导轮连接杆.SLDPRT
14 B
602. ~$-储存架主动轮.SLDPRT
14 B
603. ~$-储存架从动轮.SLDPRT
14 B
604. ~$-储存架电机.SLDPRT
14 B
605. ~$-储存架电机安装板.SLDPRT
14 B
606. ~$-储存架电机座.SLDPRT
14 B
607. ~$-储存架电箱.SLDASM
14 B
608. ~$-储料缓冲架.SLDPRT
14 B
609. ~$-光电安装柱.SLDPRT
14 B
610. ~$-光电导轨支座.SLDPRT
14 B
611. ~$-光电感应器-1.SLDPRT
14 B
612. ~$-光电感应器.SLDPRT
14 B
613. ~$-光电感应器安装架.SLDPRT
14 B
614. ~$-光电支架-1.SLDPRT
14 B
615. ~$-光电支架-2.SLDPRT
14 B
616. ~$-光电架.SLDASM
14 B
617. ~$-光电架底板.SLDPRT
14 B
618. ~$-光电架拉手安装板.SLDPRT
14 B
619. ~$-入口导向盖.SLDPRT
14 B
620. ~$-入料口模具40.SLDPRT
14 B
621. ~$-入料口模托板.SLDPRT
14 B
622. ~$-入料导向模组装.SLDASM
14 B
623. ~$-减速机安装座.SLDPRT
14 B
624. ~$-出料导向轮装配.SLDASM
14 B
625. ~$-切刀固定座jq.20.2.2.1.2.SLDPRT
14 B
626. ~$-切口模.SLDPRT
14 B
627. ~$-前段挡料板.SLDPRT
14 B
628. ~$-前段皮带托板.SLDPRT
14 B
629. ~$-前段皮带托板支架.SLDPRT
14 B
630. ~$-半圆侧板连接杆.SLDPRT
14 B
631. ~$-半圆导向轮安装座.SLDPRT
14 B
632. ~$-半圆导轮侧板.SLDPRT
14 B
633. ~$-半圆导轮滚筒.SLDPRT
14 B
634. ~$-反光板.SLDPRT
14 B
635. ~$-右上模.SLDPRT
14 B
636. ~$-右上限位块.SLDPRT
14 B
637. ~$-右下模.SLDPRT
14 B
638. ~$-右下限位块.SLDPRT
14 B
639. ~$-右封板.SLDPRT
14 B
640. ~$-右踏板.SLDPRT
14 B
641. ~$-同步带轮安装座.SLDPRT
14 B
642. ~$-同步带限位轮.SLDPRT
14 B
643. ~$-同步轮轴-1.SLDPRT
14 B
644. ~$-后挡板.SLDPRT
14 B
645. ~$-后挡板固定架.SLDPRT
14 B
646. ~$-后挡板盖.SLDPRT
14 B
647. ~$-吸尘罩.SLDPRT
14 B
648. ~$-固定编码器安装座.SLDPRT
14 B
649. ~$-垫轨安装板.SLDPRT
14 B
650. ~$-安装大板-1.SLDPRT
14 B
651. ~$-安装大板-2.SLDPRT
14 B
652. ~$-导向模支撑座.SLDPRT
14 B
653. ~$-导向模支架.SLDPRT
14 B
654. ~$-导向轮固定板.SLDPRT
14 B
655. ~$-导向轮安装座.SLDPRT
14 B
656. ~$-导条.SLDPRT
14 B
657. ~$-导柱安装块.SLDPRT
14 B
658. ~$-导槽前挡板.SLDPRT
14 B
659. ~$-导轨模组.SLDASM
14 B
660. ~$-导轮侧板A.SLDPRT
14 B
661. ~$-导轮侧板B.SLDPRT
14 B
662. ~$-导轮侧板C.SLDPRT
14 B
663. ~$-封板A.CQ.SLDPRT
14 B
664. ~$-封板B.SLDPRT
14 B
665. ~$-封板C.SLDPRT
14 B
666. ~$-封板D.SLDPRT
14 B
667. ~$-封板E.SLDPRT
14 B
668. ~$-封板F.SLDPRT
14 B
669. ~$-封板G.SLDPRT
14 B
670. ~$-封板H.SLDPRT
14 B
671. ~$-封板M.SLDPRT
14 B
672. ~$-封板N.SLDPRT
14 B
673. ~$-封板O.SLDPRT
14 B
674. ~$-左上模.SLDPRT
14 B
675. ~$-左上限位块.SLDPRT
14 B
676. ~$-左下模.SLDPRT
14 B
677. ~$-左下限位块.SLDPRT
14 B
678. ~$-左封板.SLDPRT
14 B
679. ~$-左踏板.SLDPRT
14 B
680. ~$-张紧块.SLDPRT
14 B
681. ~$-张紧机构底板.SLDPRT
14 B
682. ~$-张紧轮.SLDPRT
14 B
683. ~$-张紧轮端盖.SLDPRT
14 B
684. ~$-张紧轮轴1-轴承.10.2.2.1.SLDPRT
14 B
685. ~$-张紧轮轴座.SLDPRT
14 B
686. ~$-快速夹具.SLDPRT
14 B
687. ~$-快速夹具安装座.SLDPRT
14 B
688. ~$-手轮轴.SLDPRT
14 B
689. ~$-托板架.SLDPRT
14 B
690. ~$-拉手.SLDPRT
14 B
691. ~$-接近开关.SLDPRT
14 B
692. ~$-推料导柱护罩.SLDPRT
14 B
693. ~$-推料杆.SLDPRT
14 B
694. ~$-推杆轴承座安装板.SLDPRT
14 B
695. ~$-推板横板.SLDPRT
14 B
696. ~$-摆杆.2.SLDPRT
14 B
697. ~$-摆臂.2.SLDPRT
14 B
698. ~$-摆臂固定板-1.2.SLDPRT
14 B
699. ~$-摆臂固定板-2.2.SLDPRT
14 B
700. ~$-收料台主动皮带轮轴.SLDPRT
14 B
701. ~$-收料台主动轮.10.2.2.1.SLDPRT
14 B
702. ~$-收料台主动轮安装板.SLDPRT
14 B
703. ~$-收料台主动轮护罩.SLDPRT
14 B
704. ~$-收料台从动轮.SLDPRT
14 B
705. ~$-收料台入料口前挡边.1.SLDPRT
14 B
706. ~$-收料台入料口后挡边.1.SLDPRT
14 B
707. ~$-收料台导料板.SLDPRT
14 B
708. ~$-收料台机架.SLDPRT
14 B
709. ~$-收料台灯架.SLDPRT
14 B
710. ~$-收料台电磁阀板.SLDPRT
14 B
711. ~$-收料台皮带垫轨.SLDPRT
14 B
712. ~$-收料台皮带托架.SLDPRT
14 B
713. ~$-收料台皮带(10375).SLDPRT
14 B
714. ~$-收料台输送带从动轮安装板.SLDPRT
14 B
715. ~$-收料台输送带托辊架.SLDPRT
14 B
716. ~$-收料台输送带电机安装板.SLDPRT
14 B
717. ~$-收料台输送线托辊侧板.SLDPRT
14 B
718. ~$-收料链板电机安装板.SLDPRT
14 B
719. ~$-旋转柱塞M8X1.25.SLDPRT
14 B
720. ~$-显示器安装座.SLDPRT
14 B
721. ~$-梅花联轴器55-78-20-20.SLDPRT
14 B
722. ~$-横向托辊.SLDPRT
14 B
723. ~$-滑台 电机过渡板.SLDPRT
14 B
724. ~$-滑台固定架.SLDPRT
14 B
725. ~$-滑台立板加强板.SLDPRT
14 B
726. ~$-牵引机上主动轴.SLDPRT
14 B
727. ~$-牵引机下主动轴.SLDPRT
14 B
728. ~$-牵引机主动轴轴承端盖.SLDPRT
14 B
729. ~$-牵引机底座.SLDPRT
14 B
730. ~$-牵引机气缸安装板.SLDPRT
14 B
731. ~$-牵引机气缸连接座.SLDPRT
14 B
732. ~$-牵引机调节丝杆.SLDPRT
14 B
733. ~$-电机座立板.SLDPRT
14 B
734. ~$-电机护罩.SLDPRT
14 B
735. ~$-电机轴-1.SLDPRT
14 B
736. ~$-电机轴-2.SLDPRT
14 B
737. ~$-电磁阀板.SLDPRT
14 B
738. ~$-电箱右门板.SLDPRT
14 B
739. ~$-电箱右门板.SLT.SLDPRT
14 B
740. ~$-电箱左门板.SLDPRT
14 B
741. ~$-电箱左门板SLT.SLDPRT
14 B
742. ~$-电箱底板.SLDPRT
14 B
743. ~$-电箱底板.SLT.SLDPRT
14 B
744. ~$-电箱门.SLDPRT
14 B
745. ~$-盖板.SLDPRT
14 B
746. ~$-磁吸.SLDPRT
14 B
747. ~$-磁吸安装座.SLDPRT
14 B
748. ~$-磁吸组件.SLDASM
14 B
749. ~$-磁粉离合器.SLDPRT
14 B
750. ~$-磁粉离合器固定座.SLDPRT
14 B
751. ~$-移动光电感应机构.SLDASM
14 B
752. ~$-移动轮2-1jq.10.2.2.1.SLDPRT
14 B
753. ~$-移动轮轴1-轴承 2-.10.2.2.1.SLDPRT
14 B
754. ~$-移动轮轴2-轴承.10.2.2.1.sldprt
14 B
755. ~$-移动轴安装板.SLDPRT
14 B
756. ~$-移动轴安装板加强板.SLDPRT
14 B
757. ~$-竖向导轮支座.SLDPRT
14 B
758. ~$-竖向滚筒固定板.SLDPRT
14 B
759. ~$-竖向滚筒座.SLDPRT
14 B
760. ~$-精切工装右下模0.2.2.1.SLDPRT
14 B
761. ~$-精切工装气缸安装板.SLDPRT
14 B
762. ~$-精切模.SLDASM
14 B
763. ~$-精切模上盖.SLDPRT
14 B
764. ~$-精切模下盖.SLDPRT
14 B
765. ~$-素材压轮.SLDPRT
14 B
766. ~$-素材压轮座.SLDPRT
14 B
767. ~$-编码器压轮.2.SLDPRT
14 B
768. ~$-编码器压轮轴.2.SLDPRT
14 B
769. ~$-编码器安装座.2.SLDPRT
14 B
770. ~$-编码器机构.2.SLDASM
14 B
771. ~$-编码器机构底板-21.2.SLDPRT
14 B
772. ~$-编码器轴承座.2.SLDPRT
14 B
773. ~$-编码器高度调节杆.2.SLDPRT
14 B
774. ~$-联轴器55-78-22-25.SLDPRT
14 B
775. ~$-联轴器65-90-25-32.SLDPRT
14 B
776. ~$-裁刀5X120X110.20.2.2.1.2.SLDPRT
14 B
777. ~$-裁切入料光电架.SLDPRT
14 B
778. ~$-裁断机皮带限位轮.SLDPRT
14 B
779. ~$-裁断机输送带.SLDPRT
14 B
780. ~$-裁断机输送带主动轮轴承座垫板.SLDPRT
14 B
781. ~$-裁断机输送带电机座.SLDPRT
14 B
782. ~$-裁断机输送带皮带轮轴-1.SLDPRT
14 B
783. ~$-裁断机输送带轮安装座.SLDPRT
14 B
784. ~$-裁断机输送线主动皮带轮.SLDPRT
14 B
785. ~$-裁断机输送线主动轴.SLDPRT
14 B
786. ~$-裁断机输送线皮带轮端盖.SLDPRT
14 B
787. ~$-裁断机输送线皮带轮轴-2.SLDPRT
14 B
788. ~$-西门子伺服电机(1FL6052-2AF21-0AA1).SLDPRT
14 B
789. ~$-调节丝杆轴承座.SLDPRT
14 B
790. ~$-调节螺套.SLDPRT
14 B
791. ~$-轴安装座SHF30.SLDPRT
14 B
792. ~$-轴承安装座A.SLDPRT
14 B
793. ~$-轴承安装座B.SLDPRT
14 B
794. ~$-轴承安装座C.SLDPRT
14 B
795. ~$-输送带托板.SLDPRT
14 B
796. ~$-进料导向轮装配.SLDASM
14 B
797. ~$-连接销-1.2.SLDPRT
14 B
798. ~$-连接销-2.2.SLDPRT
14 B
799. ~$-送料滚轮.SLDASM
14 B
800. ~$-送料滚轮.SLDPRT
14 B
801. ~$-送料滚轮前挡板.SLDPRT
14 B
802. ~$-送料滚轮端盖.SLDPRT
14 B
803. ~$-送料滚轮轴.SLDPRT
14 B
804. ~$-链条护罩-2.SLDPRT
14 B
805. ~$-链板架.SLDPRT
14 B
806. ~$-链板链轮.SLDPRT
14 B
807. ~$-链轮定位环.SLDPRT
14 B
808. ~$-锯片上护罩-1.SLDPRT
14 B
809. ~$-锯片上护罩-2.SLDPRT
14 B
810. ~$-锯片下护罩.SLDPRT
14 B
811. ~$-锯片护罩感应器安装板.SLDPRT
14 B
812. ~$-锯片电机.SLDPRT
14 B
813. ~$-锯片电机安装板.SLDPRT
14 B
814. ~$-门拉手.SLDPRT
14 B
815. ~$-门板B.SLDPRT
14 B
816. ~$-门板C.SLDPRT
14 B
817. ~$-门框架.SLDPRT
14 B
818. ~$-门框组装.SLDASM
14 B
819. ~$-防掉滚筒.SLDPRT
14 B
820. ~$-防掉滚筒安装板.SLDPRT
14 B
821. ~$-限位滚筒.SLDPRT
14 B
822. ~$-限位滚轮支架.SLDPRT
14 B
823. ~$-飞切移动板.SLDPRT
14 B
824. ~$1.1.10.2.2.1.sldprt
14 B
825. ~$1.sldprt
14 B
826. ~$11.sldprt
14 B
827. ~$1109_SA20-340.SLDPRT
14 B
828. ~$1111.SLDASM
14 B
829. ~$1113_SCLUU30.2jq.10.2.2.1.SLDASM
14 B
830. ~$12-12膜片联轴器-1_11.10.2.2.1.sldprt
14 B
831. ~$12.sldprt
14 B
832. ~$13.sldprt
14 B
833. ~$14.sldprt
14 B
834. ~$1FL6067-1AC61-0AA10.2.2.1.SLDPRT
14 B
835. ~$2.1.10.2.2.1.sldprt
14 B
836. ~$2.sldprt
14 B
837. ~$222.SLDASM
14 B
838. ~$3. MJ地脚0.2.2.1.SLDPRT
14 B
839. ~$3.0合页1 (1)0.2.2.1.SLDPRT
14 B
840. ~$3.0合页1 (2)0.2.2.1.SLDPRT
14 B
841. ~$3.1.10.2.2.1.sldprt
14 B
842. ~$3.sldprt
14 B
843. ~$30.2.2.1.sldprt
14 B
844. ~$4.1.10.2.2.1.sldprt
14 B
845. ~$4.sldprt
14 B
846. ~$40L气包.2jq.10.2.2.1.SLDPRT
14 B
847. ~$5.1.2.sldprt
14 B
848. ~$5.sldprt
14 B
849. ~$57电机-s-1_11.10.2.2.1.sldprt
14 B
850. ~$6.sldprt
14 B
851. ~$6004E-Z.0.2jq.10.2.2.1.SLDPRT
14 B
852. ~$6004E-Z.cq.2jq.10.2.2.1.SLDPRT
14 B
853. ~$61901.2jq.10.2.2.1.SLDPRT
14 B
854. ~$7.sldprt
14 B
855. ~$80冲切气缸接头.SLDPRT
14 B
856. ~$976_HWC20H200-A-H14jq.10.2.2.1.SLDPRT
14 B
857. ~$CDA2L40-125Z-G59_0_0_0_.SLDASM
14 B
858. ~$CDQ2B80-75气缸固定板.SLDPRT
14 B
859. ~$CHUMUPING.10.2.2.1.SLDPRT
14 B
860. ~$CXSM15-60-Y69A_0_0_0_0.2.2.1.SLDASM
14 B
861. ~$E6B2-CWZ1X编码器.2.3jq.10.2.2.1.SLDPRT
14 B
862. ~$HT1-10.2.2.1.SLDPRT
14 B
863. ~$HT1-20.2.2.1.SLDPRT
14 B
864. ~$HT2-10.2.2.1.SLDPRT
14 B
865. ~$HT2-20.2.2.1.SLDPRT
14 B
866. ~$M12内六角自制扳手 - 副本.SLDPRT
14 B
867. ~$M20机架脚杯0.2.2.1.SLDPRT
14 B
868. ~$MGPM16-10Z_0_0_0_.1.10.2.2.1.SLDASM
14 B
869. ~$MJ直连电机板-1_11.10.2.2.1.sldprt
14 B
870. ~$NMRV075减速机.SLDPRT
14 B
871. ~$Rolling bearings 6005 GB 276-94-4.sldprt
14 B
872. ~$TN25X60-S连接板.20.2.2.1.SLDPRT
14 B
873. ~$Y-04D.2jq.10.2.2.1.SLDPRT
14 B
874. ~$Z=28,08A-1链轮jq0.2.2.1.SLDPRT
14 B
875. ~$mj45滑块_11.10.2.2.1.sldprt
14 B
876. ~$zhouchengzuojq.10.2.2.1.SLDPRT
14 B
877. ~$不锈钢封板.SLDPRT
14 B
878. ~$不锈钢拉手.SLDPRT
14 B
879. ~$主动端装配体_11.10.2.2.1.sldprt
14 B
880. ~$从动端装配体_11.10.2.2.1.sldprt
14 B
881. ~$从动轮2jq.10.2.2.1.SLDPRT
14 B
882. ~$储料缓冲器0.2.2.1.SLDASM
14 B
883. ~$储物框底板.SLDPRT
14 B
884. ~$储物阁挡板.SLDPRT
14 B
885. ~$光电.SLDPRT
14 B
886. ~$光电安装架10.2.2.1.SLDPRT
14 B
887. ~$光电支架1jq.10.2.2.1.SLDPRT
14 B
888. ~$光电支架2jq.10.2.2.1.SLDPRT
14 B
889. ~$光电架滚筒0.2.2.1.SLDPRT
14 B
890. ~$光电调节座.10.2.2.1.SLDPRT
14 B
891. ~$冲切气缸接头锁板.2.20.2.2.1.2.SLDPRT
14 B
892. ~$凹凸刀模安装定位板.20.2.2.1.2.SLDPRT
14 B
893. ~$凹凸模上盖1.20.2.2.1.2.SLDPRT
14 B
894. ~$凹凸模上盖2.20.2.2.1.2.SLDPRT
14 B
895. ~$凹模.20.2.2.1.2.SLDPRT
14 B
896. ~$刀座垫板.SLDPRT
14 B
897. ~$刀模过渡板0.2.2.1.2.SLDPRT
14 B
898. ~$单门锁安装板.1.SLDPRT
14 B
899. ~$压轮连接杆隔套.SLDPRT
14 B
900. ~$反光板安装架10.2.2.1.SLDPRT
14 B
901. ~$同步带隔套.SLDPRT
14 B
902. ~$后端输送线伺服电机(1FL6044-1AF61-0AA1)jq.10.2.2.1.SLDPRT
14 B
903. ~$后端输送线电机减速机组装.SLDASM
14 B
904. ~$吸尘管固定座.SLDPRT
14 B
905. ~$喷雾头安装接头.SLDPRT
14 B
906. ~$固定轮.SLDPRT
14 B
907. ~$固定轮座jq.10.2.2.1.SLDPRT
14 B
908. ~$固定轮组装jq.10.2.2.1.SLDASM
14 B
909. ~$垫块0.2.2.1.SLDPRT
14 B
910. ~$存储架底板.cq.SLDPRT
14 B
911. ~$定位气缸安装板.20.2.2.1.SLDPRT
14 B
912. ~$定长气缸护罩0.2.2.1.SLDPRT
14 B
913. ~$定长起安装板-加长0.2.2.1.SLDPRT
14 B
914. ~$导向机构.SLDASM
14 B
915. ~$导向板安装螺母.SLDPRT
14 B
916. ~$导套.cq.2jq.10.2.2.1.SLDPRT
14 B
917. ~$导柱安装板2jq.20.2.2.1.2.SLDPRT
14 B
918. ~$导轨感应固定板1.SLDPRT
14 B
919. ~$导轨感应固定板2.SLDPRT
14 B
920. ~$导轨支架.SLDPRT
14 B
921. ~$导轨本体_11.10.2.2.1.sldprt
14 B
922. ~$封板2.SLDPRT
14 B
923. ~$尼龙垫板.SLDPRT
14 B
924. ~$平板式输送带.10.2.2.1.SLDPRT
14 B
925. ~$底模.20.2.2.1.2.SLDPRT
14 B
926. ~$感应器轴jq.10.2.2.1.SLDPRT
14 B
927. ~$感应器连接板jq.10.2.2.1.SLDPRT
14 B
928. ~$感应器防护罩jq.10.2.2.1.SLDPRT
14 B
929. ~$手轮组件.SLDASM
14 B
930. ~$托架固定板.SLDPRT
14 B
931. ~$扳手卡槽.SLDPRT
14 B
932. ~$扳手固定板.SLDPRT
14 B
933. ~$护罩底板.SLDPRT
14 B
934. ~$护罩盖.SLDPRT
14 B
935. ~$拖链固定座 - 副本 - 副本.SLDPRT
14 B
936. ~$拖链固定座 - 副本.SLDPRT
14 B
937. ~$拖链固定座.SLDPRT
14 B
938. ~$拖链固定板1.SLDPRT
14 B
939. ~$拖链固定板2.SLDPRT
14 B
940. ~$拖链固定板3.SLDPRT
14 B
941. ~$拖链安装板1.SLDPRT
14 B
942. ~$拖链拖槽 - 副本.SLDPRT
14 B
943. ~$挡料板.2jq.10.2.2.1.SLDPRT
14 B
944. ~$挡边固定板.SLDPRT
14 B
945. ~$挡边锁紧板.SLDPRT
14 B
946. ~$接料盘右.SLDPRT
14 B
947. ~$接料盘左.SLDPRT
14 B
948. ~$推板导柱.2jq.10.2.2.1.SLDPRT
14 B
949. ~$支撑轮轴.cq.2jq.10.2.2.1.SLDPRT
14 B
950. ~$收料台从动轮轴(修改).10.2.2.1.SLDPRT
14 B
951. ~$收料台推料机构安装架.SLDPRT
14 B
952. ~$收料台灯架加强板.SLDPRT
14 B
953. ~$收料台输送线托辊.2jq.10.2.2.1.SLDASM
14 B
954. ~$收料台输送线链轮隔套.2jq.10.2.2.1.SLDPRT
14 B
955. ~$日光灯.10.2.2.1.SLDPRT
14 B
956. ~$机架脚.2.2jq.10.2.2.1.SLDPRT
14 B
957. ~$机架脚杯.cq.2jq.10.2.2.1.SLDPRT
14 B
958. ~$气管固定板.2jq.10.2.2.1.SLDPRT
14 B
959. ~$气缸-导柱组装.10.2.2.1.SLDASM
14 B
960. ~$气缸座.20.2.2.1.SLDPRT
14 B
961. ~$气缸罩.2jq.10.2.2.1.SLDPRT
14 B
962. ~$滑台感应开关 - 副本.SLDPRT
14 B
963. ~$滑台感应开关.SLDPRT
14 B
964. ~$滑台感应开关安装板 - 副本.SLDPRT
14 B
965. ~$滑台感应开关安装板.SLDPRT
14 B
966. ~$滑台感应板.SLDPRT
14 B
967. ~$滑台电机法兰20.2.2.1.SLDPRT
14 B
968. ~$牵引机从动轮垫片.2jq.10.2.2.1.SLDPRT
14 B
969. ~$牵引机皮带托辊垫板.2jq.10.2.2.1.SLDPRT
14 B
970. ~$电箱.cq.2.2.10.2.2.1.SLDASM
14 B
971. ~$皮带托架组装.2.1.SLDASM
14 B
972. ~$直连套装_11.10.2.2.1.sldasm
14 B
973. ~$硬骨架切割机.docx
162 B
974. ~$移动板加强筋10.2.2.1 - 副本.SLDPRT
14 B
975. ~$精钢沙锯片.SLDPRT
14 B
976. ~$编码器护罩.SLDPRT
14 B
977. ~$编码器联轴器0.2.2.1.2.SLDPRT
14 B
978. ~$网孔板A1 (1).SLDPRT
14 B
979. ~$自制气管右.10.2.2.1.SLDPRT
14 B
980. ~$自制气管左.SLDPRT
14 B
981. ~$行程感应器安装板jq.10.2.2.1.SLDPRT
14 B
982. ~$行程检测器jq.10.2.2.1.SLDPRT
14 B
983. ~$裁刀座.SLDPRT
14 B
984. ~$裁刀座定位槽.SLDPRT
14 B
985. ~$裁切进料光电.SLDASM
14 B
986. ~$触摸屏安装板.SLDPRT
14 B
987. ~$调节光电座.10.2.2.1.SLDPRT
14 B
988. ~$调节座.10.2.2.1.SLDPRT
14 B
989. ~$调节螺杆螺母jq.10.2.2.1.SLDPRT
14 B
990. ~$轴承座固定条jq.10.2.2.1.SLDPRT
14 B
991. ~$输送带入口光电架2.2jq.10.2.2.1.SLDPRT
14 B
992. ~$输送带支撑滚筒.2jq.10.2.2.1.SLDPRT
14 B
993. ~$输送带支撑滚筒轴.2jq.10.2.2.1.SLDPRT
14 B
994. ~$输送线托辊垫板.2jq.10.2.2.1.SLDPRT
14 B
995. ~$连接头.2.SLDPRT
14 B
996. ~$退料杆连接板.2jq.10.2.2.1.SLDPRT
14 B
997. ~$链板托架.SLDPRT
14 B
998. ~$链板输送带主动轴.10.2.2.1.SLDPRT
14 B
999. ~$链板输送带从动轴.10.2.2.1.SLDPRT
14 B
1000. ~$链板输送线装配.SLDASM
14 B
1001. ~$链轮端盖2.SLDPRT
14 B
1002. ~$链轮端盖3.SLDPRT
14 B
1003. ~$门子型开关安装座1.2.1.20.2.2.1.SLDPRT
14 B
1004. ~$门字型光电组2.10.2.2.1.SLDASM
14 B
1005. ~$门字型感应开关.2.1.20.2.2.1.SLDPRT
14 B
1006. ~$门字型感应开关安装座2.2.1.20.2.2.1.SLDPRT
14 B
1007. ~$门字型感应开关安装座3.2.1.20.2.2.1.SLDPRT
14 B
1008. ~$零件9.2.SLDPRT
14 B
1009. ~$飞切滑台(行程800)0.2.2.1.SLDASM
14 B
1010. ~$齿轮端盖jq.10.2.2.1.SLDPRT
14 B
1011. 上侧皮带装配.SLDASM
2.69 MB
1012. 上升导柱.cq.2jq.10.2.2.1.SLDPRT
83 KB
1013. 上架子.10.2.2.1.SLDPRT
969 KB
1014. 下侧牵引皮带装配.SLDASM
3.75 MB
1015. 不锈钢封板.SLDPRT
99.5 KB
1016. 不锈钢护罩.DWG
600 KB
1017. 不锈钢拉手.SLDPRT
145 KB
1018. 不锈钢滚筒.cq.2jq.10.2.2.1.SLDPRT
154 KB
1019. 中间滚筒安装板010.2.2.1.SLDPRT
67.4 KB
1020. 主动端装配体_11.10.2.2.1.sldprt
594 KB
1021. 主动轮.SLDPRT
1.12 MB
1022. 主动轴2.SLDPRT
121 KB
1023. 从动端装配体_11.10.2.2.1.sldprt
589 KB
1024. 从动轮2jq.10.2.2.1.SLDPRT
139 KB
1025. 储存架机加工图.DWG
483 KB
1026. 储存架镭射下料图.DWG
173 KB
1027. 储料缓冲器0.2.2.1.SLDASM
3.23 MB
1028. 储料缓冲器0.2.2.1.SLDDRW
3.15 MB
1029. 储料缓冲机架焊接图.DWG
200 KB
1030. 储物框底板.SLDPRT
86.7 KB
1031. 储物阁挡板.SLDPRT
113 KB
1032. 光电.SLDPRT
64.1 KB
1033. 光电安装板0.2.2.1.SLDPRT
88 KB
1034. 光电安装架10.2.2.1.SLDPRT
226 KB
1035. 光电支架1jq.10.2.2.1.SLDPRT
115 KB
1036. 光电支架2jq.10.2.2.1.SLDPRT
103 KB
1037. 光电架.DWG
224 KB
1038. 光电架上导轮垫板20.2.2.1.SLDPRT
83.2 KB
1039. 光电架滚筒0.2.2.1.SLDPRT
84.7 KB
1040. 光电调节座.10.2.2.1.SLDPRT
139 KB
1041. 入口导向模 5件.png
42.2 KB
1042. 入料前盖0.2.2.1.SLDASM
84.1 KB
1043. 入料口模.DWG
198 KB
1044. 入料口模线割.DWG
130 KB
1045. 冲切刀 1套.png
32.9 KB
1046. 冲切导向模40 60 80.png
31.5 KB
1047. 冲切架底板.2.1.20.2.2.1.2.SLDPRT
196 KB
1048. 冲切架底板.2.10.2.2.2.1.2.SLDPRT
196 KB
1049. 冲切架顶板.2.1.20.2.2.1.2.SLDPRT
114 KB
1050. 冲切模.png
96.8 KB
1051. 冲切气缸接头锁板.2.20.2.2.1.2.SLDPRT
112 KB
1052. 冲切通用模.png
51.6 KB
1053. 凹凸刀模.20.2.2.1.2.SLDASM
203 KB
1054. 凹凸刀模.20.2.2.1.SLDASM
145 KB
1055. 凹凸刀模.20.2.2.2.1.2.SLDASM
150 KB
1056. 凹凸刀模.20.2.2.2.1.SLDASM
150 KB
1057. 凹凸刀模安装定位板.20.2.2.1.2.SLDPRT
91.8 KB
1058. 凹凸刀模安装定位板.20.2.2.1.SLDPRT
87.1 KB
1059. 凹凸刀模安装定位板.20.2.2.2.1.SLDPRT
87.1 KB
1060. 凹凸模上盖1.20.2.2.1.2.SLDPRT
162 KB
1061. 凹凸模上盖1.20.2.2.1.SLDPRT
157 KB
1062. 凹凸模上盖2.20.2.2.1.2.SLDPRT
191 KB
1063. 凹凸模上盖2.20.2.2.1.SLDPRT
183 KB
1064. 凹凸模刀座.SLDASM
594 KB
1065. 凹模.20.2.2.1.2.SLDPRT
96.8 KB
1066. 凹模.20.2.2.1.SLDPRT
92.6 KB
1067. 刀垫封板.1.2.SLDPRT
83 KB
1068. 刀垫封板.1.SLDPRT
79.9 KB
1069. 刀座垫板.SLDPRT
107 KB
1070. 刀模固定板.1.20.2.2.1.2.SLDPRT
97.3 KB
1071. 刀模固定板.10.2.2.2.1.2.SLDPRT
88.2 KB
1072. 刀模过渡板0.2.2.1.2.SLDPRT
511 KB
1073. 刀模过渡板0.2.2.2.1.2.SLDPRT
511 KB
1074. 刀片-刀垫-锯片图纸.DWG
173 KB
1075. 刀片-导向.DWG
342 KB
1076. 刀片导向盖.SLDPRT
173 KB
1077. 切割刀滑台(行程150)0.2.2.1.SLDASM
125 KB
1078. 切口模10.2.2.1.2.SLDPRT
191 KB
1079. 切口模10.2.2.1.SLDPRT
191 KB
1080. 切口模10.2.2.2.1.SLDPRT
203 KB
1081. 前导槽下板.10.2.2.1.SLDPRT
343 KB
1082. 剪切刀上 下各1件.png
54.3 KB
1083. 剪切模.png
106 KB
1084. 单门锁安装板.1.SLDPRT
151 KB
1085. 卡板.SLDPRT
59.8 KB
1086. 压轮连接杆隔套.SLDPRT
69.6 KB
1087. 反光板安装架10.2.2.1.SLDPRT
232 KB
1088. 右上.SLDPRT
1.64 MB
1089. 右下.SLDPRT
1.7 MB
1090. 右导向板.1.SLDPRT
221 KB
1091. 同步带隔套.SLDPRT
70.4 KB
1092. 后定长光电.DWG
231 KB
1093. 后端输送线伺服电机(1FL6044-1AF61-0AA1)jq.10.2.2.1.SLDPRT
98.4 KB
1094. 后端输送线图纸.DWG
250 KB
1095. 后端输送线电机减速机组装.DWG
336 KB
1096. 后端输送线电机减速机组装.SLDASM
2.44 MB
1097. 吸尘管固定座.SLDPRT
196 KB
1098. 喷雾头安装接头.DWG
97.9 KB
1099. 喷雾头安装接头.SLDDRW
87.4 KB
1100. 喷雾头安装接头.SLDPRT
119 KB
1101. 喷雾头开孔位置.DWG
98.9 KB
1102. 固定座110.2.2.1.SLDPRT
97.9 KB
1103. 固定板.DWG
356 KB
1104. 固定轮.SLDPRT
149 KB
1105. 固定轮座jq.10.2.2.1.SLDPRT
195 KB
1106. 固定轮组装jq.10.2.2.1.SLDASM
2.05 MB
1107. 垫块0.2.2.1.SLDPRT
64.6 KB
1108. 垫轨.1.1.2.SLDPRT
142 KB
1109. 垫轨.1.10.2.2.1.SLDPRT
112 KB
1110. 垫轨安装板.1.1.2.SLDPRT
214 KB
1111. 垫轨安装板.1.10.2.2.1.SLDPRT
144 KB
1112. 存储架底板.cq.SLDPRT
166 KB
1113. 定位气缸安装板.20.2.2.1.SLDPRT
115 KB
1114. 定长气缸护罩0.2.2.1.SLDPRT
173 KB
1115. 定长起安装板-加长0.2.2.1.SLDPRT
301 KB
1116. 导向机构.DWG
294 KB
1117. 导向机构.SLDASM
225 KB
1118. 导向板.10.2.2.1.SLDPRT
109 KB
1119. 导向板安装螺母.SLDPRT
87.4 KB
1120. 导套.cq.2jq.10.2.2.1.SLDPRT
60.2 KB
1121. 导条jq.10.2.2.1.SLDPRT
92.8 KB
1122. 导柱安装板2jq.20.2.2.1.2.SLDPRT
108 KB
1123. 导柱安装板2jq.20.2.2.1.SLDPRT
123 KB
1124. 导柱安装板2jq.20.2.2.2.1.2.SLDPRT
108 KB
1125. 导柱安装板2jq.20.2.2.2.1.SLDPRT
122 KB
1126. 导柱罩.2jq.10.2.2.1.SLDPRT
251 KB
1127. 导轨感应固定板1.SLDPRT
97.6 KB
1128. 导轨感应固定板2.SLDPRT
104 KB
1129. 导轨支架.SLDPRT
275 KB
1130. 导轨本体_11.10.2.2.1.sldprt
694 KB
1131. 封板.SLDPRT
103 KB
1132. 封板2.SLDPRT
97.9 KB
1133. 尼龙刀垫座.1.SLDPRT
156 KB
1134. 尼龙刀模.SLDASM
624 KB
1135. 尼龙垫板.SLDPRT
131 KB
1136. 左上.SLDPRT
1.61 MB
1137. 左下.SLDPRT
1.65 MB
1138. 左导向板.1.SLDPRT
179 KB
1139. 平垫片.DWG
144 KB
1140. 平板式输送带.1.2.SLDPRT
96.6 KB
1141. 平板式输送带.10.2.2.1.SLDPRT
98.5 KB
1142. 底模.20.2.2.1.2.SLDPRT
212 KB
1143. 底模.20.2.2.1.SLDPRT
189 KB
1144. 张紧座jq.10.2.2.1.SLDPRT
109 KB
1145. 张紧机构.DWG
294 KB
1146. 张紧机构.SLDASM
1.05 MB
1147. 张紧轮安装板.DWG
91.6 KB
1148. 张紧轮机构.DWG
400 KB
1149. 张紧轮轴端盖jq.10.2.2.1.SLDPRT
88.8 KB
1150. 快速夹具安装座.10.2.2.1.SLDPRT
113 KB
1151. 总装配.1.SLDASM
324 KB
1152. 感应器.20.2.2.1.SLDPRT
96.2 KB
1153. 感应器组装jq.10.2.2.1.SLDASM
82.7 KB
1154. 感应器轴jq.10.2.2.1.SLDPRT
87.1 KB
1155. 感应器连接板jq.10.2.2.1.SLDPRT
125 KB
1156. 感应器防护罩jq.10.2.2.1.SLDPRT
93.1 KB
1157. 感应开关1jq.10.2.2.1.SLDPRT
102 KB
1158. 手轮组件.SLDASM
2.22 MB
1159. 托板侧封板.1.SLDPRT
64.3 KB
1160. 托架固定板.SLDPRT
66.1 KB
1161. 扳手卡槽.SLDPRT
111 KB
1162. 扳手固定板.SLDPRT
185 KB
1163. 护罩底板.SLDPRT
210 KB
1164. 护罩感应器安装座.10.2.2.1.SLDPRT
92.8 KB
1165. 护罩盖.SLDPRT
94.5 KB
1166. 拉手.2.1.20.2.2.1.2.SLDPRT
103 KB
1167. 拉手架.SLDPRT
132 KB
1168. 拖链固定座 - 副本 - 副本.SLDPRT
173 KB
1169. 拖链固定座 - 副本.SLDPRT
164 KB
1170. 拖链固定座.SLDPRT
128 KB
1171. 拖链固定板1.SLDPRT
144 KB
1172. 拖链固定板2.SLDPRT
82.5 KB
1173. 拖链固定板3.SLDPRT
88.1 KB
1174. 拖链安装板1.SLDPRT
90.8 KB
1175. 拖链拖槽 - 副本.SLDPRT
143 KB
1176. 拖链拖槽.SLDPRT
171 KB
1177. 拖链拖槽2.SLDPRT
137 KB
1178. 拖链槽支撑板.SLDPRT
72 KB
1179. 拖链组装.SLDASM
72.6 KB
1180. 按钮盒固定座.SLDPRT
108 KB
1181. 挡料板.2jq.10.2.2.1.SLDPRT
133 KB
1182. 挡边固定块.DWG
105 KB
1183. 挡边固定板.SLDPRT
129 KB
1184. 挡边锁紧板.SLDPRT
107 KB
1185. 接料盘右.SLDPRT
157 KB
1186. 接料盘左.SLDPRT
159 KB
1187. 推板导柱.2jq.10.2.2.1.SLDPRT
66 KB
1188. 支撑轮轴.cq.2jq.10.2.2.1.SLDPRT
139 KB
1189. 收料台从动滚轮.10.2.2.1.SLDPRT
145 KB
1190. 收料台从动轮轴(修改).10.2.2.1.SLDPRT
85.2 KB
1191. 收料台其他配件图.DWG
786 KB
1192. 收料台推料机构安装架.SLDPRT
959 KB
1193. 收料台机架.DWG
474 KB
1194. 收料台灯架加强板.SLDPRT
115 KB
1195. 收料台电磁阀板.10.2.2.1.SLDPRT
107 KB
1196. 收料台装配.10.2.2.1.SLDASM
12.3 MB
1197. 收料台输送线托辊.2jq.10.2.2.1.SLDASM
508 KB
1198. 收料台输送线链轮隔套.2jq.10.2.2.1.SLDPRT
80.7 KB
1199. 日光灯.10.2.2.1.SLDPRT
75.2 KB
1200. 机架脚.2.2jq.10.2.2.1.SLDPRT
73.3 KB
1201. 机架脚杯.cq.2jq.10.2.2.1.SLDPRT
66.2 KB
1202. 气管.DWG
155 KB
1203. 气管固定板.2jq.10.2.2.1.SLDPRT
86.4 KB
1204. 气缸-导柱组装.10.2.2.1.SLDASM
2.03 MB
1205. 气缸座.20.2.2.1.SLDPRT
126 KB
1206. 气缸罩.2jq.10.2.2.1.SLDPRT
222 KB
1207. 汽车密封条EPDM硬骨架裁断收料生.SLDASM
33.7 MB
1208. 滑台感应开关 - 副本.SLDPRT
95.3 KB
1209. 滑台感应开关.SLDPRT
113 KB
1210. 滑台感应开关安装板 - 副本.SLDPRT
98.2 KB
1211. 滑台感应开关安装板.SLDPRT
92.6 KB
1212. 滑台感应板.SLDPRT
119 KB
1213. 滑台电机法兰20.2.2.1.SLDPRT
105 KB
1214. 牵引从动轮轴.cq.2jq.10.2.2.1.SLDPRT
120 KB
1215. 牵引机下侧皮带托辊 .2jq.10.2.2.1.SLDASM
1.79 MB
1216. 牵引机从动轮垫片.2jq.10.2.2.1.SLDPRT
77.6 KB
1217. 牵引机皮带托辊垫板.2jq.10.2.2.1.SLDPRT
78 KB
1218. 牵引机装配.SLDASM
5.67 MB
1219. 电箱.DWG
209 KB
1220. 电箱.cq.2.2.10.2.2.1.SLDASM
223 KB
1221. 皮带托架组装.2.1.DWG
296 KB
1222. 皮带托架组装.2.1.SLDASM
201 KB
1223. 皮带轮端盖jq.10.2.2.1.SLDPRT
80 KB
1224. 直线导轨支座.10.2.2.1.SLDASM
93.1 KB
1225. 直线导轨支架(40铝型材).10.2.2.1.SLDPRT
125 KB
1226. 直线轴承SA20-500.SLDPRT
114 KB
1227. 直连套装_11.10.2.2.1.sldasm
23.1 KB
1228. 硬骨架切割机-裁断机.DWG
2.43 MB
1229. 硬骨架切割机.10.2.2.1.DWG
518 KB
1230. 硬骨架切割机.10.2.2.1.SLDASM
18.9 MB
1231. 硬骨架切割机.10.2.2.1.SLDDRW
328 KB
1232. 硬骨架切割机尺寸图.DWG
590 KB
1233. 硬骨架裁切机刀片.DWG
179 KB
1234. 移动式裁断机安装大板.DWG
121 KB
1235. 移动式裁断机铁板下料.DWG
152 KB
1236. 移动板加强筋10.2.2.1 - 副本.SLDPRT
88.1 KB
1237. 竖向滚筒固定板0.2.2.1.SLDPRT
113 KB
1238. 精切夹 共4套.png
51.9 KB
1239. 精切夹图纸.DWG
531 KB
1240. 精切模.DWG
580 KB
1241. 精钢沙锯片.SLDPRT
86.4 KB
1242. 线割.DWG
188 KB
1243. 线割.dwg
106 KB
1244. 编码器护罩.SLDPRT
104 KB
1245. 编码器气缸脚座.2.SLDPRT
149 KB
1246. 编码器气缸脚座.SLDPRT
149 KB
1247. 编码器联轴器0.2.2.1.2.SLDPRT
86.1 KB
1248. 编码器联轴器0.2.2.1.SLDPRT
77.7 KB
1249. 网孔板A1 (1).SLDPRT
1.37 MB
1250. 网孔板A1 (2).SLDPRT
3.97 MB
1251. 联轴器40.SLDPRT
110 KB
1252. 自制气管右.10.2.2.1.SLDPRT
215 KB
1253. 自制气管左.SLDPRT
218 KB
1254. 螺母.cq.2jq.10.2.2.1.SLDPRT
81.7 KB
1255. 行李箱精切工装(闭口状态).png
107 KB
1256. 行李箱闭口状态.DWG
118 KB
1257. 行程感应器安装板jq.10.2.2.1.SLDPRT
103 KB
1258. 行程检测器jq.10.2.2.1.SLDPRT
109 KB
1259. 裁刀座.SLDPRT
670 KB
1260. 裁刀座定位槽.SLDPRT
121 KB
1261. 裁刀模式jq.10.2.2.2.1.2.SLDASM
270 KB
1262. 裁刀模式jq.20.2.2.1.2.SLDASM
189 KB
1263. 裁切进料光电.SLDASM
116 KB
1264. 裁断垫座.1.20.2.2.1.2.SLDPRT
280 KB
1265. 裁断垫座.10.2.2.2.1.2.SLDPRT
294 KB
1266. 角度调节板.SLDASM
98.6 KB
1267. 触摸屏安装板.SLDPRT
112 KB
1268. 触摸屏板.SLDPRT
83.7 KB
1269. 调节光电座.10.2.2.1.SLDPRT
122 KB
1270. 调节座.10.2.2.1.SLDPRT
90.8 KB
1271. 调节板.SLDPRT
90.9 KB
1272. 调节板1.2.1.SLDPRT
76.8 KB
1273. 调节螺杆螺母jq.10.2.2.1.SLDPRT
110 KB
1274. 轮子.SLDPRT
115 KB
1275. 软料导槽板.DWG
149 KB
1276. 轴承座固定条jq.1.2.SLDPRT
113 KB
1277. 轴承座固定条jq.10.2.2.1.SLDPRT
117 KB
1278. 输送带.10.2.2.1.SLDASM
4.2 MB
1279. 输送带入口光电架2.2jq.10.2.2.1.SLDPRT
154 KB
1280. 输送带支撑滚筒.2jq.10.2.2.1.SLDPRT
52.6 KB
1281. 输送带支撑滚筒轴.2jq.10.2.2.1.SLDPRT
78.2 KB
1282. 输送皮带.dwg
81.5 KB
1283. 输送皮带jq.10.2.2.1.SLDPRT
146 KB
1284. 输送线托辊垫板.2jq.10.2.2.1.SLDPRT
66.3 KB
1285. 输送线电机轴0.2.2.1.SLDPRT
155 KB
1286. 过渡板.SLDPRT
215 KB
1287. 过渡板.SLDPRT
242 KB
1288. 过轮.SLDPRT
164 KB
1289. 进料导向轮装配0.2.2.1.SLDASM
214 KB
1290. 连接头.2.SLDPRT
111 KB
1291. 连接板.SLDPRT
120 KB
1292. 退料杆连接板.2jq.10.2.2.1.SLDPRT
130 KB
1293. 链板托架.SLDASM
86.3 KB
1294. 链板托架.SLDPRT
190 KB
1295. 链板轮jq.1.2.SLDPRT
223 KB
1296. 链板输送带主动轴.1.2.SLDPRT
128 KB
1297. 链板输送带主动轴.10.2.2.1.SLDPRT
124 KB
1298. 链板输送带从动轴.1.2.SLDPRT
101 KB
1299. 链板输送带从动轴.10.2.2.1.SLDPRT
105 KB
1300. 链板输送带铝合金架.1.2.SLDPRT
1.25 MB
1301. 链板输送带铝合金架.DWG
243 KB
1302. 链板输送线装配.1.2.SLDASM
962 KB
1303. 链板输送线装配.SLDASM
1 MB
1304. 链板输送链轴承座01.1.2.SLDPRT
153 KB
1305. 链板输送链轴承座02.1.2.SLDPRT
153 KB
1306. 链板输送链轴承座03.1.2.SLDPRT
154 KB
1307. 链板输送链配件图.DWG
445 KB
1308. 链轮定位套jq.1.2.SLDPRT
229 KB
1309. 链轮端盖2.SLDPRT
81.9 KB
1310. 链轮端盖3.SLDPRT
83 KB
1311. 锯切-裁断机构.DWG
477 KB
1312. 锯切-裁断机构.SLDASM
3.67 MB
1313. 锯切通用模.png
51 KB
1314. 锯片 1件.png
40.9 KB
1315. 锯片直径250.10.2.2.1.SLDPRT
344 KB
1316. 门吸铁开关安装板、机械锁.DWG
173 KB
1317. 门子型开关安装座1.2.1.20.2.2.1.SLDPRT
121 KB
1318. 门字光电垫板.10.2.2.2.1.SLDPRT
78.7 KB
1319. 门字型光电组2.10.2.2.1.SLDASM
104 KB
1320. 门字型感应开关.2.1.20.2.2.1.SLDPRT
88.2 KB
1321. 门字型感应开关.2.10.2.2.2.1.SLDPRT
84.8 KB
1322. 门字型感应开关安装座2.2.1.20.2.2.1.SLDPRT
93.8 KB
1323. 门字型感应开关安装座2.2.10.2.2.2.1.SLDPRT
90.5 KB
1324. 门字型感应开关安装座3.2.1.20.2.2.1.SLDPRT
105 KB
1325. 门字型感应开关安装座3.2.10.2.2.2.1.SLDPRT
104 KB
1326. 门框.DWG
230 KB
1327. 防掉滚筒10.2.2.1.SLDPRT
83 KB
1328. 限位滚筒座10.2.2.1.SLDPRT
69.1 KB
1329. 零件1.SLDPRT
72.8 KB
1330. 零件8.2.SLDPRT
127 KB
1331. 零件9.2.DWG
273 KB
1332. 零件9.2.SLDPRT
139 KB
1333. 飞切滑台(行程800)0.2.2.1.SLDASM
209 KB
1334. 黄铜-线割1.DWG
159 KB
1335. 黄铜-线割2(修改).DWG
343 KB
1336. 齿轮端盖jq.10.2.2.1.SLDPRT
94.3 KB
举报/反馈
免责申明:
本网站模型由用户自行上传,如权利人发现存在误传其作品情形,请及时与本站联系。
【汽车密封条EPDM硬骨架裁断收料生产线(sw18可编辑+工程图+bom)】相关作品
模型报错
模型报错类型:
分类错误
版本错误
雷同或版权问题,重复ID
图片与模型不一致
文件不完整
解压文件打不开或有问题
模型报错描述:
联系方式
提交报错
提示
×
下载该图档需要消耗300金币!
确认下载
我和会话