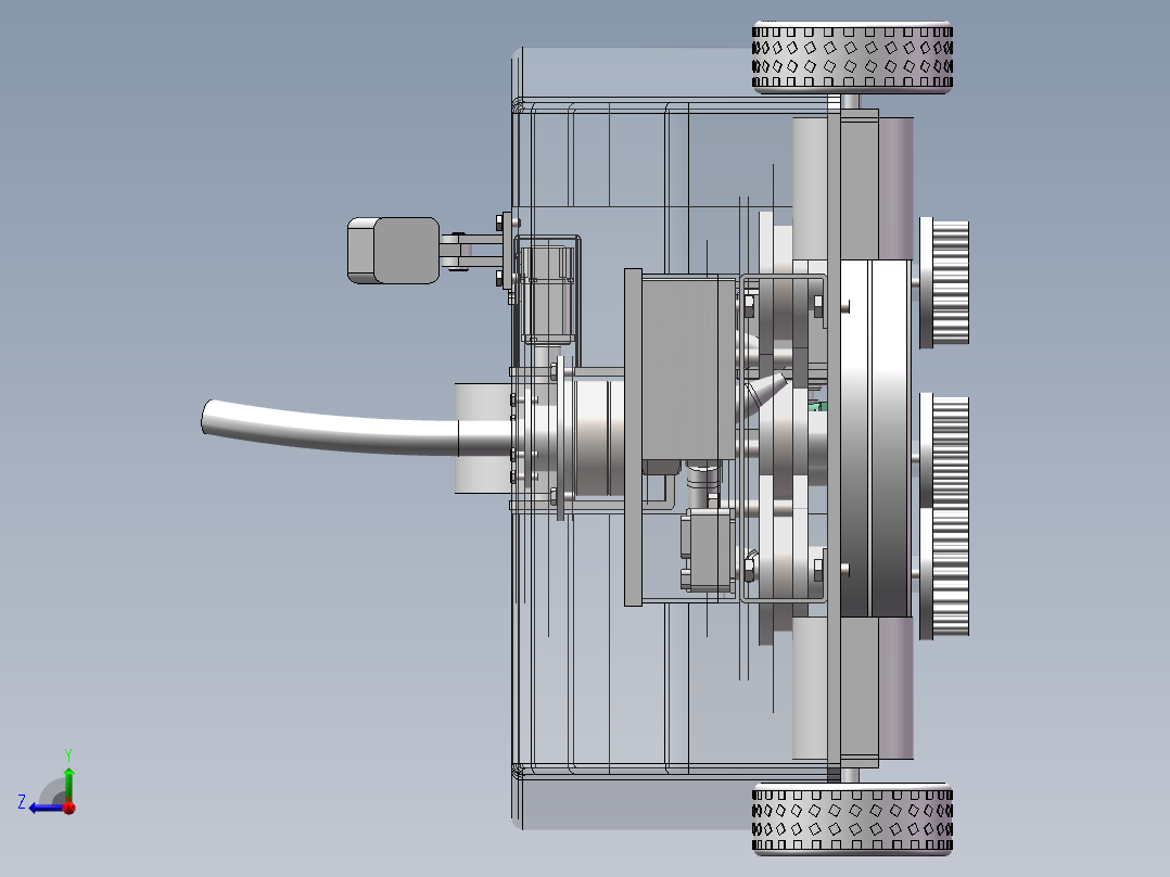
爬壁射流清洗小车SolidWorks 3D模型

机械图纸名称为:爬壁射流清洗小车,属于交通运输,车辆工程分类,软件为SolidWorks, 三维模型格式为sldasm,sldprt,可在线预览,可编辑,可供设计参考

加入收藏
模型参数

模型ID:10366456

模型大小:15.41M

软件版本: SolidWorks

模型格式:sldasm,sldprt

是否可编辑:可修改,包括参数

上传时间:2026-01-11

图纸介绍:

下载模型
文件列表
1. 供电与控制模块.SLDASM
229 KB
2. 俯仰曳引机构.SLDASM
765 KB
3. 俯仰舵机.SLDPRT
508 KB
4. 内齿圈M2-T100.SLDPRT
761 KB
5. 喷刷机构连接轴套.SLDPRT
140 KB
6. 喷嘴.SLDPRT
76 KB
7. 喷头.SLDPRT
116 KB
8. 喷头套筒.SLDPRT
131 KB
9. 喷头组件.SLDASM
703 KB
10. 外壳.SLDPRT
256 KB
11. 太阳轮M2-T45.SLDPRT
258 KB
12. 太阳轮轴.SLDPRT
153 KB
13. 弹簧.SLDPRT
436 KB
14. 弹簧帽.SLDPRT
104 KB
15. 总装.SLDASM
2.68 MB
16. 拽引轴轴承座.SLDPRT
398 KB
17. 控制终端.SLDPRT
448 KB
18. 摄像头.SLDPRT
111 KB
19. 摄像头支架.SLDPRT
101 KB
20. 曳引磁轮.SLDPRT
95.8 KB
21. 曳引磁轮轴.SLDPRT
106 KB
22. 曳引连杆.SLDPRT
101 KB
23. 电机2.SLDPRT
1.57 MB
24. 电机隔水罩.SLDPRT
128 KB
25. 电池.SLDPRT
70.8 KB
26. 电池盒.SLDPRT
171 KB
27. 电磁铁.SLDPRT
74.9 KB
28. 电磁铁组.SLDPRT
97 KB
29. 箱体.SLDPRT
82.2 KB
30. 箱体托架.SLDPRT
0 B
下载提示
×

下载该图档需要消耗50金币!

确认下载
-- 热门充值套餐 · 限时优惠 --
加载中