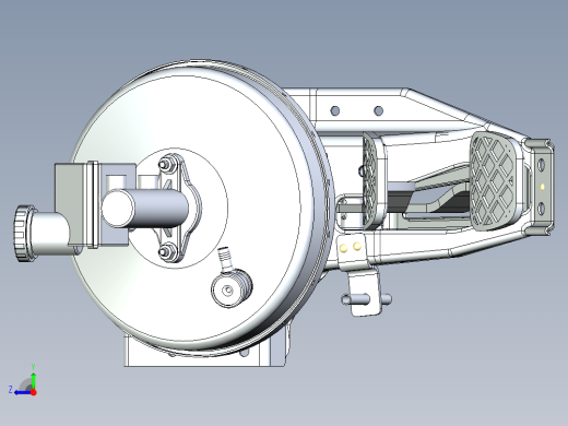
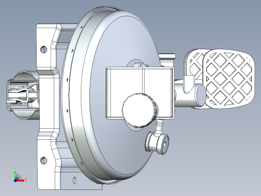
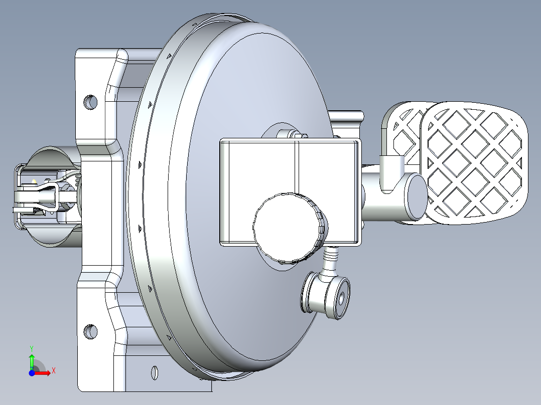
汽车制动ug,stp 3D模型

机械图纸名称为:汽车制动,属于交通运输,车辆工程分类,软件为ug,stp, 三维模型格式为prt,可在线预览,可编辑,可供设计参考

加入收藏
模型参数

模型ID:10363412

模型大小:8.87M

软件版本: ug,stp

模型格式:prt

是否可编辑:可修改,包括参数

上传时间:2026-01-03

图纸介绍:

下载模型
作品: 309
粉丝: 0
文件列表
1. 制动踏板.prt
7.6 MB
2. 制动踏板.stp
10.6 MB
3. 微信图片_20240430152930.png
83.8 KB
4. 微信图片_202404301529301.png
77.9 KB
5. 微信图片_202404301529302.png
55.3 KB
6. 微信图片_202404301529303.png
27.7 KB
【汽车制动】相关作品
下载提示
×

下载该图档需要消耗30金币!

确认下载
-- 热门充值套餐 · 限时优惠 --
加载中