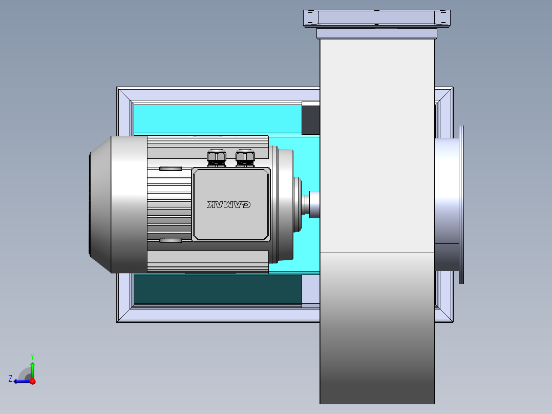
3000转分 7.5千瓦工业吹风机SolidWorks,AutoCAD 3D模型

机械图纸名称为:3000转分 7.5千瓦工业吹风机,属于生活办公,厨房卫浴分类,软件为SolidWorks,AutoCAD, 三维模型格式为sldprt,dwg,sldasm,可在线预览,可编辑,可供设计参考

加入收藏
模型参数

模型ID:10362391

模型大小:7.3M

软件版本: SolidWorks,AutoCAD 2023

模型格式:sldprt,dwg,sldasm

是否可编辑:可修改,包括参数

上传时间:2026-01-02

图纸介绍:

下载模型
作品: 285
粉丝: 0
文件列表
1. AGM 160-L AYAKLI (B3) 7.5 kW 3000 rpm.SLDPRT
3.88 MB
2. Drawing1.dwg
43.4 KB
3. Ekran Alıntısı.PNG
61.9 KB
4. Ekran Alıntısı2.PNG
48.7 KB
5. fan-004-M1.SLDASM
2.27 MB
6. fan-004-kş-001.SLDPRT
105 KB
7. fan-004-kş-002.SLDPRT
87.2 KB
8. fan-004-s-001.SLDPRT
173 KB
9. fan-004-s-002.SLDPRT
116 KB
10. fan-004-s-003.SLDPRT
155 KB
11. fan-004-s-004.SLDPRT
167 KB
12. fan-004-s-005.SLDPRT
49.3 KB
下载提示
×

下载该图档需要消耗20金币!

确认下载
-- 热门充值套餐 · 限时优惠 --
加载中