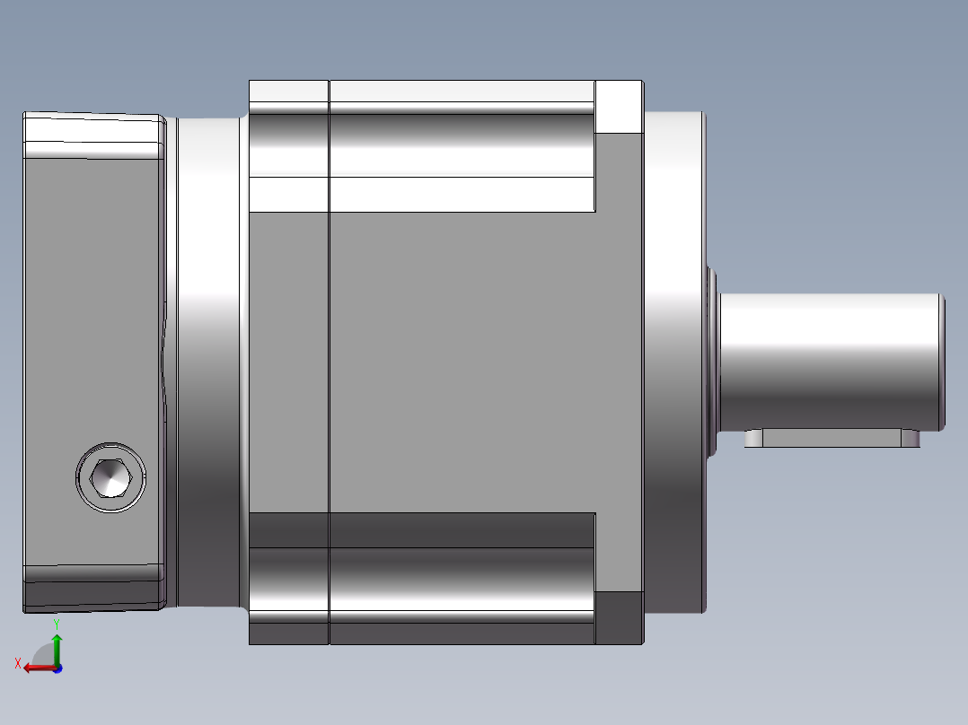
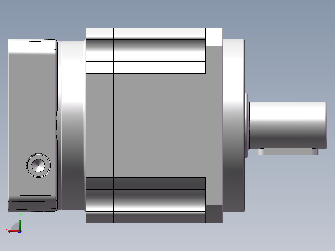
行星减速机90法兰减速机 FAB-090D-L1-S2-P2-Φ19-Φ70-Φ90-M5-42SolidWorks 3D模型

3D模型名称为:行星减速机90法兰减速机 FAB-090D-L1-S2-P2-Φ19-Φ70-Φ90-M5-42,属于设备部件,电机减速机分类,软件为SolidWorks, 三维模型格式为sldprt,可在线预览,可编辑,可供设计参考

加入收藏
模型参数

模型ID:10359125

模型大小:1.7M

软件版本: SolidWorks

模型格式:sldprt

是否可编辑:可修改,包括参数

上传时间:2025-12-31

图纸介绍:

下载模型
柏舟
作品: 0
粉丝: 0
文件列表
1. 90法兰减速机 FAB-090D-L1-S2-P2-Φ19-Φ70-Φ90-M5-42.SLDPRT
1.7 MB
【行星减速机90法兰减速机 FAB-090D-L1-S2-P2-Φ19-Φ70-Φ90-M5-42】相关作品
滚动更载更多~
提示
×

下载该图档需要消耗10金币!

确认下载
加载中