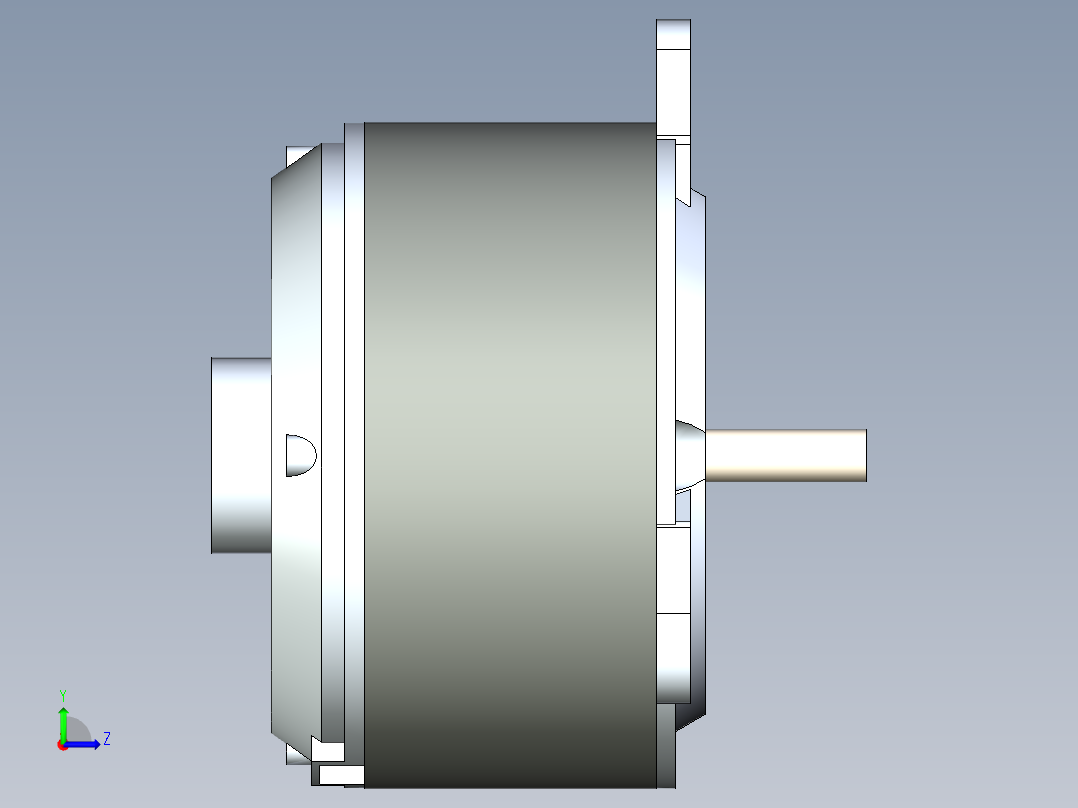
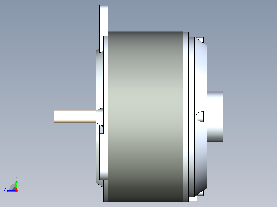
12V 30A直流电机三维igs,step,parasolid 3D模型

3D模型名称为:12V 30A直流电机三维,属于设备部件,电机减速机分类,软件为igs,step,parasolid, 三维模型格式为igs,step,x_t,可在线预览,可编辑,可供设计参考

加入收藏
模型参数

模型ID:10357114

模型大小:6.65M

软件版本: igs,step,parasolid

模型格式:igs,step,x_t

是否可编辑:可修改,包括参数

上传时间:2025-12-28

图纸介绍:

下载模型
葛覃
作品: 0
粉丝: 0
文件列表
1. 12v 30a Motor 2.png
337 KB
2. 12v 30a Motor.IGS
3.55 MB
3. 12v 30a Motor.STEP
1.55 MB
4. 12v 30a Motor.png
458 KB
5. 12v 30a Motor.x_t
532 KB
【12V 30A直流电机三维】相关作品
滚动更载更多~
提示
×

下载该图档需要消耗20金币!

确认下载
加载中