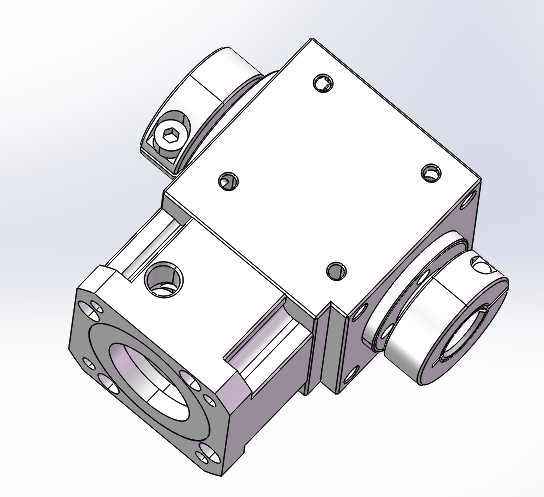
HRSK42-L1-(A)-K-P1-(5-25-22-3.4-F31)SolidWorks,step 3D模型

机械图纸名称为:HRSK42-L1-(A)-K-P1-(5-25-22-3.4-F31),属于机械设备,非标机械分类,软件为SolidWorks,step, 三维模型格式为sldprt,step,pdf,可在线预览,可编辑,可供设计参考

加入收藏
模型参数

模型ID:10352183

模型大小:1.37M

软件版本: SolidWorks,step

模型格式:sldprt,step,pdf

是否可编辑:可修改,包括参数

上传时间:2025-12-24

图纸介绍:

免费下载
作品: 294
粉丝: 0
文件列表
1. 2.png
90.6 KB
2. HRSK42-L1-(A)-K-P1-(5-25-22-3.4-F31).SLDPRT
848 KB
3. HRSK42-L1-(A)-K-P1-(5-25-22-3.4-F31).STEP
1.3 MB
4. HRSK42-L1-(A)-K-P1-(5-25-22-3.4-F31).pdf
210 KB
【HRSK42-L1-(A)-K-P1-(5-25-22-3.4-F31)】相关作品
下载提示
×

下载该图档需要消耗0金币!

确认下载
-- 热门充值套餐 · 限时优惠 --
加载中