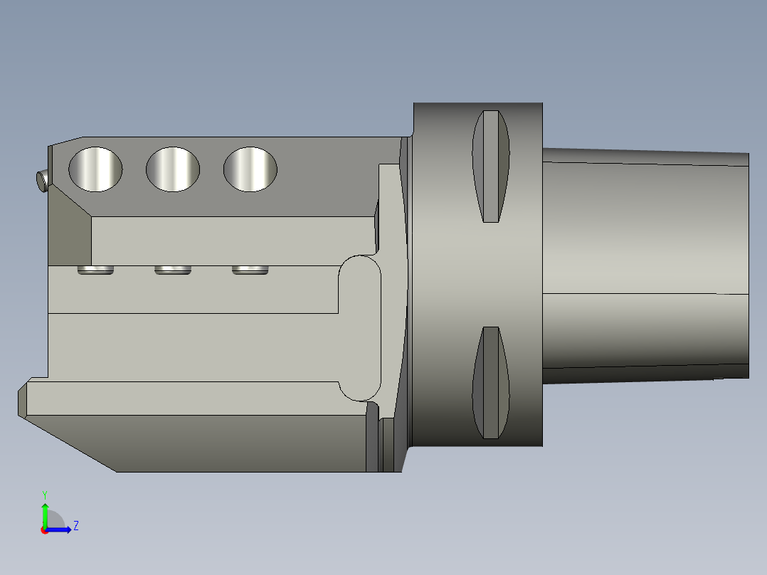
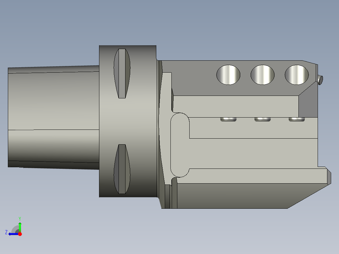
山特维克刀具112030697_MOD_0_0~TM01_00stp 3D模型

3D模型名称为:山特维克刀具112030697_MOD_0_0~TM01_00,属于人与自然,自然分类,软件为stp, 三维模型格式为,可在线预览,可编辑,可供设计参考

加入收藏
模型参数

模型ID:10352043

模型大小:38KB

软件版本: stp

是否可编辑:可修改,包括参数

上传时间:2025-12-24

图纸介绍:

免费下载
羡鱼
作品: 0
粉丝: 0
文件列表
1. 山特维克刀具112030697_MOD_0_0~TM01_00.STP
236 KB
【山特维克刀具112030697_MOD_0_0~TM01_00】相关作品
滚动更载更多~
提示
×

下载该图档需要消耗0金币!

确认下载
加载中