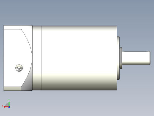
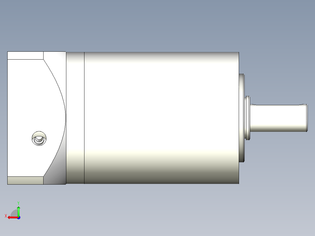
直齿PLE120-L3-LC 22-110-145-M8.stpstp 3D模型

3D模型名称为:直齿PLE120-L3-LC 22-110-145-M8.stp,属于机械设备,非标机械分类,软件为stp, 三维模型格式为,可在线预览,可编辑,可供设计参考

加入收藏
模型参数

模型ID:10351277

模型大小:79.82KB

软件版本: stp

是否可编辑:可修改,包括参数

上传时间:2025-12-23

图纸介绍:

下载模型
蒹葭
作品: 0
粉丝: 0
文件列表
1. PLE120-L3-LC 22-110-145-M8.stp
661 KB
【直齿PLE120-L3-LC 22-110-145-M8.stp】相关作品
滚动更载更多~
提示
×

下载该图档需要消耗10金币!

确认下载
加载中