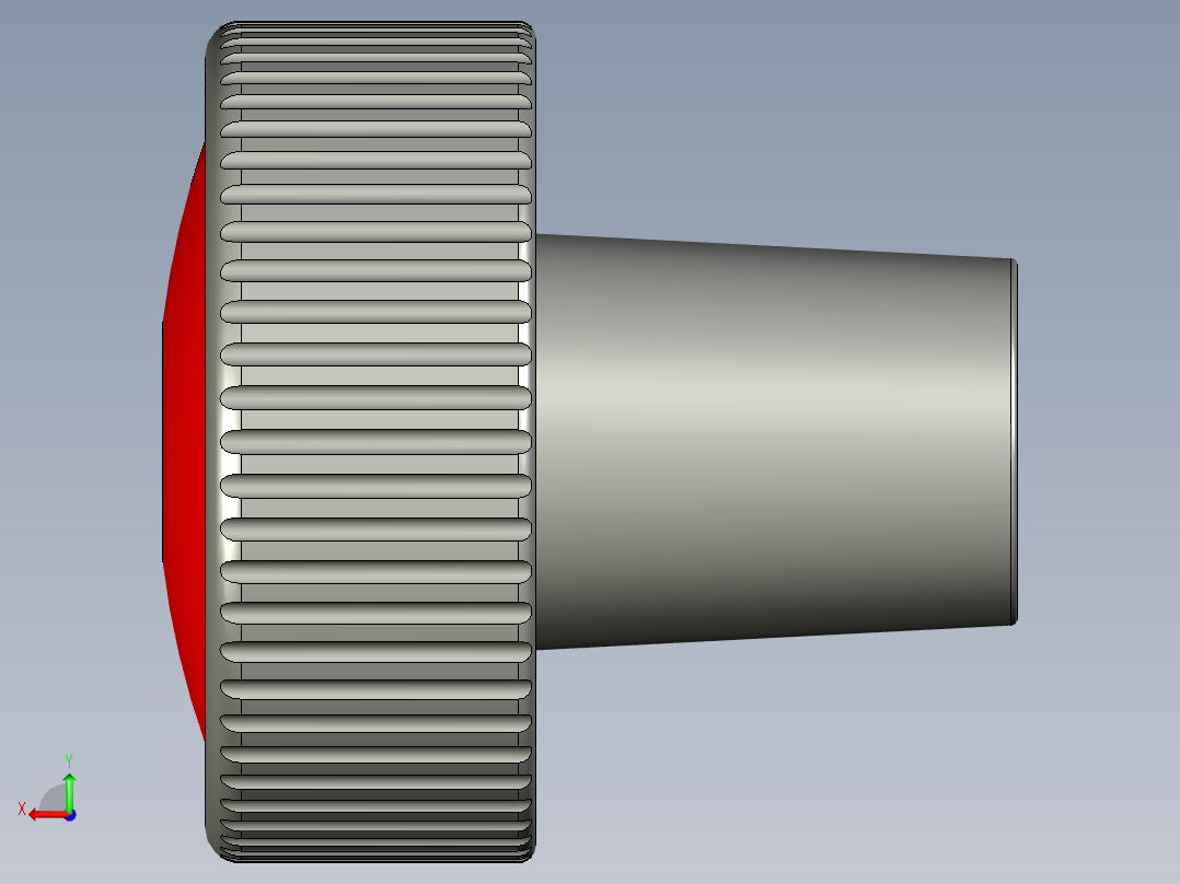
把手MCT-3D多系列多零件图纸模型stp 3D模型

机械图纸名称为:把手MCT-3D多系列多零件图纸模型,属于设备部件,操作件分类,软件为stp, 三维模型格式为,可在线预览,可编辑,可供设计参考

加入收藏
模型参数

模型ID:10347172

模型大小:573.32KB

软件版本: stp

是否可编辑:可修改,包括参数

上传时间:2025-12-20

图纸介绍:

下载模型
作品: 260
粉丝: 0
文件列表
1. 138711.stp
365 KB
2. 138721.stp
365 KB
3. 138731.stp
365 KB
4. 138751.stp
508 KB
5. 138761.stp
508 KB
6. 138791.stp
700 KB
【把手MCT-3D多系列多零件图纸模型】相关作品
下载提示
×

下载该图档需要消耗10金币!

确认下载
-- 热门充值套餐 · 限时优惠 --
加载中