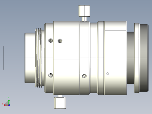
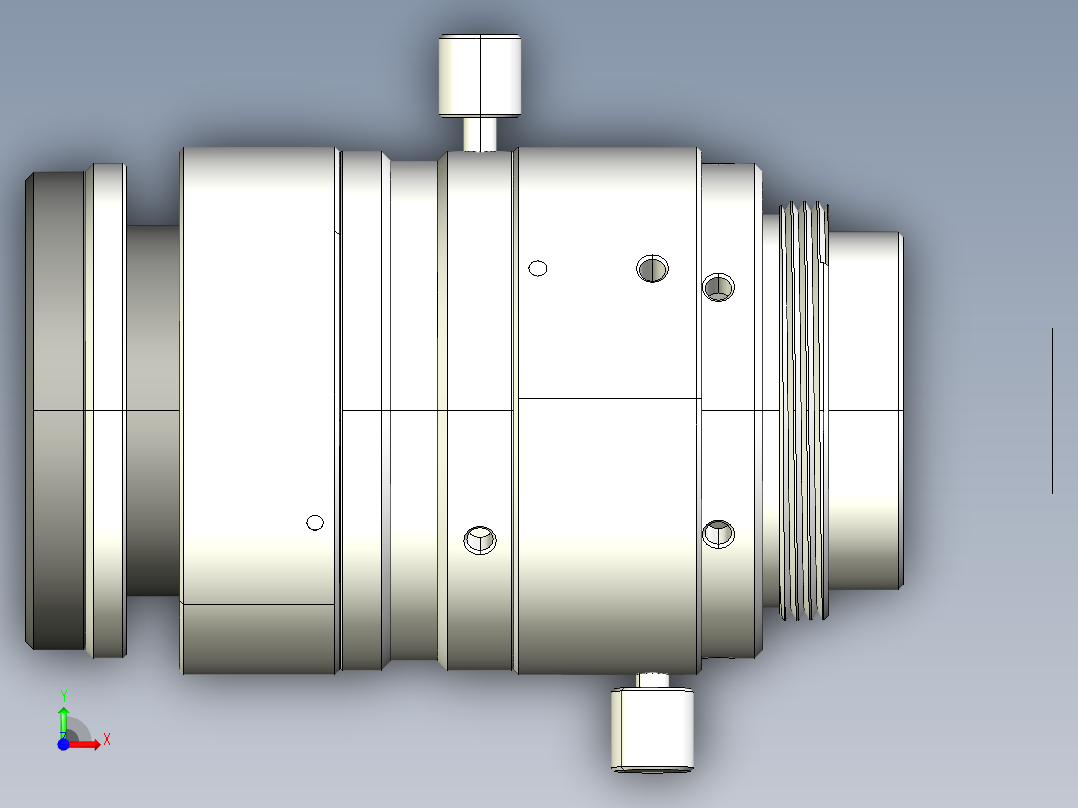
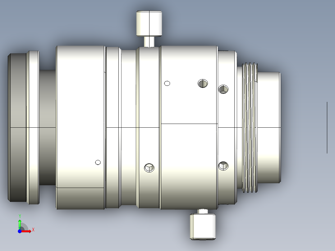
大恒相机镜头Daheng_HN-P-10M_3D_Modeling多系列图纸step 3D模型

3D模型名称为:大恒相机镜头Daheng_HN-P-10M_3D_Modeling多系列图纸,属于机械设备,非标机械分类,软件为step, 三维模型格式为step,可在线预览,可编辑,可供设计参考

加入收藏
模型参数

模型ID:10344524

模型大小:13.77M

软件版本: step

模型格式:step

是否可编辑:可修改,不包括参数

上传时间:2025-12-17

图纸介绍:

下载模型
彼岸花开
作品: 0
粉丝: 0
文件列表
1. HN-P-0824-10M-C2-3_3D_Modeling.STEP
8.8 MB
2. HN-P-1220-10M-C2-3_3D_Modeling.STEP
6.86 MB
3. HN-P-1618-10M-C2-3_3D_Modeling.STEP
8.89 MB
4. HN-P-2518-10M-C2-3_3D_Modeling.STEP
6.2 MB
5. HN-P-3520-10M-C2-3_3D_Modeling.STEP
7.46 MB
6. HN-P-5028-10M-C2-3_3D_Modeling.STEP
8.06 MB
【大恒相机镜头Daheng_HN-P-10M_3D_Modeling多系列图纸】相关作品
滚动更载更多~
提示
×

下载该图档需要消耗50金币!

确认下载
加载中