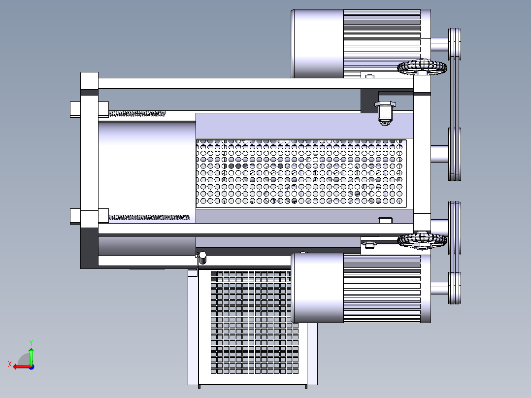
玉米脱粒机新catia 3D模型

3D模型名称为:玉米脱粒机新,属于机械设备,非标机械分类,软件为catia, 三维模型格式为,可在线预览,可编辑,可供设计参考

加入收藏
模型参数

模型ID:10342956

模型大小:15.01M

软件版本: catia

是否可编辑:可修改,包括参数

上传时间:2025-12-16

图纸介绍:

下载模型
玉壶冰心
作品: 0
粉丝: 0
文件列表
1. 1.CATPart
1.41 MB
2. Product2.CATProduct
533 KB
3. bangchui.CATPart
322 KB
4. bangchui2.CATPart
178 KB
5. chuifengjishanye.CATPart
269 KB
6. doudongshai.CATPart
22.7 MB
7. doudongshailuomu.CATPart
76.7 KB
8. doudongshaitanhuang2.CATPart
2.91 MB
9. doudongtanhuang1.CATPart
805 KB
10. fengjihuzhao.CATPart
165 KB
11. fengjiluosi.CATPart
97.8 KB
12. loudoushai.CATPart
7.87 MB
13. shaiziluosi.CATPart
105 KB
14. tuolijichuansongdai.CATPart
75.7 KB
15. tuolijidianjihouke.CATPart
321 KB
16. tuolijidianjiluosi.CATPart
100 KB
17. tuolijidianjinxin.CATPart
296 KB
18. tuolijidianjiqiangai.CATPart
457 KB
19. tuolijiluntai.CATPart
1.23 MB
20. tuolijiluntailuomu.CATPart
76.8 KB
21. tuolijishanggai.CATPart
440 KB
22. xuanzhuanzhou.CATPart
669 KB
23. xuanzhuanzhouguding.CATPart
125 KB
24. xuanzhuanzhougudingluosi.CATPart
99.7 KB
25. yumibanglianjie.CATPart
202 KB
26. yumichukou.CATPart
1.62 MB
27. yumichukouluomu.CATPart
75.8 KB
28. yumichukouluosi.CATPart
99.1 KB
【玉米脱粒机新】相关作品
滚动更载更多~
提示
×

下载该图档需要消耗50金币!

确认下载
加载中