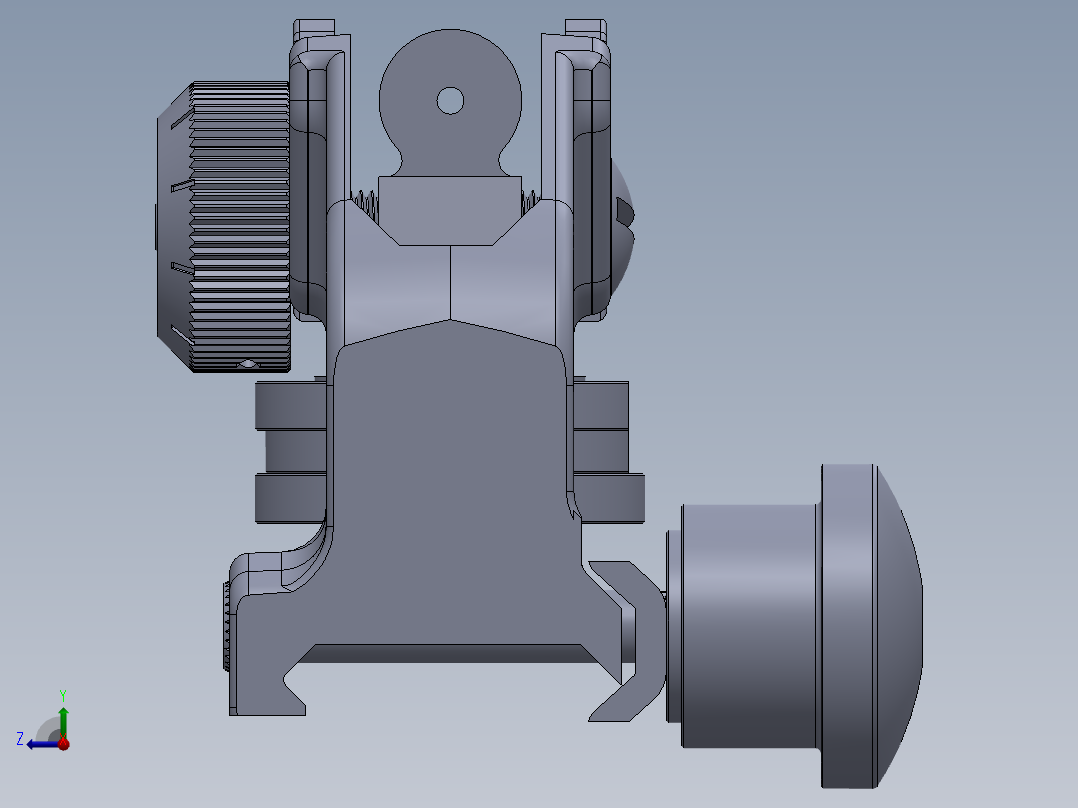
M4手提把手step,SolidWorks 3D模型

机械图纸名称为:M4手提把手,属于设备部件,操作件分类,软件为step,SolidWorks, 三维模型格式为sldasm,step,sldprt,可在线预览,可编辑,可供设计参考

加入收藏
模型参数

模型ID:10342931

模型大小:12.71M

软件版本: step,SolidWorks

模型格式:sldasm,step,sldprt

是否可编辑:可修改,包括参数

上传时间:2025-12-16

图纸介绍:

下载模型
作品: 266
粉丝: 0
文件列表
1. carrying handle assembly.SLDASM
2.44 MB
2. carrying handle assembly.STEP
8.33 MB
3. carrying handle nut insert.SLDPRT
91.7 KB
4. carrying handle nut.SLDPRT
278 KB
5. carrying handle stud.SLDPRT
535 KB
6. carrying handle.SLDPRT
1.27 MB
7. clamp.SLDPRT
101 KB
8. elevation index.SLDPRT
780 KB
9. elevation knob.SLDPRT
395 KB
10. index screw.SLDPRT
361 KB
11. rear sight base.SLDPRT
1020 KB
12. rear sight.SLDPRT
895 KB
13. rear sihgt base assembly.SLDASM
1.15 MB
14. windage knob.SLDPRT
1.01 MB
15. windage screw.SLDPRT
578 KB
下载提示
×

下载该图档需要消耗50金币!

确认下载
-- 热门充值套餐 · 限时优惠 --
加载中