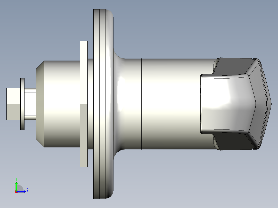
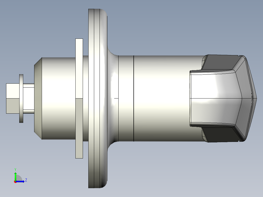
不銹鋼防水把手5571-3D多系列多零件图纸模型stp 3D模型

机械图纸名称为:不銹鋼防水把手5571-3D多系列多零件图纸模型,属于设备部件,操作件分类,软件为stp, 三维模型格式为,可在线预览,可编辑,可供设计参考

加入收藏
模型参数

模型ID:10342361

模型大小:199.84KB

软件版本: stp

是否可编辑:可修改,包括参数

上传时间:2025-12-16

图纸介绍:

下载模型
作品: 273
粉丝: 0
文件列表
1. 5571.1020.stp
15.5 KB
2. 5571.3000.stp
700 KB
【不銹鋼防水把手5571-3D多系列多零件图纸模型】相关作品
下载提示
×

下载该图档需要消耗10金币!

确认下载
-- 热门充值套餐 · 限时优惠 --
加载中