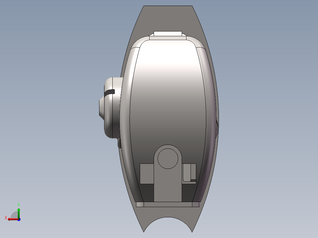
刺刀SolidWorks,step 3D模型

3D模型名称为:刺刀,属于机械设备,非标机械分类,软件为SolidWorks,step, 三维模型格式为sldprt,sldasm,step,可在线预览,可编辑,可供设计参考

加入收藏
模型参数

模型ID:10336048

模型大小:44.97M

软件版本: SolidWorks,step

模型格式:sldprt,sldasm,step

是否可编辑:可修改,包括参数

上传时间:2025-12-09

图纸介绍:

下载模型
采葛
作品: 0
粉丝: 0
文件列表
1. 98К Гайка.SLDPRT
729 KB
2. 98К Лезвие с ручкой.SLDPRT
2.18 MB
3. 98К Пружина.SLDPRT
12.4 MB
4. 98к Винт.SLDPRT
110 KB
5. 98к Гайка специальная.SLDPRT
696 KB
6. 98к Кнопка.SLDPRT
156 KB
7. 98к Левая щечка.SLDPRT
3.54 MB
8. 98к Правая щечка.SLDPRT
695 KB
9. Untitled.JPG
63.7 KB
10. Маузер 98К штык нож СБ.SLDASM
21.9 MB
11. Маузер 98К штык нож СБ.STEP
1.55 MB
【刺刀】相关作品
提示
×

下载该图档需要消耗200金币!

确认下载
加载中