杯托注塑模具设计含三维UG=722524=250liangeAutoCAD,stp,ug图档

图档名称为:杯托注塑模具设计含三维UG=722524=250liange,属于设备部件,模具类分类,软件为AutoCAD,stp,ug, 图纸格式为dwg,prt,可在线预览,可编辑,可供设计参考

加入收藏
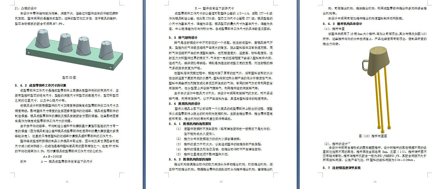
模型参数

模型ID:10333386

模型大小:13.21M

软件版本: AutoCAD 2004,stp,ug

模型格式:dwg,prt

是否可编辑:可修改,包括参数

上传时间:2025-12-07

图纸介绍:

下载模型
六合清风
作品: 0
粉丝: 0
文件列表
1. 0337-杯托塑胶模具设计.dwg
2 MB
2. 0337杯托模具塑模具设计说明书.doc
1.08 MB
3. 3D-0337.stp
14.2 MB
4. UG-0337.prt
9.99 MB
5. 三维外观.png
16.6 KB
6. 二维总图.png
62.2 KB
7. 产品图.png
74.3 KB
8. 共43页,17406字数.png
34.9 KB
9. 塑件图.png
7.58 KB
10. 塑件工艺分析.png
153 KB
11. 定模板.png
79.1 KB
12. 尺寸计算.png
175 KB
13. 推杆图.png
501 KB
14. 滑块.png
191 KB
15. 装配图.png
28.4 KB
【杯托注塑模具设计含三维UG=722524=250liange】相关作品
滚动更载更多~
提示
×

下载该图档需要消耗50金币!

确认下载
加载中