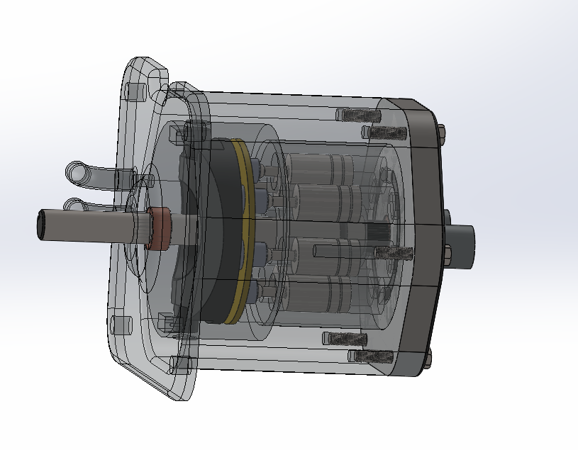
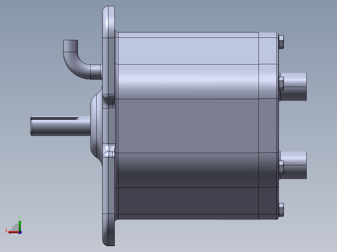
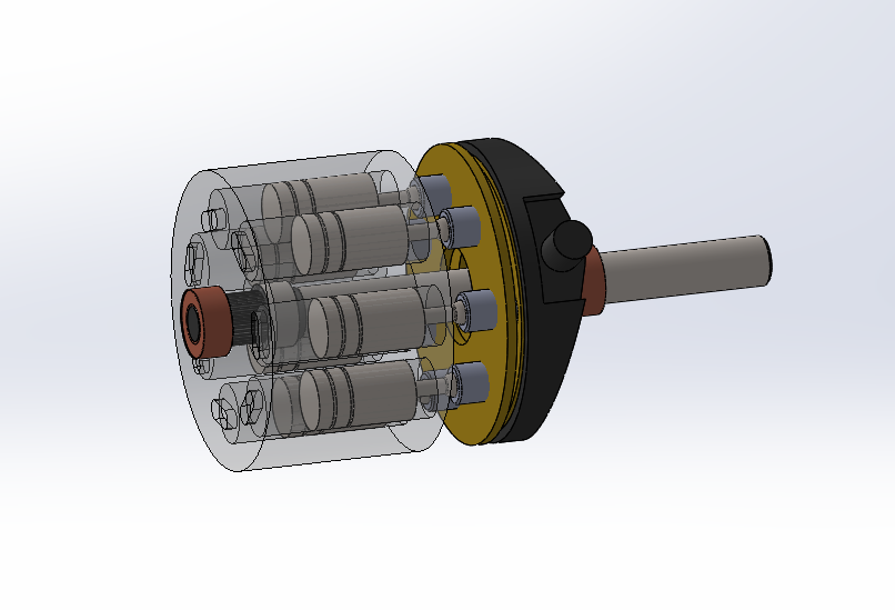
可变轴向柱塞泵step,SolidWorks 3D模型

机械图纸名称为:可变轴向柱塞泵,属于机械设备,通用设备分类,软件为step,SolidWorks, 三维模型格式为step,sldasm,可在线预览,可编辑,可供设计参考

加入收藏
模型参数

模型ID:10330292

模型大小:2.37M

软件版本: step,SolidWorks

模型格式:step,sldasm

是否可编辑:可修改,包括参数

上传时间:2025-12-03

图纸介绍:

下载模型
作品: 292
粉丝: 0
文件列表
1. Pump1.PNG
75.8 KB
2. Pump2.PNG
160 KB
3. Pump3.PNG
107 KB
4. Pump4.PNG
107 KB
5. Variable Axial Piston Pump.STEP
2.76 MB
6. zong装配体.SLDASM
1.52 MB
下载提示
×

下载该图档需要消耗10金币!

确认下载
-- 热门充值套餐 · 限时优惠 --
加载中