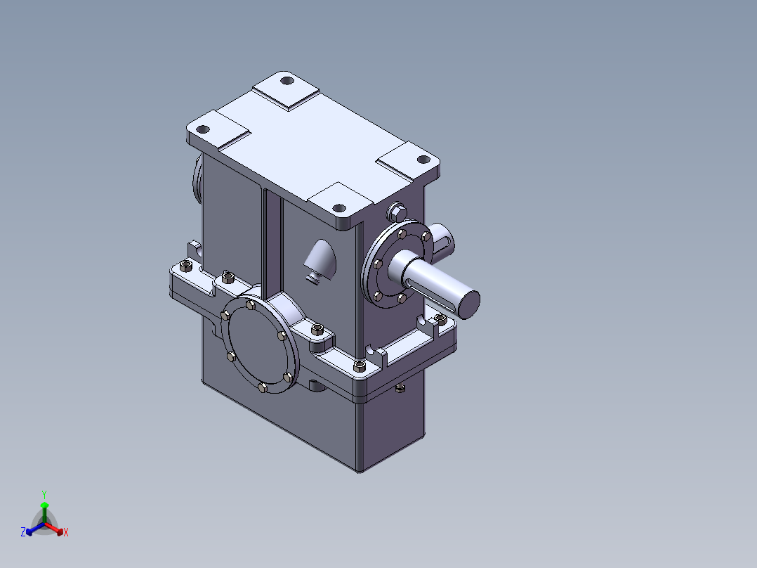
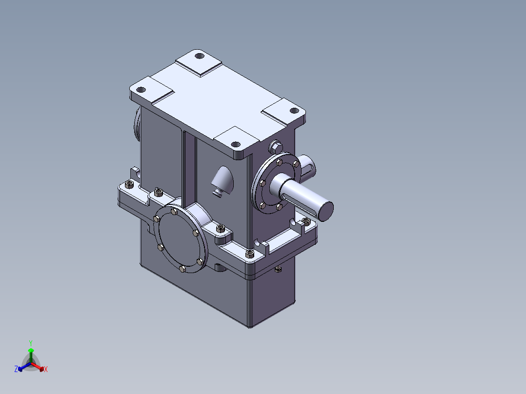
一级蜗轮蜗杆减速器SolidWorks 3D模型

3D模型名称为:一级蜗轮蜗杆减速器,属于设备部件,电机减速机分类,软件为SolidWorks, 三维模型格式为sldasm,sldprt,可在线预览,可编辑,可供设计参考

加入收藏
模型参数

模型ID:10328560

模型大小:15.48M

软件版本: SolidWorks

模型格式:sldasm,sldprt

是否可编辑:可修改,包括参数

上传时间:2025-12-02

图纸介绍:

下载模型
长亭晚照
作品: 0
粉丝: 0
文件列表
1. 一级蜗轮蜗杆减速器.SLDASM
2.5 MB
2. 一级蜗轮蜗杆减速器侧面.PNG
215 KB
3. 一级蜗轮蜗杆减速器内部.PNG
268 KB
4. 一级蜗轮蜗杆减速器爆炸动画.PNG
184 KB
5. 一级蜗轮蜗杆减速器装配.PNG
225 KB
6. 上盖装配.SLDASM
273 KB
7. 下盖装配.SLDASM
413 KB
8. 低速轴.SLDPRT
93 KB
9. 低速轴挡油盘 2.SLDPRT
71.3 KB
10. 低速轴挡油盘.SLDPRT
71.9 KB
11. 低速轴轴承端盖.SLDPRT
114 KB
12. 低速轴轴承端盖2.SLDPRT
98.5 KB
13. 六角螺塞.SLDPRT
93 KB
14. 密封油圈.SLDPRT
66.2 KB
15. 总装配.SLDASM
2.51 MB
16. 杆式油标.SLDPRT
76.8 KB
17. 涡轮建模细节.PNG
199 KB
18. 窥视孔盖.SLDPRT
68.9 KB
19. 箱座.SLDPRT
660 KB
20. 箱盖.SLDPRT
432 KB
21. 蜗杆2×8.SLDPRT
716 KB
22. 蜗杆建模细节.PNG
192 KB
23. 蜗杆装配.SLDASM
957 KB
24. 蜗杆装配细节.PNG
189 KB
25. 蜗轮33×8.SLDPRT
3.25 MB
26. 蜗轮装配.SLDASM
1.03 MB
27. 通气器.SLDPRT
143 KB
28. 销.SLDPRT
95.5 KB
29. 高速轴挡油盘.SLDPRT
71.8 KB
30. 高速轴轴承端盖 2.SLDPRT
101 KB
31. 高速轴轴承端盖.SLDPRT
116 KB
32. 高速轴轴承端盖垫.SLDPRT
87.4 KB
【一级蜗轮蜗杆减速器】相关作品
提示
×

下载该图档需要消耗50金币!

确认下载
加载中