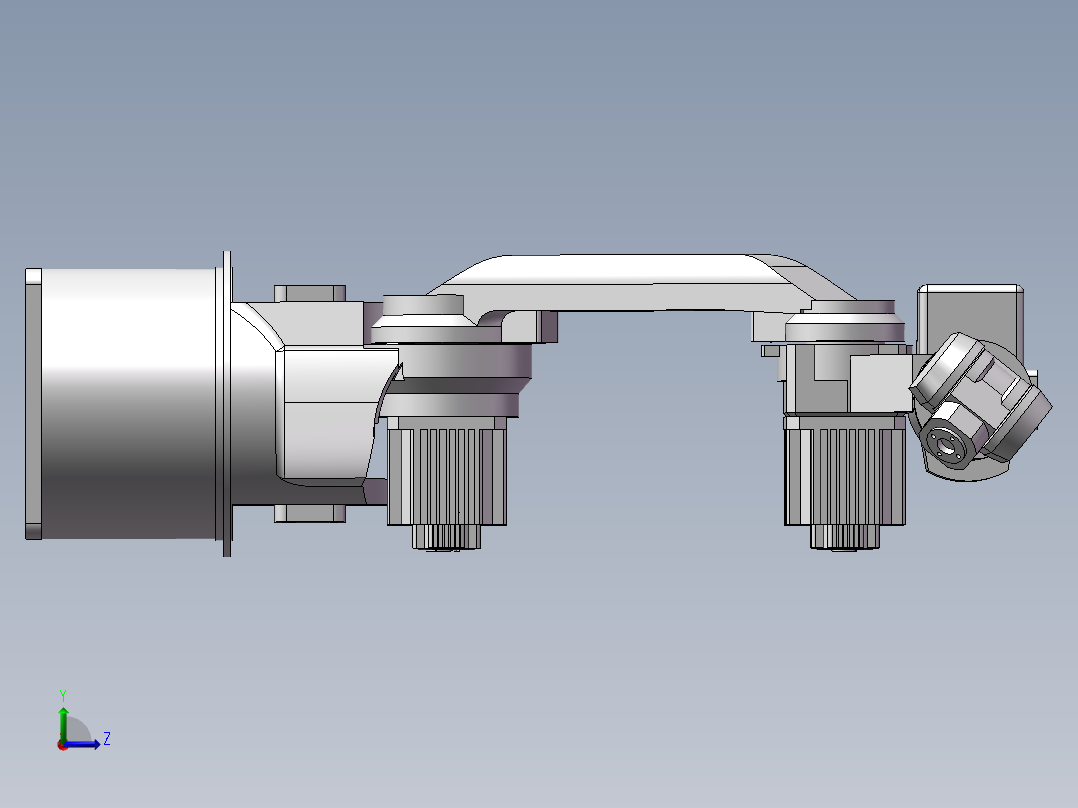
一台工业机器人step,SolidWorks 3D模型

3D模型名称为:一台工业机器人,属于机械设备,智能装置分类,软件为step,SolidWorks, 三维模型格式为sldasm,step,sldprt,可在线预览,可编辑,可供设计参考

加入收藏
模型参数

模型ID:10326090

模型大小:2.31M

软件版本: step,SolidWorks

模型格式:sldasm,step,sldprt

是否可编辑:可修改,包括参数

上传时间:2025-11-29

图纸介绍:

下载模型
白鹭
作品: 0
粉丝: 0
文件列表
1. 1.jpg
452 KB
2. 2.jpg
436 KB
3. 3.jpg
501 KB
4. R08机器人.SLDASM
412 KB
5. R08机器人.STEP
1.95 MB
6. 大臂.sldprt
70.5 KB
7. 小臂.sldprt
66.5 KB
8. 底座.sldprt
62.5 KB
9. 手腕.sldprt
59 KB
10. 电机2.sldprt
220 KB
11. 箱体.sldprt
89 KB
12. 转盘.sldprt
102 KB
【一台工业机器人】相关作品
下载提示
×

下载该图档需要消耗10金币!

确认下载
-- 热门充值套餐 · 限时优惠 --
加载中