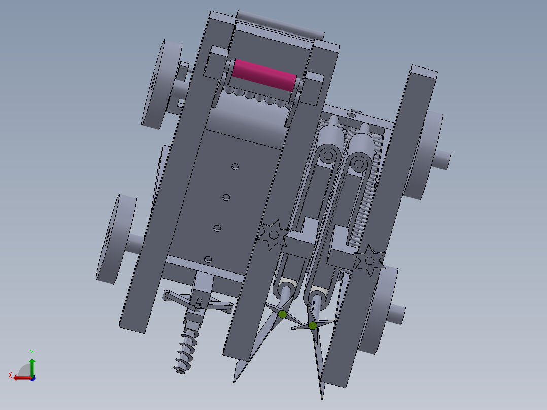
豌豆收割播种一体机第二版SolidWorks 3D模型

机械图纸名称为:豌豆收割播种一体机第二版,属于机械设备,非标机械分类,软件为SolidWorks, 三维模型格式为sldprt,sldasm,可在线预览,可编辑,可供设计参考

加入收藏
模型参数

模型ID:10325172

模型大小:9.46M

软件版本: SolidWorks

模型格式:sldprt,sldasm

是否可编辑:可修改,包括参数

上传时间:2025-11-28

图纸介绍:

下载模型
作品: 291
粉丝: 0
文件列表
1. 上下移动住.SLDPRT
67.2 KB
2. 二连杆旋钮1.SLDPRT
122 KB
3. 二连杆旋钮2.SLDPRT
115 KB
4. 传送带收割板.SLDPRT
56 KB
5. 传送带收割板1.SLDPRT
56 KB
6. 传送带滚动轴.SLDPRT
134 KB
7. 倾斜豆荚板.SLDPRT
175 KB
8. 刨土.SLDPRT
268 KB
9. 刨土支撑台.SLDPRT
73 KB
10. 前杠.SLDPRT
60.9 KB
11. 压土支撑2.SLDPRT
113 KB
12. 压土滚轮.SLDPRT
147 KB
13. 压土连接轴.SLDPRT
96 KB
14. 压荚筒.SLDPRT
161 KB
15. 压荚筒传送带.SLDPRT
115 KB
16. 垫板.SLDPRT
44.6 KB
17. 垫片支撑1.SLDPRT
52.8 KB
18. 垫片支撑2.SLDPRT
51.5 KB
19. 小滚筒.SLDPRT
96.9 KB
20. 平传送带(2).SLDPRT
122 KB
21. 平传送带.SLDPRT
121 KB
22. 弹簧.SLDPRT
541 KB
23. 弹簧平台.SLDPRT
80.9 KB
24. 振动电机.SLDPRT
119 KB
25. 播种挡板.SLDPRT
72.4 KB
26. 播种支撑1.SLDPRT
61.6 KB
27. 播种支撑2.SLDPRT
52.1 KB
28. 播种支撑台.SLDPRT
63.4 KB
29. 播种柱.SLDPRT
89 KB
30. 播种柱1.SLDPRT
97.4 KB
31. 播种柱基座.SLDPRT
85.3 KB
32. 支撑住.SLDPRT
68.9 KB
33. 支撑板3.SLDPRT
61.8 KB
34. 支撑柱.SLDPRT
85.9 KB
35. 支撑柱2.SLDPRT
79.6 KB
36. 支撑柱4.SLDPRT
61.3 KB
37. 支撑柱5.SLDPRT
62.6 KB
38. 收割播种挡板.SLDPRT
55.2 KB
39. 收割播种挡板2.SLDPRT
52.9 KB
40. 收割支撑柱2.SLDPRT
28.1 KB
41. 收割支柱.SLDPRT
122 KB
42. 收割支柱1.SLDPRT
83.4 KB
43. 收割机2.SLDASM
2.38 MB
44. 收割板.SLDPRT
42.5 KB
45. 收割齿轮.SLDPRT
67.6 KB
46. 步进电机.SLDPRT
79.5 KB
47. 活动旋钮1.SLDPRT
99.5 KB
48. 电扇.SLDPRT
115 KB
49. 电机.SLDPRT
87.4 KB
50. 电机柱.SLDPRT
54.1 KB
51. 破土支撑板.SLDPRT
67.9 KB
52. 种子挡板.SLDPRT
103 KB
53. 筛板.SLDPRT
180 KB
54. 豌豆.SLDPRT
50.4 KB
55. 豌豆娄.SLDPRT
76.9 KB
56. 轮子.SLDPRT
72.4 KB
57. 轮子板1.SLDPRT
68.9 KB
58. 轮子板2.SLDPRT
80.8 KB
59. 锁死旋钮1.SLDPRT
115 KB
60. 锁死旋钮2.SLDPRT
99.4 KB
61. 锯片.SLDPRT
121 KB
62. 锯片固定柱.SLDPRT
52.5 KB
63. 锯片柱.SLDPRT
127 KB
64. 锯片柱2.SLDPRT
132 KB
65. 零件1.SLDPRT
115 KB
66. 零件1.SLDPRT
43.6 KB
67. 零件10.SLDPRT
95.7 KB
68. 零件2.SLDPRT
115 KB
69. 零件2.SLDPRT
96 KB
70. 零件3.SLDPRT
110 KB
71. 零件3.SLDPRT
192 KB
72. 零件4.SLDPRT
55.7 KB
73. 零件6.SLDPRT
95 KB
74. 零件8.SLDPRT
86.7 KB
75. 零件9.SLDPRT
66.3 KB
76. 震动柱.SLDPRT
98.6 KB
77. 风扇柱.SLDPRT
82.3 KB
78. 风扇罩.SLDPRT
82.4 KB
79. 高转速毛刷.SLDPRT
121 KB
80. 高速锯片.SLDPRT
69.2 KB
下载提示
×

下载该图档需要消耗30金币!

确认下载
-- 热门充值套餐 · 限时优惠 --
加载中