皮带传送机三维模型SolidWorks 3D模型
3D模型名称为:皮带传送机三维模型,属于设备部件,传动部件分类,软件为SolidWorks, 三维模型格式为sldprt,sldasm,可在线预览,可编辑,可供设计参考
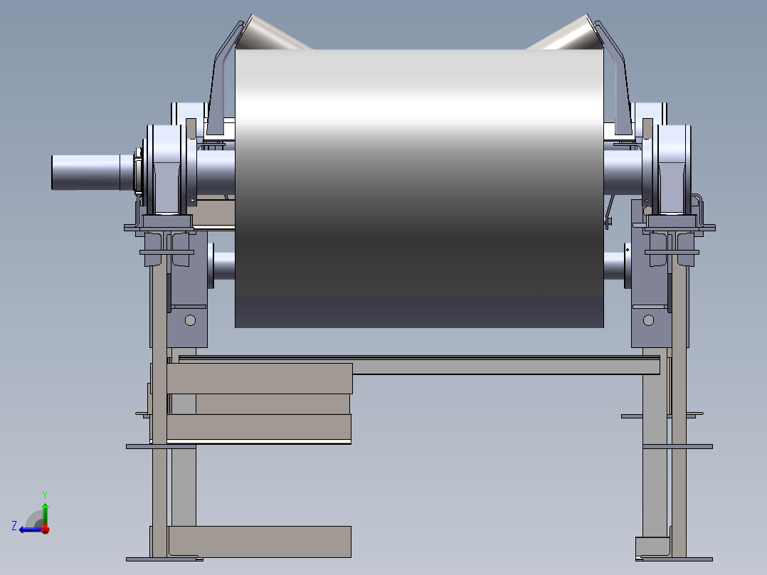
平面图
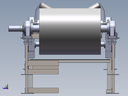
3D视图
加入收藏
模型参数
模型ID:10323850
模型大小:28.13M
软件版本: SolidWorks
模型格式:sldprt,sldasm
是否可编辑:可修改,包括参数
上传时间:2025-11-27
图纸介绍:
倚阑珊
+
关注
作品: 0
粉丝: 0
文件列表
1. GB/T288-94调心滚子轴承22220CK.SLDPRT
474 KB
2. TD3J7-1中间架.SLDASM
76.2 KB
3. 下托辊组.SLDASM
739 KB
4. 中支柱.SLDASM
80.6 KB
5. 中间架子7.5X6X5995.sldprt
100 KB
6. 中间架连接板6-50-335.SLDPRT
75.7 KB
7. 内密封圈.SLDPRT
83.4 KB
8. 内挡圈.SLDPRT
234 KB
9. 吊架.SLDPRT
103 KB
10. 吊耳安装架7.5X5X100.sldprt
97.5 KB
11. 固定板.SLDPRT
66.8 KB
12. 固定板80-34.5-12.SLDPRT
61.6 KB
13. 圆盘.SLDPRT
66.1 KB
14. 圆盘1A13.1.2-2.SLDPRT
74.4 KB
15. 圆盘1B1.1.2-2.SLDPRT
67.5 KB
16. 圆螺母M90X2.SLDPRT
115 KB
17. 地脚板140-100.SLDPRT
56.8 KB
18. 地脚板190-150.SLDPRT
54.9 KB
19. 地脚板205-180.SLDPRT
55.5 KB
20. 外密封环.SLDPRT
103 KB
21. 外挡圈.SLDPRT
166 KB
22. 头架8064,H1000.SLDASM
291 KB
23. 密封圈.SLDPRT
111 KB
24. 尾架8050.SLDASM
141 KB
25. 尾架、滚筒组装体.SLDASM
1.78 MB
26. 底座.SLDPRT
272 KB
27. 底座Z160-2.SLDPRT
267 KB
28. 底座Z180-2.SLDPRT
277 KB
29. 扁钢.SLDPRT
57.4 KB
30. 托辊89-305.SLDASM
875 KB
31. 托辊950.SLDASM
849 KB
32. 挡圈.SLDPRT
119 KB
33. 挡圈2.SLDPRT
99.6 KB
34. 挡圈Z160-4.SLDPRT
118 KB
35. 挡圈Z180-4.SLDPRT
93.8 KB
36. 挡板.SLDPRT
87.5 KB
37. 挡板2.SLDPRT
60.3 KB
38. 接盘1A13.1.3.SLDASM
103 KB
39. 接盘2A13.1.2.SLDASM
107 KB
40. 支板.SLDPRT
57.8 KB
41. 支柱.SLDPRT
132 KB
42. 支腿.SLDPRT
124 KB
43. 改向滚筒8050.SLDASM
1.07 MB
44. 改向滚筒轴承底板380-150-10.SLDPRT
45.2 KB
45. 槽型上托辊组.SLDASM
958 KB
46. 滑架.SLDPRT
145 KB
47. 滚传动滚筒装配体.SLDASM
655 KB
48. 滚筒8032.SLDASM
1.12 MB
49. 皮带机装配.SLDASM
4.71 MB
50. 筋板.SLDPRT
56.8 KB
51. 筋板1A 13.1.2-3.SLDPRT
54.7 KB
52. 筋板2.SLDPRT
45.8 KB
53. 筋板80-210-8.SLDPRT
42.4 KB
54. 筒体.SLDASM
222 KB
55. 筒体3B3.1.SLDASM
154 KB
56. 筒皮.SLDPRT
68.4 KB
57. 筒皮320X950.SLDPRT
69.8 KB
58. 筒皮3B3.1-1.SLDPRT
79.7 KB
59. 筒皮装配体体.SLDASM
200 KB
60. 纸垫.SLDPRT
64.1 KB
61. 纸垫Z160-5.SLDPRT
62.5 KB
62. 纸垫Z180-5.SLDPRT
61 KB
63. 纸垫Z260-5.SLDPRT
67 KB
64. 纸垫Z280-5.SLDPRT
63.9 KB
65. 螺旋拉紧.SLDASM
1.45 MB
66. 螺杆.SLDPRT
1.43 MB
67. 螺母.SLDPRT
334 KB
68. 角板.SLDPRT
43.9 KB
69. 角板200-180.SLDPRT
46.1 KB
70. 角板240-200.SLDPRT
48.8 KB
71. 轮毂1.SLDPRT
123 KB
72. 轮毂2.SLDPRT
99.8 KB
73. 轮毂2A13.1.2-1.SLDPRT
108 KB
74. 轮毂2A13.1.3-1.SLDPRT
80.2 KB
75. 轮毂2B2.1.2-1.SLDPRT
219 KB
76. 轮毂2B2.1.3-1.SLDPRT
101 KB
77. 轮毂装配1.SLDASM
89 KB
78. 轮毂装配2.SLDASM
82.1 KB
79. 轴-990.SLDPRT
71 KB
80. 轴.SLDPRT
193 KB
81. 轴20-335.SLDPRT
90.8 KB
82. 轴3B1-2.SLDPRT
133 KB
83. 轴3B2-2.SLDPRT
158 KB
84. 轴套.SLDPRT
73.8 KB
85. 轴承座DTA160.SLDASM
806 KB
86. 轴承座DTA260.SLDASM
807 KB
87. 轴承座DTZ2100.SLDASM
383 KB
88. 轴承座DTZ3100.SLDASM
373 KB
89. 轴承座Z180.SLDASM
778 KB
90. 轴承座Z280.SLDASM
783 KB
91. 轴承座底板下140-100-10.SLDPRT
60.4 KB
92. 轴承座板500-140-10.SLDPRT
63.5 KB
93. 轴装配.SLDASM
113 KB
94. 辊皮.SLDPRT
102 KB
95. 辊皮89-950.SLDPRT
100 KB
96. 边支柱.SLDPRT
167 KB
97. 透盖Z160-3.SLDPRT
114 KB
98. 通盖.SLDPRT
121 KB
99. 通盖Z180-3.SLDPRT
117 KB
100. 键C32X200.SLDPRT
69.6 KB
101. 闷盖.SLDPRT
118 KB
102. 闷盖Z160-1.SLDPRT
125 KB
103. 闷盖Z180-1.SLDPRT
114 KB
举报/反馈
免责申明:
本网站模型由用户自行上传,如权利人发现存在误传其作品情形,请及时与本站联系。
【皮带传送机三维模型】相关作品
模型报错
模型报错类型:
分类错误
版本错误
雷同或版权问题,重复ID
图片与模型不一致
文件不完整
解压文件打不开或有问题
模型报错描述:
联系方式
提交报错
提示
×
下载该图档需要消耗100金币!
确认下载
我和会话