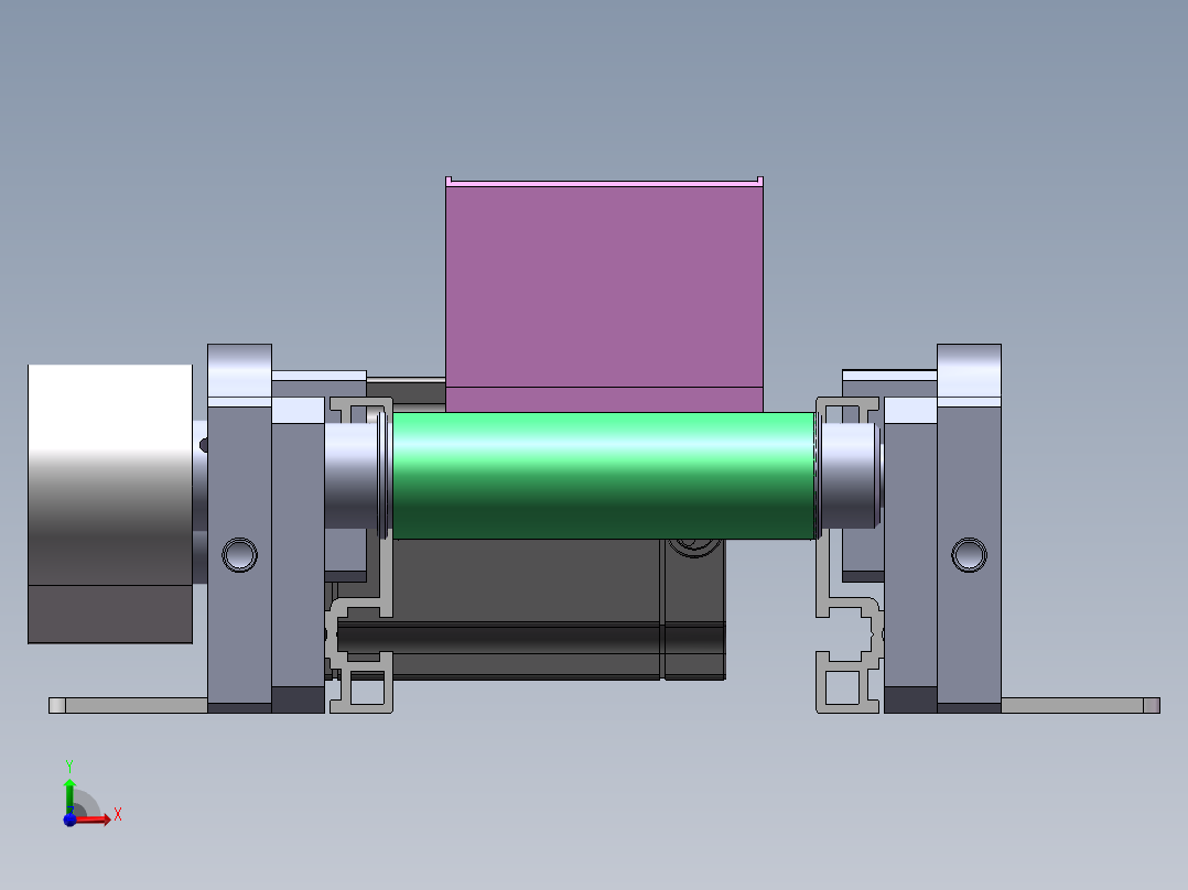
输送机SolidWorks 3D模型

3D模型名称为:输送机,属于机械设备,输送提升设备分类,软件为SolidWorks, 三维模型格式为sldprt,sldasm,可在线预览,可编辑,可供设计参考

加入收藏
模型参数

模型ID:10323409

模型大小:5.34M

软件版本: SolidWorks

模型格式:sldprt,sldasm

是否可编辑:可修改,包括参数

上传时间:2025-11-27

图纸介绍:

下载模型
南柯一梦
作品: 0
粉丝: 0
文件列表
1. 3060工业铝型材.SLDPRT
140 KB
2. 6001-2Z[GB__T 276-94轴承.SLDPRT
662 KB
3. B6001ZZ轴承.SLDPRT
667 KB
4. 主动滚筒.SLDPRT
123 KB
5. 从动滚筒.SLDPRT
115 KB
6. 传感器.SLDPRT
621 KB
7. 传送带.SLDPRT
55.3 KB
8. 同步带.SLDPRT
220 KB
9. 同步轮.SLDPRT
378 KB
10. 安装架.SLDPRT
99.5 KB
11. 支撑架.SLDPRT
95.2 KB
12. 无动力滚筒.SLDPRT
111 KB
13. 滚筒固定架.SLDPRT
139 KB
14. 滚筒固定架1.SLDPRT
115 KB
15. 滚筒固定架2.SLDPRT
171 KB
16. 玻片盒输送机.SLDASM
884 KB
17. 电器箱.SLDPRT
75.3 KB
18. 电机.SLDPRT
370 KB
19. 电机安装座.SLDPRT
101 KB
20. 罩板.SLDPRT
71.6 KB
21. 药品盒.SLDPRT
60.2 KB
22. 轴承座.SLDPRT
111 KB
23. 轴承座2.SLDPRT
89.6 KB
24. 镜向滚筒固定架2.SLDPRT
59.2 KB
25. 镜向轴承座.SLDPRT
60.2 KB
【输送机】相关作品
下载提示
×

下载该图档需要消耗20金币!

确认下载
-- 热门充值套餐 · 限时优惠 --
加载中