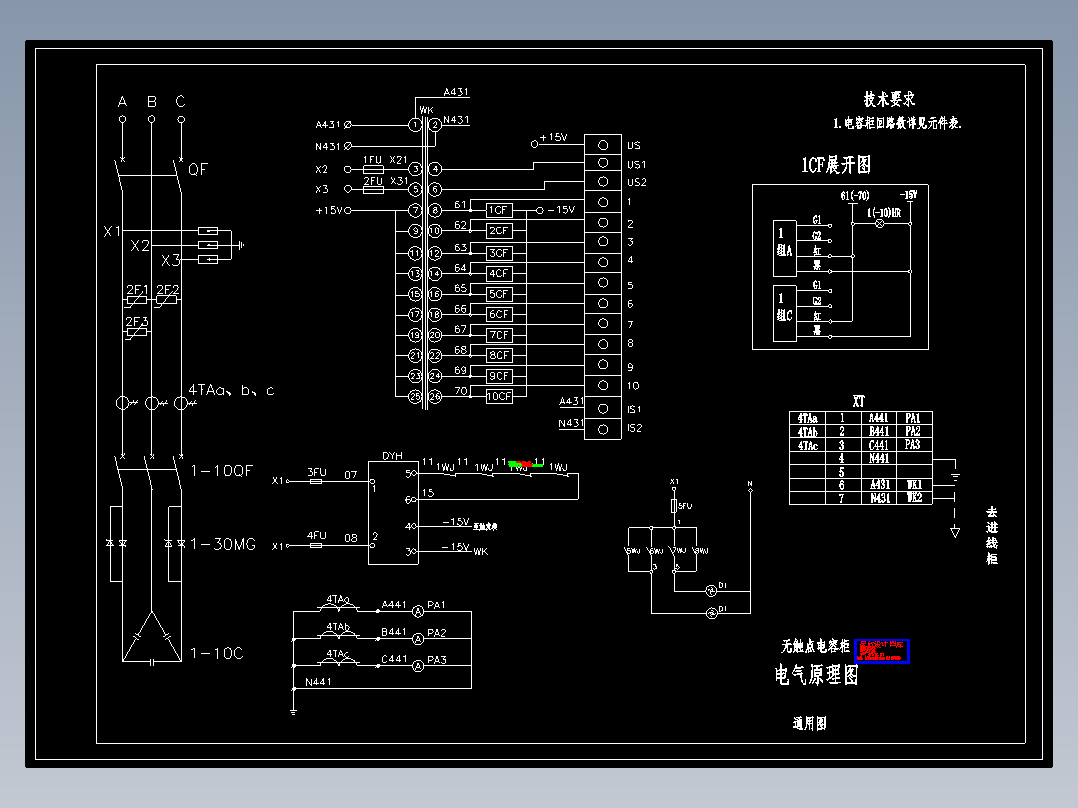
12路电容柜接线图AutoCAD图档

图档名称为:12路电容柜接线图,属于机械设备,非标机械分类,软件为AutoCAD, 图纸格式为dwg,可在线预览,可编辑,可供设计参考

加入收藏
模型参数

模型ID:10321340

模型大小:446.27KB

软件版本: AutoCAD 2004

模型格式:dwg

是否可编辑:可修改,包括参数

上传时间:2025-11-25

图纸介绍:

下载模型
采艾
作品: 0
粉丝: 0
文件列表
1. 12路电容柜接线图(1).dwg
193 KB
2. 12路电容柜接线图(2).dwg
199 KB
3. 12路电容柜接线图.dwg
184 KB
4. Thumbs.db
7 KB
【12路电容柜接线图】相关作品
滚动更载更多~
提示
×

下载该图档需要消耗10金币!

确认下载
加载中