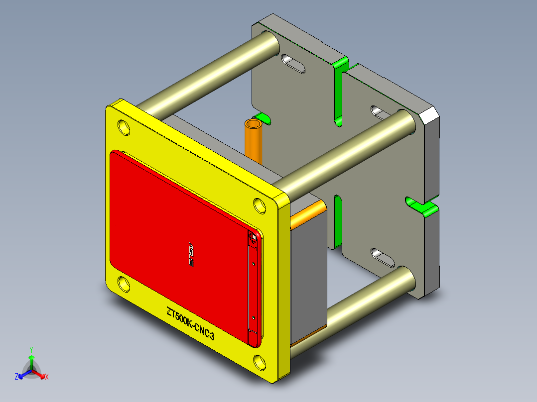
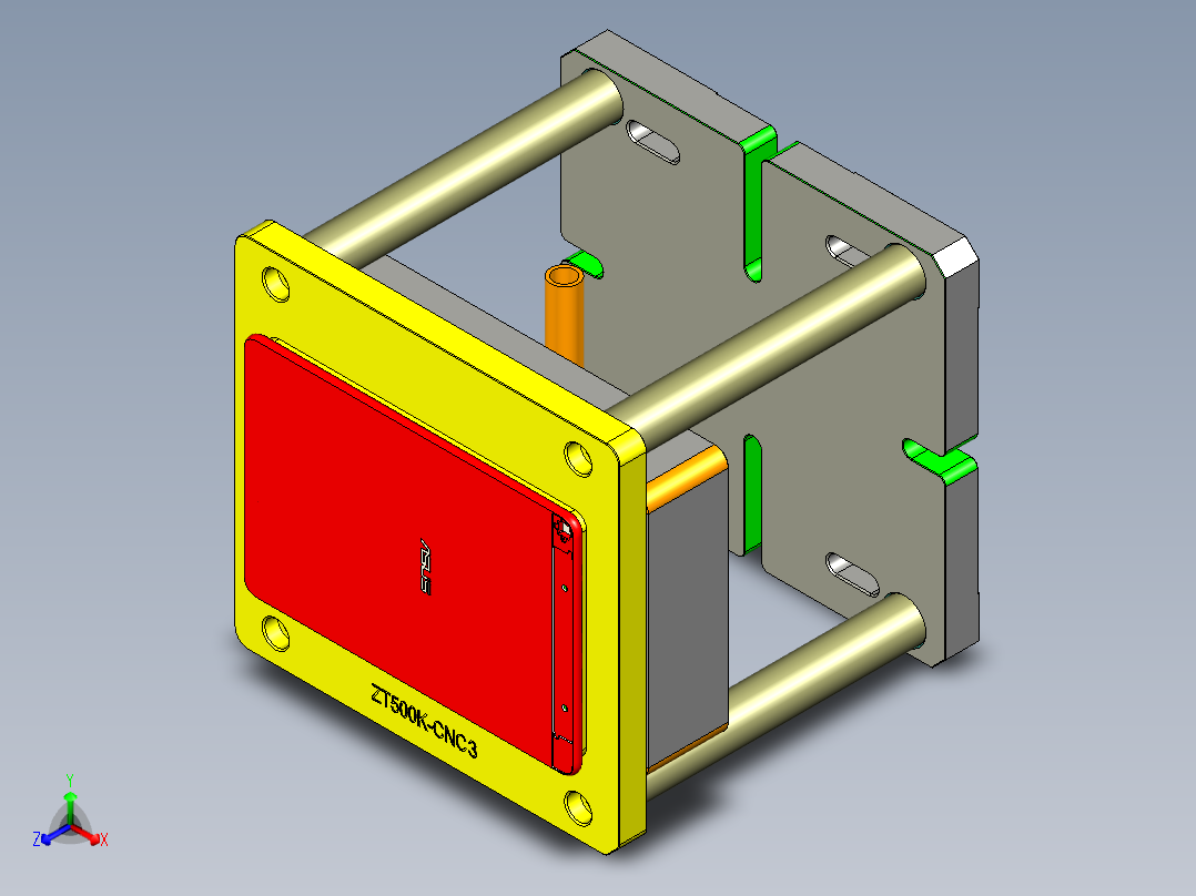
zt500k-CNC3-2016-2-18..zipug 3D模型

机械图纸名称为:zt500k-CNC3-2016-2-18..zip,属于机械设备,非标机械分类,软件为ug, 三维模型格式为prt,可在线预览,可编辑,可供设计参考

加入收藏
模型参数

模型ID:10319752

模型大小:3.27M

软件版本: ug

模型格式:prt

是否可编辑:可修改,包括参数

上传时间:2025-11-23

图纸介绍:

下载模型
文件列表
1. zt500k-CNC3-2016-2-18..prt
8.35 MB
【zt500k-CNC3-2016-2-18..zip】相关作品
下载提示
×

下载该图档需要消耗10金币!

确认下载
-- 热门充值套餐 · 限时优惠 --
加载中