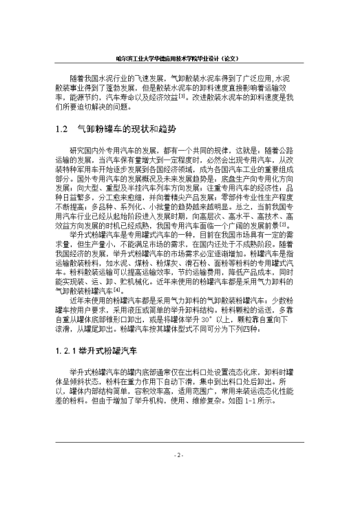
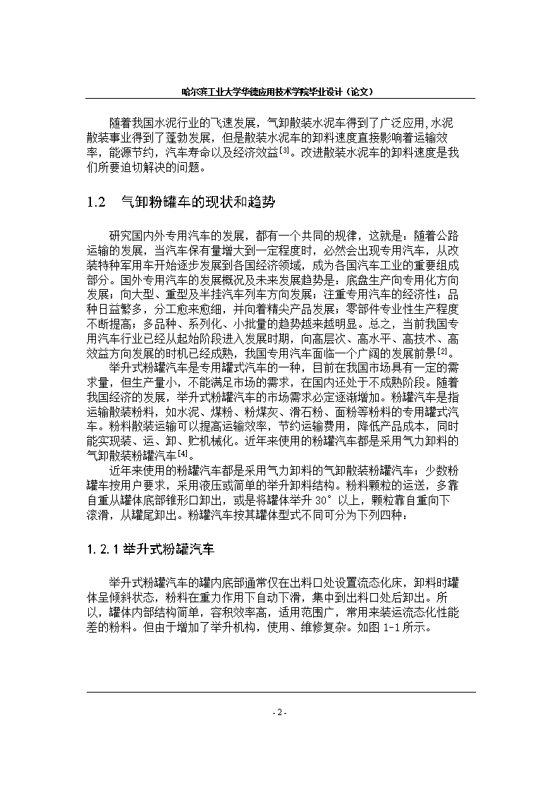
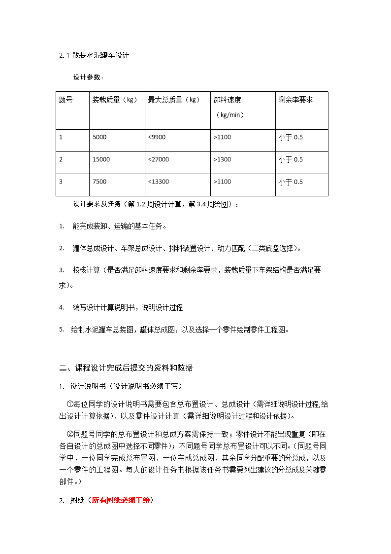
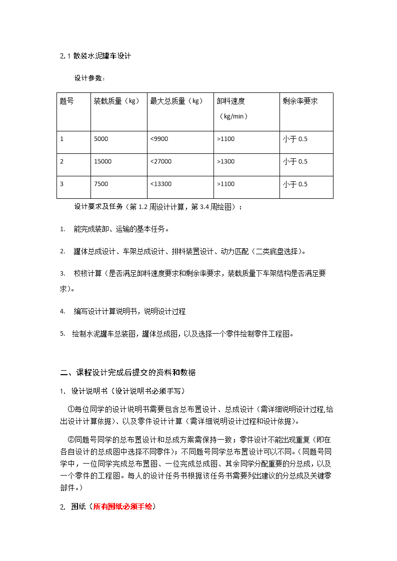
HD5180GSN散装水泥运输车改装设计【全套22张CAD图+文档资料】AutoCAD图档

图档名称为:HD5180GSN散装水泥运输车改装设计【全套22张CAD图+文档资料】,属于机械设备,非标机械分类,软件为AutoCAD, 图纸格式为dwg,可在线预览,可编辑,可供设计参考

加入收藏
模型参数

模型ID:10313819

模型大小:1.63M

软件版本: AutoCAD 2010

模型格式:dwg

是否可编辑:可修改,包括参数

上传时间:2025-11-18

图纸介绍:

下载模型
作品: 301
粉丝: 0
文件列表
1. 任务书.doc
44.5 KB
2. 任务书_doc.txt
5.33 KB
3. 任务书_doc_0.png
20 KB
4. 任务书_doc_1.png
13.8 KB
5. 任务书_doc_2.png
12.7 KB
6. 参数.docx
14.5 KB
7. 参数_doc.txt
1.58 KB
8. 参数_doc_0.png
39.3 KB
9. 参数_doc_1.png
21.1 KB
10. 多孔板1p.dwg
56.8 KB
11. 多孔板1p.gif
29.8 KB
12. 多孔板2p.dwg
81.2 KB
13. 多孔板2p.gif
31.7 KB
14. 整车装备图.dwg
177 KB
15. 整车装备图.gif
34.5 KB
16. 正文部分.doc
1.73 MB
17. 正文部分_doc.txt
51.9 KB
18. 正文部分_doc_0.png
67.8 KB
19. 正文部分_doc_1.png
61.3 KB
20. 正文部分_doc_2.png
104 KB
21. 目录部分.doc
76 KB
22. 目录部分_doc.txt
4.69 KB
23. 目录部分_doc_0.png
34.4 KB
24. 目录部分_doc_1.png
36 KB
25. 目录部分_doc_2.png
8.14 KB
26. 罐体装配图o.dwg
115 KB
27. 罐体装配图o.gif
28.8 KB
28. 零件图合计18张.dwg
351 KB
29. 零件图合计18张.gif
34 KB
【HD5180GSN散装水泥运输车改装设计【全套22张CAD图+文档资料】】相关作品
下载提示
×

下载该图档需要消耗20金币!

确认下载
-- 热门充值套餐 · 限时优惠 --
加载中