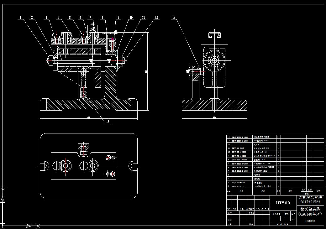
拨叉钻孔夹具(CAD图+UG三维)ug,AutoCAD 3D模型

机械图纸名称为:拨叉钻孔夹具(CAD图+UG三维),属于设备部件,工器具分类,软件为ug,AutoCAD, 三维模型格式为prt,dwg,可在线预览,可编辑,可供设计参考

加入收藏
模型参数

模型ID:10312820

模型大小:2.45M

软件版本: ug,AutoCAD 2007

模型格式:prt,dwg

是否可编辑:可修改,包括参数

上传时间:2025-11-17

图纸介绍:

下载模型
作品: 279
粉丝: 0
文件列表
1. 12_jiajuti.prt
648 KB
2. 14_zhichengdin.prt
165 KB
3. 360截图20240404223225437.jpg
93.4 KB
4. 360截图20240404223243163.jpg
105 KB
5. 360截图20240404223255642.jpg
72.4 KB
6. 3_dingwiezou.prt
333 KB
7. 4_zhuanmoban.prt
230 KB
8. A.jpg
26.8 KB
9. B.jpg
20.2 KB
10. BaCha_JiaJu.prt
239 KB
11. C.jpg
19.3 KB
12. D.jpg
12.7 KB
13. GB-T119.1-2000,5x24.prt
210 KB
14. GB-T41-2000,M10x1.5.prt
302 KB
15. GB-T41-2000,M12x1.75.prt
304 KB
16. GB-T70.1-2000,M5x16.prt
296 KB
17. GB-T96_1-2002,M12.prt
169 KB
18. T 8045.2-1999 8E7X12m6X12.prt
197 KB
19. T 8045.3-1999 A12X12.prt
138 KB
20. T 8045.5-1999 M6X4.prt
195 KB
21. T 851-1988.prt
152 KB
22. bacha_stp.prt
241 KB
23. prt0002.prt.7
588 KB
24. 工序卡片.doc
199 KB
25. 拨叉钻夹具-6.20.dwg
178 KB
26. 毛坯图(黄晨华).dwg
57.3 KB
27. 钻夹具体图.dwg
104 KB
28. 零件图(黄晨华).dwg
79.4 KB
29. 黄晨华工艺卡片.doc
87.5 KB
【拨叉钻孔夹具(CAD图+UG三维)】相关作品
下载提示
×

下载该图档需要消耗20金币!

确认下载
-- 热门充值套餐 · 限时优惠 --
加载中