基于PLC智能仓储货架储物台自动翻转电控系统设计ug,AutoCAD 3D模型
3D模型名称为:基于PLC智能仓储货架储物台自动翻转电控系统设计,属于机械设备,智能装置分类,软件为ug,AutoCAD, 三维模型格式为prt,dwg,可在线预览,可编辑,可供设计参考
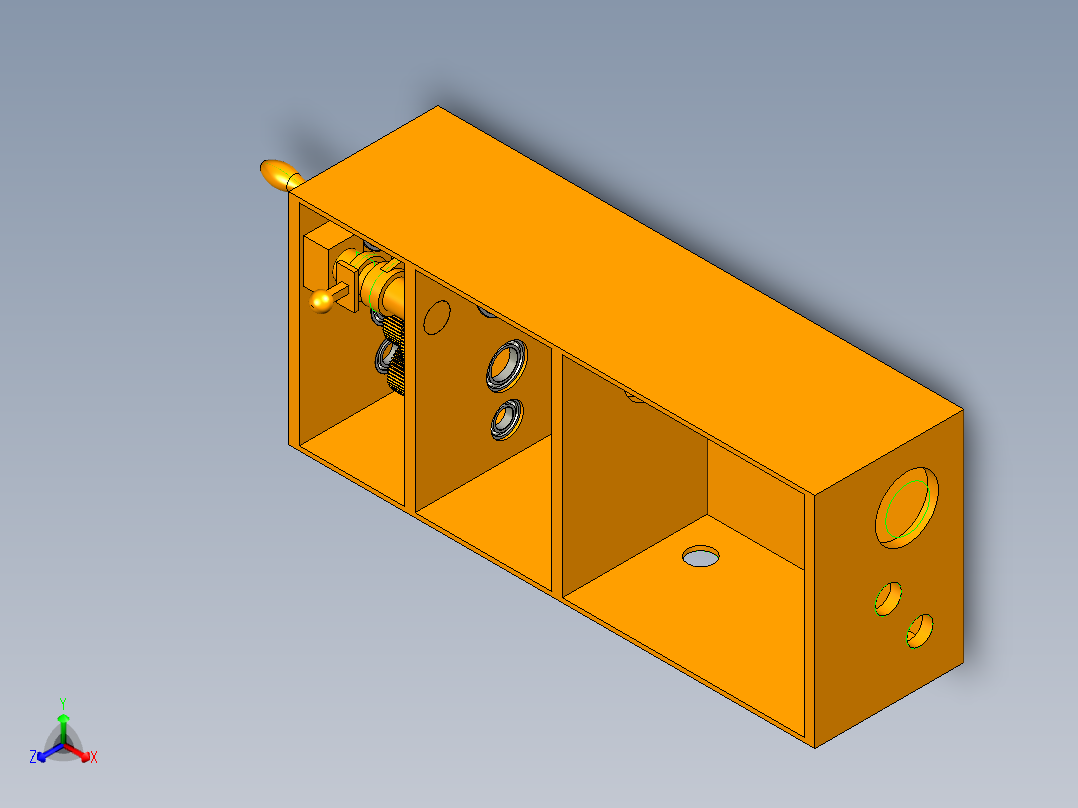
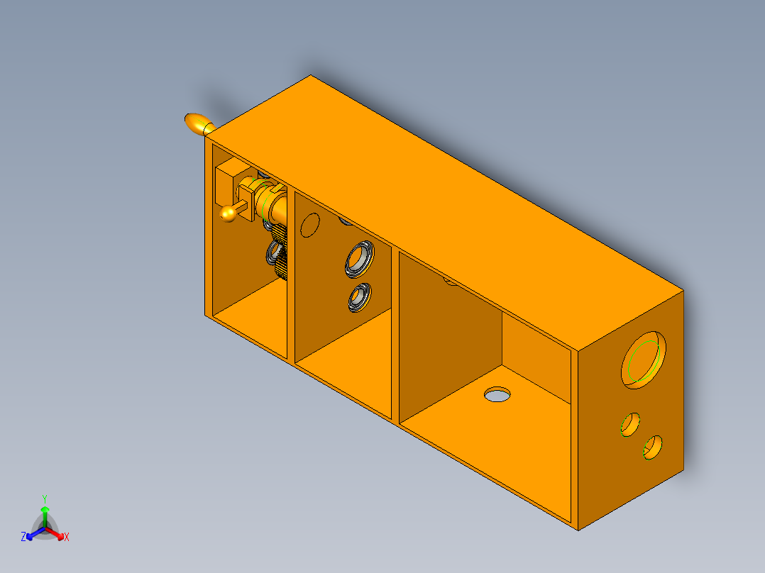
平面图
3D视图
加入收藏
模型参数
模型ID:10311689
模型大小:25.58M
软件版本: ug,AutoCAD 2013
模型格式:prt,dwg
是否可编辑:可修改,包括参数
上传时间:2025-11-16
图纸介绍:
沽烟雨
+
关注
作品: 0
粉丝: 0
文件列表
1. 100mm齿轮.prt
3.62 MB
2. 19.prt
140 KB
3. 20轴承1.prt
489 KB
4. 30mm斜齿轮轴1.prt
113 KB
5. 30mm齿轮轴.prt
897 KB
6. 30x144mm轴.prt
105 KB
7. 40mm齿轮.prt
1.12 MB
8. 40轴承1.prt
536 KB
9. 50x600mm轴.prt
104 KB
10. 50轴承1.prt
604 KB
11. BrokerInfo.dat
234 B
12. ConversionLogFile.xsl
6.65 KB
13. ConversionLog_15.0.0.0_to_16.0.0.0.xml
23.8 KB
14. ConversionLog_16.0.0.0_to_17.0.0.0.xml
20 KB
15. D29000000.qml
4.36 KB
16. D29000001.qml
2.15 KB
17. D29000002.qml
1.09 KB
18. D29000003.qml
3.45 KB
19. D29000004.qml
2.32 KB
20. D29000005.qml
3.21 KB
21. D29000006.qml
4.29 KB
22. D29000007.qml
2.85 KB
23. D29000008.qml
3.45 KB
24. D29000009.qml
2.85 KB
25. D2900000A.qml
4.4 KB
26. DeviceFolders.dat
40 B
27. DownloadTask.xml
784 B
28. GB-T292.prt
71.5 KB
29. GB-T292_AC-1994,71910_AC.prt
604 KB
30. GB-T292_AC_DB-1994,71903_AC_DB.prt
756 KB
31. Global.qml
15.5 KB
32. HmiSRT.ini
70 B
33. ICO_PE_InfoActionRequest.png
693 B
34. ICO_PE_InfoDecision.png
693 B
35. ICO_PE_InfoDecisionCritical.png
544 B
36. ICO_PE_InfoError.png
581 B
37. ICO_PE_InfoErrorCritical.png
609 B
38. ICO_PE_InfoInformation.png
608 B
39. ICO_PE_InfoInputRequired.png
693 B
40. ICO_PE_InfoSuccess.png
713 B
41. ICO_PE_InfoWarning.png
544 B
42. P1000000.qml
13.2 KB
43. P1000001.qml
520 B
44. PEData.idx
98.8 KB
45. PEData.plf
2.61 MB
46. ProjectCharacteristics.rdf
160 B
47. RtData.idx
225 KB
48. RtData.plf
7.73 MB
49. Sprocket Gear_001.prt
577 KB
50. T26000000.qml
6.58 KB
51. Vci.db
24 KB
52. XRef.db
100 KB
53. _82.fdt
193 KB
54. _82.fdx
6.25 KB
55. _82.fnm
2.58 KB
56. _82.frq
15.5 KB
57. _82.prx
55.8 KB
58. _82.tii
715 B
59. _82.tis
59.8 KB
60. _82.tvd
6.2 KB
61. _82.tvf
215 KB
62. _82.tvx
12.5 KB
63. _82_1.del
14 B
64. _83.cfs
3.23 KB
65. _84.cfs
6.83 KB
66. _84_1.del
9 B
67. _85.cfs
6.83 KB
68. _85_1.del
9 B
69. _86.cfs
4.17 KB
70. _model1.prt
118 KB
71. _model11.prt
149 KB
72. _model12.prt
110 KB
73. _model13.prt
112 KB
74. _model14.prt
505 KB
75. _model15.prt
359 KB
76. _model16.prt
116 KB
77. _model17.prt
115 KB
78. _model18.prt
152 KB
79. _model2.prt
250 KB
80. _model3.prt
198 KB
81. _model4.prt
242 KB
82. _model5.prt
72.6 KB
83. _model6.prt
115 KB
84. _model7.prt
183 KB
85. _model8.prt
154 KB
86. _model9.prt
118 KB
87. intermediate.dti
111 B
88. options
1.31 KB
89. pdata.ETH0.cnk
176 B
90. pdata.ETH0.cnk
176 B
91. pdata.ORIE.cnk
94 B
92. pdata.ORIE.cnk
94 B
93. pdata.pwx
348 B
94. pdata.pwx
348 B
95. pdata.rld
22.5 KB
96. pdata.rt_file.@MSG
1 MB
97. pdata.srt
229 KB
98. pdata.srt
229 KB
99. plcmArchive.pma15_0
4 B
100. segments.gen
20 B
101. segments_3e
986 B
102. 上传-智能仓储货架储物台自动翻转电控系统设计.docx
833 KB
103. 主动轴.prt
382 KB
104. 传感器.prt
96.7 KB
105. 传感器架.prt
165 KB
106. 前壳体.prt
411 KB
107. 后壳体.prt
534 KB
108. 总箱体装配.prt
6.01 MB
109. 手柄.prt
182 KB
110. 手柄销.prt
121 KB
111. 拨叉.prt
176 KB
112. 拨叉操纵机构1.prt
175 KB
113. 拨叉操纵机构2.prt
158 KB
114. 拨叉轴.prt
111 KB
115. 斜齿轮.prt
1.89 MB
116. 斜齿轮30轴.prt
113 KB
117. 旋转机构程序_V16_V17.ap17
7.56 KB
118. 曲柄.prt
189 KB
119. 电机.prt
106 KB
120. 电机模型.prt
140 KB
121. 电路图.dwg
121 KB
122. 自动控制50轴.prt
110 KB
123. 自动控制轴.prt
140 KB
124. 自动控制齿轮1.prt
845 KB
125. 自动控制齿轮2.prt
1.19 MB
126. 自动控制齿轮3.prt
1.26 MB
127. 自动控制齿轮4.prt
1.11 MB
128. 装配.prt
578 KB
129. 轴套.prt
136 KB
130. 连杆.prt
196 KB
举报/反馈
免责申明:
本网站模型由用户自行上传,如权利人发现存在误传其作品情形,请及时与本站联系。
【基于PLC智能仓储货架储物台自动翻转电控系统设计】相关作品
滚动更载更多~
模型报错
模型报错类型:
分类错误
版本错误
雷同或版权问题,重复ID
图片与模型不一致
文件不完整
解压文件打不开或有问题
模型报错描述:
联系方式
提交报错
提示
×
下载该图档需要消耗100金币!
确认下载
我和会话