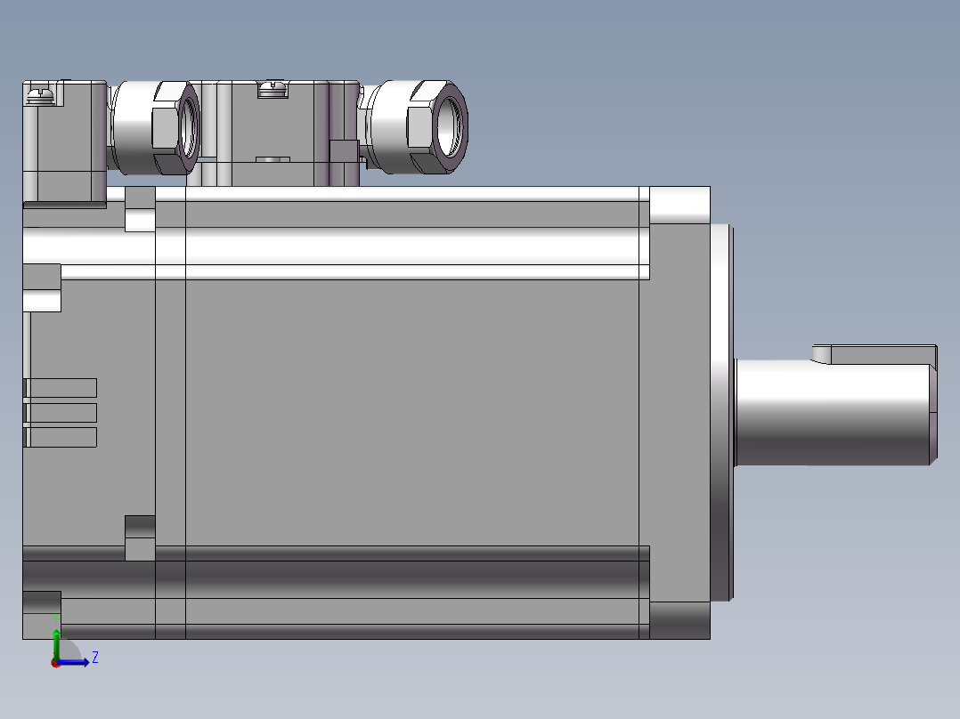
汇川伺服电机-MS1H1-40B30CB-(A)331Z(400W绝对值低惯量不带抱闸)SolidWorks 3D模型

机械图纸名称为:汇川伺服电机-MS1H1-40B30CB-(A)331Z(400W绝对值低惯量不带抱闸),属于设备部件,电机减速机分类,软件为SolidWorks, 三维模型格式为sldprt,可在线预览,可编辑,可供设计参考

加入收藏
模型参数

模型ID:10305587

模型大小:1.84M

软件版本: SolidWorks

模型格式:sldprt

是否可编辑:可修改,包括参数

上传时间:2025-11-10

图纸介绍:

下载模型
作品: 259
粉丝: 0
文件列表
1. 汇川伺服电机-MS1H1-40B30CB-(A)331Z(400W绝对值低惯量不带抱闸).SLDPRT
1.82 MB
【汇川伺服电机-MS1H1-40B30CB-(A)331Z(400W绝对值低惯量不带抱闸)】相关作品
下载提示
×

下载该图档需要消耗10金币!

确认下载
-- 热门充值套餐 · 限时优惠 --
加载中