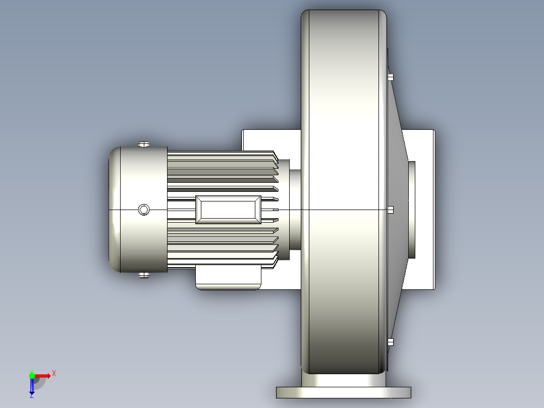
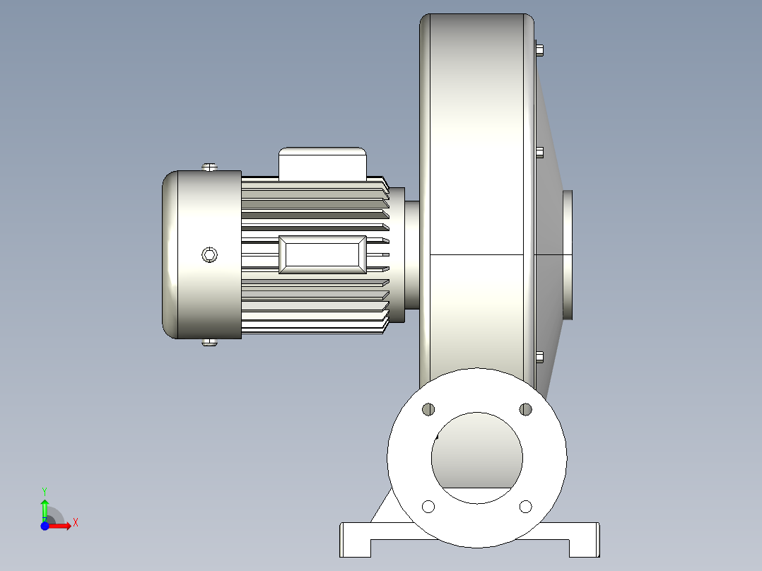
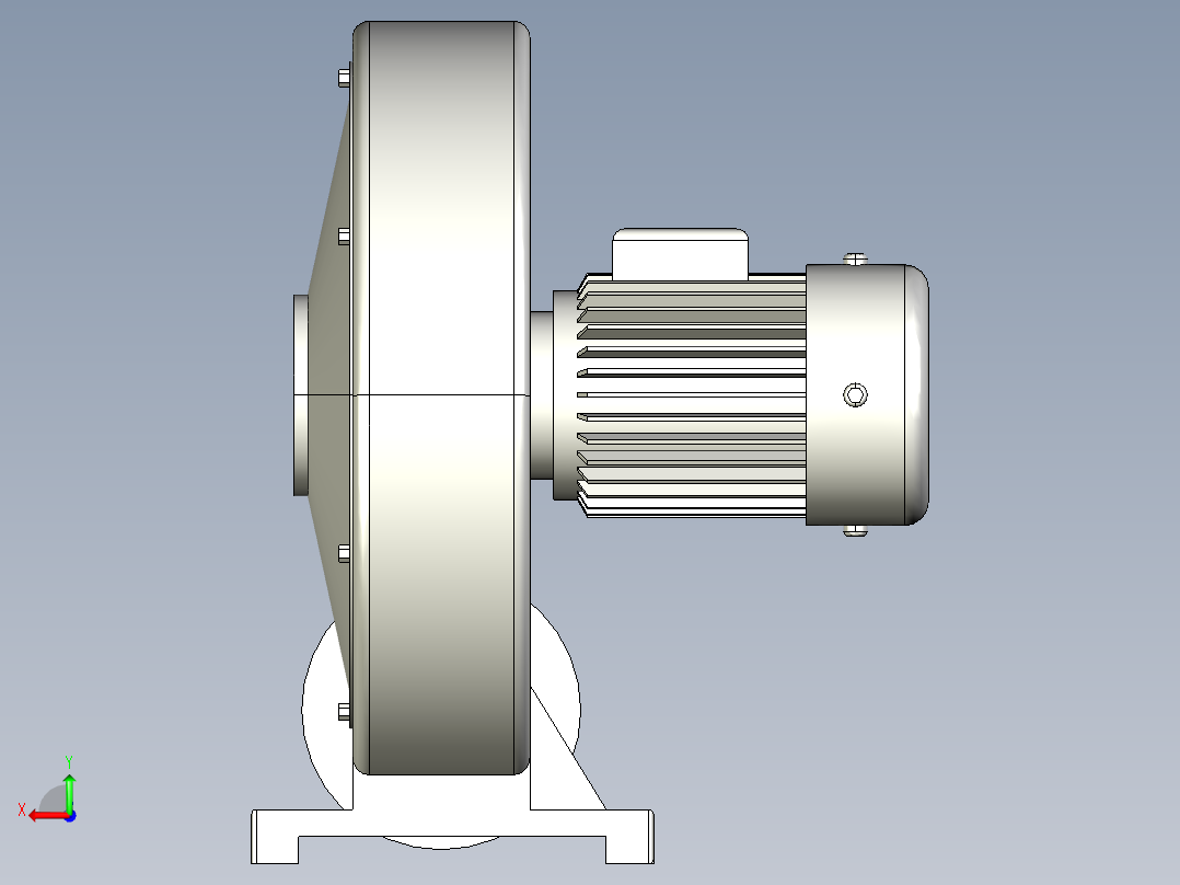
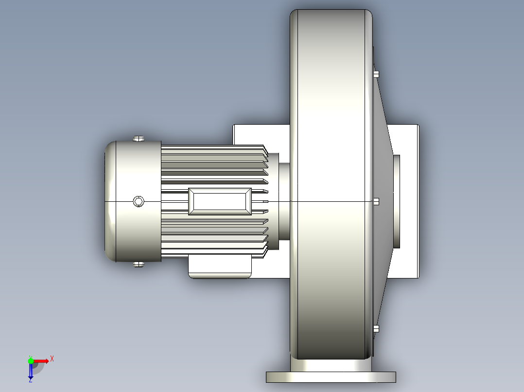
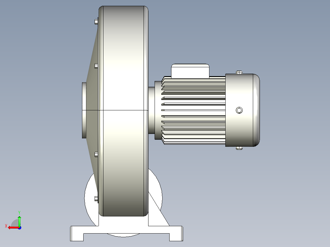
CZ中压风机_CZ中压风机-CZ-250step 3D模型

3D模型名称为:CZ中压风机_CZ中压风机-CZ-250,属于机械设备,通用设备分类,软件为step, 三维模型格式为step,可在线预览,可编辑,可供设计参考

加入收藏
模型参数

模型ID:10305082

模型大小:391.56KB

软件版本: step

模型格式:step

是否可编辑:可修改,不包括参数

上传时间:2025-11-09

图纸介绍:

下载模型
独钓寒江
作品: 0
粉丝: 0
文件列表
1. CZ中压风机_CZ中压风机-CZ-250.step
2.09 MB
【CZ中压风机_CZ中压风机-CZ-250】相关作品
滚动更载更多~
提示
×

下载该图档需要消耗10金币!

确认下载
加载中