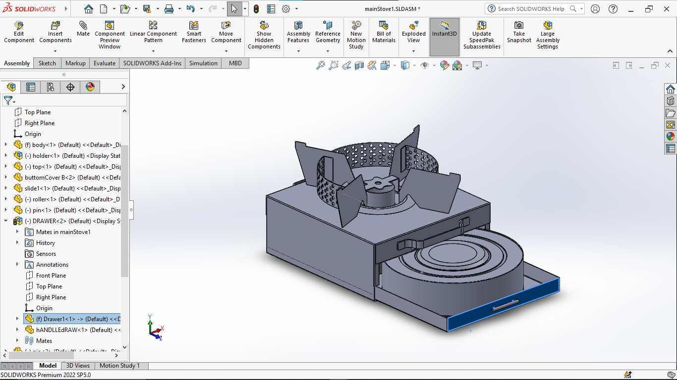
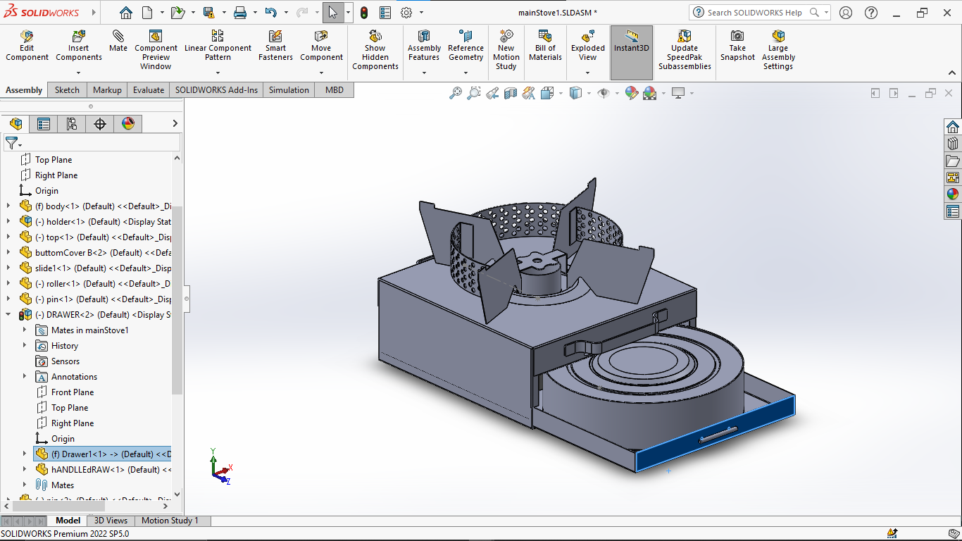
以酒精为燃料的炉子igs 3D模型

3D模型名称为:以酒精为燃料的炉子,属于机械设备,非标机械分类,软件为igs, 三维模型格式为igs,可在线预览,可编辑,可供设计参考

加入收藏
模型参数

模型ID:10297477

模型大小:6.23M

软件版本: igs

模型格式:igs

是否可编辑:可修改,不包括参数

上传时间:2025-11-02

图纸介绍:

下载模型
采绿
作品: 0
粉丝: 0
文件列表
1. Screenshot 2023-07-26 070918.png
295 KB
2. mainStove1.IGS
5.79 MB
【以酒精为燃料的炉子】相关作品
滚动更载更多~
提示
×

下载该图档需要消耗20金币!

确认下载
加载中